• 文献检索
  • 文档翻译
  • 深度研究
  • 学术资讯
  • Suppr Zotero 插件Zotero 插件
  • 邀请有礼
  • 套餐&价格
  • 历史记录
应用&插件
Suppr Zotero 插件Zotero 插件浏览器插件Mac 客户端Windows 客户端微信小程序
定价
高级版会员购买积分包购买API积分包
服务
文献检索文档翻译深度研究API 文档MCP 服务
关于我们
关于 Suppr公司介绍联系我们用户协议隐私条款
关注我们

Suppr 超能文献

核心技术专利:CN118964589B侵权必究
粤ICP备2023148730 号-1Suppr @ 2026

文献检索

告别复杂PubMed语法,用中文像聊天一样搜索,搜遍4000万医学文献。AI智能推荐,让科研检索更轻松。

立即免费搜索

文件翻译

保留排版,准确专业,支持PDF/Word/PPT等文件格式,支持 12+语言互译。

免费翻译文档

深度研究

AI帮你快速写综述,25分钟生成高质量综述,智能提取关键信息,辅助科研写作。

立即免费体验

β-乳球蛋白通过 lncRNA-mRNA-miRNA 调控关联影响马子宫内膜祖细胞的氧化状态和活力。

β-Lactoglobulin affects the oxidative status and viability of equine endometrial progenitor cells via lncRNA-mRNA-miRNA regulatory associations.

机构信息

Department of Experimental Biology, The Faculty of Biology and Animal Science, University of Environmental and Life Sciences, Wroclaw, Poland.

Laboratory of Gene Expression, Institute of Biotechnology CAS, Biocev, Vestec, Czech Republic.

出版信息

J Cell Mol Med. 2023 Apr;27(7):927-938. doi: 10.1111/jcmm.17694. Epub 2023 Mar 1.

DOI:10.1111/jcmm.17694
PMID:36860157
原文链接:https://pmc.ncbi.nlm.nih.gov/articles/PMC10064025/
Abstract

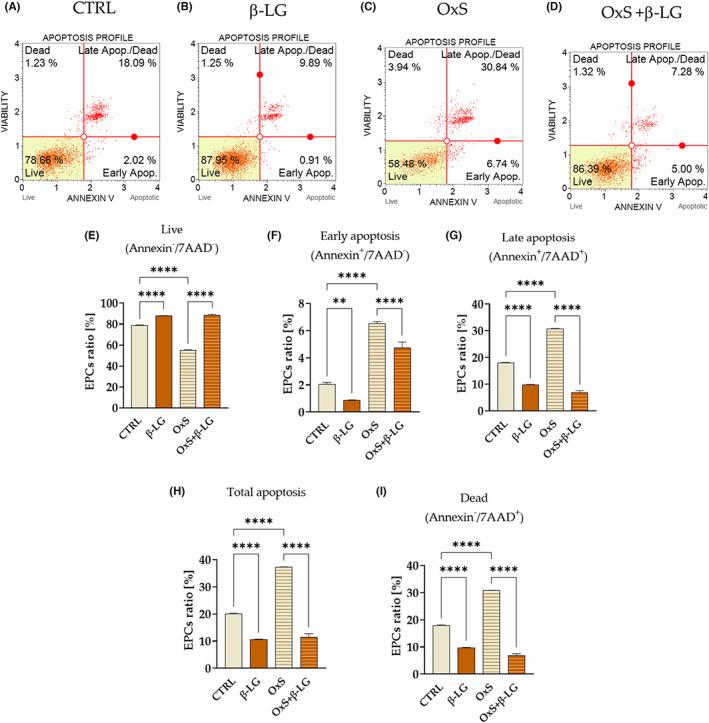
The β-lactoglobulin (β-LG) was previously characterized as a mild antioxidant modulating cell viability. However, its biological action regarding endometrial stromal cell cytophysiology and function has never been considered. In this study, we investigated the influence of β-LG on the cellular status of equine endometrial progenitor cells under oxidative stress. The study showed that β-LG decreased the intracellular accumulation of reactive oxygen species, simultaneously ameliorating cell viability and exerting an anti-apoptotic effect. However, at the transcriptional level, the reduced mRNA expression of pro-apoptotic factors (i.e. BAX and BAD) was accompanied by decreased expression of mRNA for anti-apoptotic BCL-2 and genes coding antioxidant enzymes (CAT, SOD-1, GPx). Still, we have also noted the positive effect of β-LG on the expression profile of transcripts involved in endometrial viability and receptivity, including ITGB1, ENPP3, TUNAR and miR-19b-3p. Finally, the expression of master factors of endometrial decidualization, namely prolactin and IGFBP1, was increased in response to β-LG, while non-coding RNAs (ncRNAs), that is lncRNA MALAT1 and miR-200b-3p, were upregulated. Our findings indicate a novel potential role of β-LG as a molecule regulating endometrial tissue functionality, promoting viability and normalizing the oxidative status of endometrial progenitor cells. The possible mechanism of β-LG action includes the activation of ncRNAs essential for tissue regeneration, such as lncRNA MALAT-1/TUNAR and miR-19b-3p/miR-200b-3p.

摘要

β-乳球蛋白(β-LG)先前被描述为一种温和的抗氧化剂,可调节细胞活力。然而,其关于子宫内膜基质细胞细胞生理学和功能的生物学作用尚未被考虑。在这项研究中,我们研究了β-LG 在氧化应激下对马子宫内膜祖细胞细胞状态的影响。研究表明,β-LG 减少了活性氧物质的细胞内积累,同时改善了细胞活力并发挥了抗凋亡作用。然而,在转录水平上,促凋亡因子(即 BAX 和 BAD)的 mRNA 表达减少伴随着抗凋亡 BCL-2 和编码抗氧化酶(CAT、SOD-1、GPx)的基因的 mRNA 表达减少。尽管如此,我们还注意到 β-LG 对与子宫内膜活力和接受性相关的转录本表达谱的积极影响,包括 ITGB1、ENPP3、TUNAR 和 miR-19b-3p。最后,β-LG 还增加了子宫内膜蜕膜化的主要调节因子,即催乳素和 IGFBP1 的表达,而非编码 RNA(ncRNA),即 lncRNA MALAT1 和 miR-200b-3p,也被上调。我们的研究结果表明,β-LG 作为一种调节子宫内膜组织功能的分子具有新的潜在作用,促进了细胞活力并使子宫内膜祖细胞的氧化状态正常化。β-LG 作用的可能机制包括激活对组织再生至关重要的 ncRNA,如 lncRNA MALAT-1/TUNAR 和 miR-19b-3p/miR-200b-3p。

https://cdn.ncbi.nlm.nih.gov/pmc/blobs/6486/10064025/80625b410cd7/JCMM-27-927-g006.jpg
https://cdn.ncbi.nlm.nih.gov/pmc/blobs/6486/10064025/025062301480/JCMM-27-927-g003.jpg
https://cdn.ncbi.nlm.nih.gov/pmc/blobs/6486/10064025/02d288e00e98/JCMM-27-927-g005.jpg
https://cdn.ncbi.nlm.nih.gov/pmc/blobs/6486/10064025/d69730a6fe41/JCMM-27-927-g004.jpg
https://cdn.ncbi.nlm.nih.gov/pmc/blobs/6486/10064025/587f78f4e4d5/JCMM-27-927-g002.jpg
https://cdn.ncbi.nlm.nih.gov/pmc/blobs/6486/10064025/28c1188c4911/JCMM-27-927-g001.jpg
https://cdn.ncbi.nlm.nih.gov/pmc/blobs/6486/10064025/80625b410cd7/JCMM-27-927-g006.jpg
https://cdn.ncbi.nlm.nih.gov/pmc/blobs/6486/10064025/025062301480/JCMM-27-927-g003.jpg
https://cdn.ncbi.nlm.nih.gov/pmc/blobs/6486/10064025/02d288e00e98/JCMM-27-927-g005.jpg
https://cdn.ncbi.nlm.nih.gov/pmc/blobs/6486/10064025/d69730a6fe41/JCMM-27-927-g004.jpg
https://cdn.ncbi.nlm.nih.gov/pmc/blobs/6486/10064025/587f78f4e4d5/JCMM-27-927-g002.jpg
https://cdn.ncbi.nlm.nih.gov/pmc/blobs/6486/10064025/28c1188c4911/JCMM-27-927-g001.jpg
https://cdn.ncbi.nlm.nih.gov/pmc/blobs/6486/10064025/80625b410cd7/JCMM-27-927-g006.jpg

相似文献

1
β-Lactoglobulin affects the oxidative status and viability of equine endometrial progenitor cells via lncRNA-mRNA-miRNA regulatory associations.β-乳球蛋白通过 lncRNA-mRNA-miRNA 调控关联影响马子宫内膜祖细胞的氧化状态和活力。
J Cell Mol Med. 2023 Apr;27(7):927-938. doi: 10.1111/jcmm.17694. Epub 2023 Mar 1.
2
Molecular cloning of complementary DNAs for two human endometrial proteins and cellular localization of their messenger RNAs.两种人类子宫内膜蛋白互补DNA的分子克隆及其信使核糖核酸的细胞定位
Ann N Y Acad Sci. 1991;626:284-94. doi: 10.1111/j.1749-6632.1991.tb37923.x.
3
Construction of implantation failure related lncRNA-mRNA network and identification of lncRNA biomarkers for predicting endometrial receptivity.构建种植失败相关的 lncRNA-mRNA 网络,并鉴定预测子宫内膜容受性的 lncRNA 生物标志物。
Int J Biol Sci. 2018 Jul 27;14(10):1361-1377. doi: 10.7150/ijbs.25081. eCollection 2018.
4
Analysis of the miRNA-mRNA-lncRNA networks in ER+ and ER- breast cancer cell lines.雌激素受体阳性和阴性乳腺癌细胞系中miRNA-mRNA-lncRNA网络的分析
J Cell Mol Med. 2015 Dec;19(12):2874-87. doi: 10.1111/jcmm.12681. Epub 2015 Sep 28.
5
Endometrial stromal cell miR-19b-3p release is reduced during decidualization implying a role in decidual-trophoblast cross-talk.在蜕膜化过程中,子宫内膜基质细胞 miR-19b-3p 的释放减少,提示其在蜕膜-滋养层细胞相互作用中发挥作用。
Front Endocrinol (Lausanne). 2023 Mar 16;14:1149786. doi: 10.3389/fendo.2023.1149786. eCollection 2023.
6
Differential expression of miRNAs and their target mRNAs in endometria prior to maternal recognition of pregnancy associates with endometrial receptivity for in vivo- and in vitro-produced bovine embryos.在母体识别妊娠之前,子宫内膜中miRNA及其靶标mRNA的差异表达与体内和体外生产的牛胚胎的子宫内膜接受性相关。
Biol Reprod. 2014 Dec;91(6):135. doi: 10.1095/biolreprod.114.121392. Epub 2014 Sep 24.
7
Investigations on the mechanism of progesterone in inhibiting endometrial cancer cell cycle and viability via regulation of long noncoding RNA NEAT1/microRNA-146b-5p mediated Wnt/β-catenin signaling.研究孕激素通过调控长链非编码 RNA NEAT1/微小 RNA-146b-5p 介导的 Wnt/β-连环蛋白信号通路抑制子宫内膜癌细胞周期和活力的机制。
IUBMB Life. 2019 Feb;71(2):223-234. doi: 10.1002/iub.1959. Epub 2018 Nov 19.
8
Long non-coding RNA terminal differentiation-induced non-coding RNA regulates cisplatin resistance of choroidal melanoma by positively modulating extracellular signal-regulated kinase 2 via sponging microRNA-19b-3p.长链非编码 RNA 末端分化诱导非编码 RNA 通过海绵吸附 microRNA-19b-3p 正向调控细胞外信号调节激酶 2 调节脉络膜黑色素瘤对顺铂的耐药性。
Bioengineered. 2022 Feb;13(2):3422-3433. doi: 10.1080/21655979.2021.2014618.
9
LncRNA MALAT1 is Neuroprotective in a Rat Model of Spinal Cord Ischemia-Reperfusion Injury Through miR-204 Regulation.长链非编码RNA MALAT1通过调控miR-204在大鼠脊髓缺血再灌注损伤模型中发挥神经保护作用。
Curr Neurovasc Res. 2018;15(3):211-219. doi: 10.2174/1567202615666180712153150.
10
LncRNA MALAT1 promotes decidualization of endometrial stromal cells via sponging miR-498-3p and targeting histone deacetylase 4.长链非编码 RNA MALAT1 通过海绵吸附 miR-498-3p 和靶向组蛋白去乙酰化酶 4 促进子宫内膜基质细胞的蜕膜化。
Cell Biol Int. 2022 Aug;46(8):1264-1274. doi: 10.1002/cbin.11814. Epub 2022 May 26.

引用本文的文献

1
The Endometrial Stem/Progenitor Cells and Their Niches.子宫内膜干细胞/祖细胞及其巢位
Stem Cell Rev Rep. 2024 Jul;20(5):1273-1284. doi: 10.1007/s12015-024-10725-3. Epub 2024 Apr 18.
2
Decellularization of Dense Regular Connective Tissue-Cellular and Molecular Modification with Applications in Regenerative Medicine.致密规则结缔组织的去细胞化:细胞和分子修饰及其在再生医学中的应用。
Cells. 2023 Sep 16;12(18):2293. doi: 10.3390/cells12182293.

本文引用的文献

1
Abnormal Endometrial Receptivity and Oxidative Stress in Polycystic Ovary Syndrome.多囊卵巢综合征中子宫内膜容受性异常与氧化应激
Front Pharmacol. 2022 Jul 25;13:904942. doi: 10.3389/fphar.2022.904942. eCollection 2022.
2
LncRNA MALAT1 promotes decidualization of endometrial stromal cells via sponging miR-498-3p and targeting histone deacetylase 4.长链非编码 RNA MALAT1 通过海绵吸附 miR-498-3p 和靶向组蛋白去乙酰化酶 4 促进子宫内膜基质细胞的蜕膜化。
Cell Biol Int. 2022 Aug;46(8):1264-1274. doi: 10.1002/cbin.11814. Epub 2022 May 26.
3
Obesity Affects the Proliferative Potential of Equine Endometrial Progenitor Cells and Modulates Their Molecular Phenotype Associated with Mitochondrial Metabolism.
肥胖会影响马子宫内膜祖细胞的增殖潜力,并调节与线粒体代谢相关的分子表型。
Cells. 2022 Apr 24;11(9):1437. doi: 10.3390/cells11091437.
4
Regenerative Effects of Locally or Intra-Arterially Administered BMSCs on the Thin Endometrium.局部或动脉内注射骨髓间充质干细胞对薄型子宫内膜的再生作用。
Front Bioeng Biotechnol. 2022 Apr 25;10:735465. doi: 10.3389/fbioe.2022.735465. eCollection 2022.
5
Protein-Based Delivery Systems for Anticancer Metallodrugs: Structure and Biological Activity of the Oxaliplatin/β-Lactoglobulin Adduct.用于抗癌金属药物的基于蛋白质的递送系统:奥沙利铂/β-乳球蛋白加合物的结构与生物活性
Pharmaceuticals (Basel). 2022 Mar 30;15(4):425. doi: 10.3390/ph15040425.
6
Synergistic regenerative therapy of thin endometrium by human placenta-derived mesenchymal stem cells encapsulated within hyaluronic acid hydrogels.人胎盘源间充质干细胞包埋于透明质酸水凝胶协同再生治疗薄型子宫内膜
Stem Cell Res Ther. 2022 Feb 8;13(1):66. doi: 10.1186/s13287-022-02717-2.
7
Impairment of Decidualization of Endometrial Stromal Cells by hsa-miR-375 Through NOX4 Targeting.hsa-miR-375 通过靶向 NOX4 损害子宫内膜基质细胞的蜕膜化。
Reprod Sci. 2022 Nov;29(11):3212-3221. doi: 10.1007/s43032-022-00854-w. Epub 2022 Jan 24.
8
β-Lactoglobulin and Glycodelin: Two Sides of the Same Coin?β-乳球蛋白与糖蛋白:同一枚硬币的两面?
Front Physiol. 2021 May 20;12:678080. doi: 10.3389/fphys.2021.678080. eCollection 2021.
9
Bone marrow stromal cells (BMSCs CD45 /CD44 /CD73 /CD90 ) isolated from osteoporotic mice SAM/P6 as a novel model for osteoporosis investigation.从骨质疏松症 SAM/P6 小鼠分离的骨髓基质细胞(BMSCs CD45/CD44/CD73/CD90)作为骨质疏松症研究的新型模型。
J Cell Mol Med. 2021 Jul;25(14):6634-6651. doi: 10.1111/jcmm.16667. Epub 2021 Jun 1.
10
The effectiveness of Rutin for prevention of surgical induced endometriosis development in a rat model.芦丁预防大鼠模型手术诱导子宫内膜异位症发展的效果。
Sci Rep. 2021 Mar 30;11(1):7180. doi: 10.1038/s41598-021-86586-4.