Suppr超能文献

阿奇霉素通过激活 Nrf2/GCL/GSH 信号通路改善香烟烟雾诱导的气道上皮屏障功能障碍。

Azithromycin ameliorated cigarette smoke-induced airway epithelial barrier dysfunction by activating Nrf2/GCL/GSH signaling pathway.

机构信息

Department of Pharmacy, Huashan Hospital, Fudan University, Shanghai, 200040, China.

Department of Respiration, Huashan Hospital, Fudan University, Shanghai, 200040, China.

出版信息

Respir Res. 2023 Mar 6;24(1):69. doi: 10.1186/s12931-023-02375-9.

Abstract

BACKGROUND

Airway epithelium is the first barrier against environmental insults, and epithelial barrier dysfunction caused by cigarette smoke (CS) is particularly relevant to chronic obstructive pulmonary disease (COPD) progression. Our study was to determine whether Azithromycin (AZI) ameliorates CS-induced airway epithelial barrier dysfunction and the underlying mechanisms.

METHODS

Primary bronchial epithelial cells (PBECs), human bronchial epithelial cells (HBECs), Sprague Dawley rats and nuclear factor erythroid 2-related factor 2 (Nrf2)-/- mice were pretreated with AZI and subsequently exposed to CS. Transepithelial electronic resistance (TEER), junction proteins as well as pro-inflammatory cytokines and apoptosis markers were examined to assess epithelial barrier dysfunction. Metabolomics study was applied to explore the underlying mechanism of AZI.

RESULTS

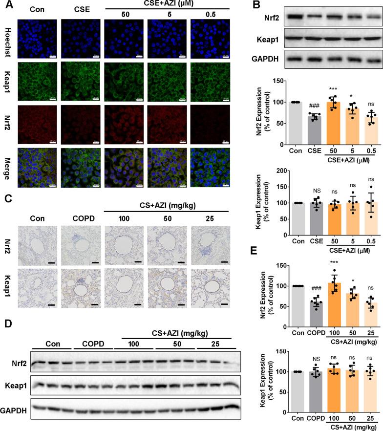
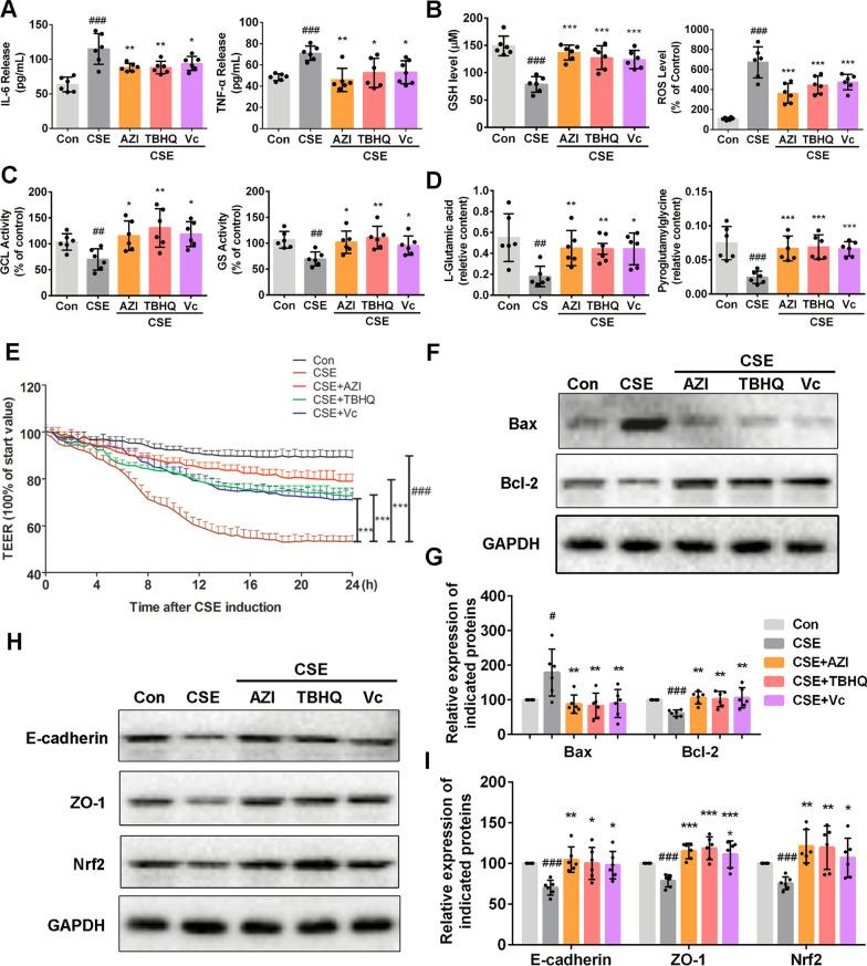
CS-induced TEER decline and intercellular junction destruction, accompanied with inflammatory response and cell apoptosis in PBECs were restored by AZI dose-dependently, which were also observed in CS-exposed rats. Mechanistically, GSH metabolism pathway was identified as the top differentially impacted pathway and AZI treatment upregulated the activities of glutamate cysteine ligase (GCL) and the contents of metabolites in GSH metabolic pathway. Furthermore, AZI apparently reversed CS-induced Nrf2 suppression, and similar effects on airway epithelial barrier dysfunction were also found for Nrf2 agonist tert-butylhydroquinone and vitamin C. Finally, deletion of Nrf2 in both HBECs and C57BL/6N mice aggravated CS-induced GSH metabolism imbalance to disrupt airway epithelial barrier and partially deprived the effects of AZI.

CONCLUSION

These findings suggest that the clinical benefits of AZI for COPD management are related with the protection of CS-induced airway epithelial barrier dysfunction via activating Nrf2/GCL/GSH pathway, providing potential therapeutic strategies for COPD.

摘要

背景

气道上皮是抵御环境侵袭的第一道屏障,而香烟烟雾(CS)引起的上皮屏障功能障碍与慢性阻塞性肺疾病(COPD)的进展尤其相关。我们的研究旨在确定阿奇霉素(AZI)是否能改善 CS 诱导的气道上皮屏障功能障碍及其潜在机制。

方法

用 AZI 预处理原代支气管上皮细胞(PBECs)、人支气管上皮细胞(HBECs)、Sprague Dawley 大鼠和核因子红细胞 2 相关因子 2(Nrf2)-/-小鼠,然后用 CS 暴露。通过跨上皮电阻(TEER)、连接蛋白以及促炎细胞因子和细胞凋亡标志物的检测来评估上皮屏障功能障碍。应用代谢组学研究来探讨 AZI 的潜在机制。

结果

CS 诱导的 TEER 下降和细胞间连接破坏,以及 PBECs 中的炎症反应和细胞凋亡,均被 AZI 剂量依赖性地恢复,在 CS 暴露的大鼠中也观察到了这些现象。机制上,谷胱甘肽代谢途径被确定为受影响最大的差异途径,AZI 治疗上调了谷胱甘肽代谢途径中谷氨酸半胱氨酸连接酶(GCL)的活性和代谢物的含量。此外,AZI 明显逆转了 CS 诱导的 Nrf2 抑制,Nrf2 激动剂叔丁基对苯二酚和维生素 C 也对气道上皮屏障功能障碍有类似的作用。最后,在 HBECs 和 C57BL/6N 小鼠中缺失 Nrf2 加重了 CS 诱导的 GSH 代谢失衡,破坏了气道上皮屏障,并部分削弱了 AZI 的作用。

结论

这些发现表明,AZI 对 COPD 管理的临床益处与通过激活 Nrf2/GCL/GSH 途径保护 CS 诱导的气道上皮屏障功能障碍有关,为 COPD 提供了潜在的治疗策略。

https://cdn.ncbi.nlm.nih.gov/pmc/blobs/3262/9990325/6f539a37c652/12931_2023_2375_Fig1_HTML.jpg

文献AI研究员

20分钟写一篇综述,助力文献阅读效率提升50倍。

立即体验

用中文搜PubMed

大模型驱动的PubMed中文搜索引擎

马上搜索

文档翻译

学术文献翻译模型,支持多种主流文档格式。

立即体验