Department of Histology and Embryology, College of Basic Medical Sciences, Dalian Medical University, Dalian 116044, China.
Department of Oncology, Dalian Municipal Central Hospital, Dalian 116089, China.
Int J Mol Sci. 2023 Mar 2;24(5):4805. doi: 10.3390/ijms24054805.
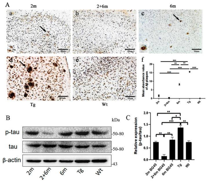
BG45 is a class Ⅰ histone deacetylase inhibitor (HDACI) with selectivity for HDAC3. Our previous study demonstrated that BG45 can upregulate the expression of synaptic proteins and reduce the loss of neurons in the hippocampus of APPswe/PS1dE9 (APP/PS1) transgenic mice (Tg). The entorhinal cortex is a pivotal region that, along with the hippocampus, plays a critical role in memory in the Alzheimer's disease (AD) pathology process. In this study, we focused on the inflammatory changes in the entorhinal cortex of APP/PS1 mice and further explored the therapeutic effects of BG45 on the pathologies. The APP/PS1 mice were randomly divided into the transgenic group without BG45 (Tg group) and the BG45-treated groups. The BG45-treated groups were treated with BG45 at 2 months (2 m group), at 6 months (6 m group), or twice at 2 and 6 months (2 and 6 m group). The wild-type mice group (Wt group) served as the control. All mice were killed within 24 h after the last injection at 6 months. The results showed that amyloid-β (Aβ) deposition and IBA1-positive microglia and GFAP-positive astrocytes in the entorhinal cortex of the APP/PS1 mice progressively increased over time from 3 to 8 months of age. When the APP/PS1 mice were treated with BG45, the level of H3K9K14/H3 acetylation was improved and the expression of histonedeacetylase1, histonedeacetylase2, and histonedeacetylase3 was inhibited, especially in the 2 and 6 m group. BG45 alleviated Aβ deposition and reduced the phosphorylation level of tau protein. The number of IBA1-positive microglia and GFAP-positive astrocytes decreased with BG45 treatment, and the effect was more significant in the 2 and 6 m group. Meanwhile, the expression of synaptic proteins synaptophysin, postsynaptic density protein 95, and spinophilin was upregulated and the degeneration of neurons was alleviated. Moreover, BG45 reduced the gene expression of inflammatory cytokines interleukin-1β and tumor necrosis factor-α. Closely related to the CREB/BDNF/NF-kB pathway, the expression of p-CREB/CREB, BDNF, and TrkB was increased in all BG45 administered groups compared with the Tg group. However, the levels of p-NF-kB/NF-kB in the BG45 treatment groups were reduced. Therefore, we deduced that BG45 is a potential drug for AD by alleviating inflammation and regulating the CREB/BDNF/NF-kB pathway, and the early, repeated administration of BG45 can play a more effective role.
BG45 是一种 I 类组蛋白去乙酰化酶抑制剂(HDACI),对 HDAC3 具有选择性。我们之前的研究表明,BG45 可以上调突触蛋白的表达,并减少 APPswe/PS1dE9(APP/PS1)转基因小鼠(Tg)海马体神经元的丢失。内嗅皮层是一个关键区域,与海马体一起,在阿尔茨海默病(AD)病理过程中的记忆中起着至关重要的作用。在这项研究中,我们专注于 APP/PS1 小鼠内嗅皮层的炎症变化,并进一步探讨了 BG45 对病理的治疗作用。APP/PS1 小鼠被随机分为无 BG45 的转基因组(Tg 组)和 BG45 处理组。BG45 处理组在 2 个月(2m 组)、6 个月(6m 组)或 2 和 6 个月两次(2 和 6m 组)时接受 BG45 治疗。野生型小鼠组(Wt 组)作为对照。所有小鼠在 6 个月最后一次注射后 24 小时内死亡。结果表明,APP/PS1 小鼠的淀粉样蛋白-β(Aβ)沉积以及内嗅皮层中 IBA1 阳性小胶质细胞和 GFAP 阳性星形胶质细胞随年龄从 3 个月到 8 个月逐渐增加。当 APP/PS1 小鼠用 BG45 治疗时,H3K9K14/H3 乙酰化水平得到改善,组蛋白去乙酰化酶 1、组蛋白去乙酰化酶 2 和组蛋白去乙酰化酶 3 的表达受到抑制,尤其是在 2 和 6m 组。BG45 减轻了 Aβ 沉积并降低了 tau 蛋白的磷酸化水平。用 BG45 治疗后,IBA1 阳性小胶质细胞和 GFAP 阳性星形胶质细胞的数量减少,2 和 6m 组的效果更为明显。同时,突触蛋白突触小泡蛋白、突触后密度蛋白 95 和旋毛虫素的表达上调,神经元变性得到缓解。此外,BG45 降低了炎症细胞因子白细胞介素-1β和肿瘤坏死因子-α的基因表达。与 CREB/BDNF/NF-kB 通路密切相关的是,与 Tg 组相比,所有接受 BG45 治疗的组的 p-CREB/CREB、BDNF 和 TrkB 的表达均增加。然而,BG45 治疗组的 p-NF-kB/NF-kB 水平降低。因此,我们推断 BG45 通过减轻炎症和调节 CREB/BDNF/NF-kB 通路是一种治疗 AD 的潜在药物,早期、重复给予 BG45 可以发挥更有效的作用。