Suppr超能文献

法尼基二磷酸合酶通过调节HeLa细胞中的基因表达和可变剪接谱促进细胞增殖。

Farnesyl diphosphate synthase promotes cell proliferation by regulating gene expression and alternative splicing profiles in HeLa cells.

作者信息

Wang Lijuan, Chen Zhigang, Chen Dong, Kan Bo, He Yangfang, Cai Hanqing

机构信息

Department of Endocrinology, The Second Hospital of Jilin University, Changchun, Jilin 130021, P.R. China.

ABLife BioBigData Institute, Wuhan, Hubei 430075, P.R. China.

出版信息

Oncol Lett. 2023 Feb 28;25(4):145. doi: 10.3892/ol.2023.13731. eCollection 2023 Apr.

Abstract

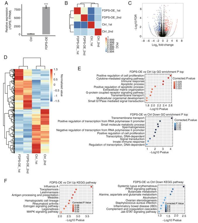
Farnesyl diphosphate synthase (FDPS), an essential enzyme involved in the mevalonate pathway, is implicated in various diseases, including multiple types of cancer. As an RNA-binding protein (RBP), FDPS is also involved in transcriptional and post-transcriptional regulation. However, to the best of our knowledge, transcriptome-wide targets of FDPS still remain unknown. In the present study, FDPS expression patterns in pan-cancer were analyzed. In addition, it was investigated how FDPS overexpression (FDPS-OE) regulates the transcriptome in HeLa cells. FDPS-OE increased the proliferation rate in HeLa cells by MTT assay. Using transcriptome-wide high throughput sequencing and bioinformatics analysis, it was found that FDPS upregulated the expression levels of genes enriched in cell proliferation and extracellular matrix organization, including the laminin subunit γ2, interferon-induced proteins with tetratricopeptide repeats 2 and matrix metallopeptidase 19 genes. According to alternative splicing (AS) analysis, FDPS modulated the splicing patterns of the bone morphogenic protein 1, semaphorin 4D, annexin A2 and sirtuin 2 genes, which are enriched in the cell cycle and DNA repair, and are related to cell proliferation. To corroborate the FDPS-regulated transcriptome findings, FDPS was overexpressed in human osteosarcoma cells. Differentially expressed genes and regulated AS genes in the cells were both validated by reverse transcription-quantitative PCR. The results suggested that, as an emerging RBP, FDPS may serve an important role in transcriptome profiles by altering gene expression and regulating AS. FDPS also affected the cell proliferation rate. These findings broaden the understanding of the molecular functions of FDPS, and the potential of FDPS as a target in therapy should be investigated.

摘要

法尼基二磷酸合酶(FDPS)是甲羟戊酸途径中的一种关键酶,与多种疾病有关,包括多种类型的癌症。作为一种RNA结合蛋白(RBP),FDPS还参与转录和转录后调控。然而,据我们所知,FDPS在全转录组范围内的靶点仍然未知。在本研究中,分析了泛癌中FDPS的表达模式。此外,还研究了FDPS过表达(FDPS-OE)如何调节HeLa细胞中的转录组。通过MTT试验,FDPS-OE提高了HeLa细胞的增殖率。利用全转录组高通量测序和生物信息学分析,发现FDPS上调了富含细胞增殖和细胞外基质组织的基因的表达水平,包括层粘连蛋白亚基γ2、含四肽重复序列的干扰素诱导蛋白2和基质金属蛋白酶19基因。根据可变剪接(AS)分析,FDPS调节了骨形态发生蛋白1、信号素4D、膜联蛋白A2和沉默调节蛋白2基因的剪接模式,这些基因富含细胞周期和DNA修复,与细胞增殖有关。为了证实FDPS调节转录组的研究结果,在人骨肉瘤细胞中过表达了FDPS。通过逆转录定量PCR验证了细胞中差异表达基因和受调节的AS基因。结果表明,作为一种新兴的RBP,FDPS可能通过改变基因表达和调节AS在转录组谱中发挥重要作用。FDPS还影响细胞增殖率。这些发现拓宽了对FDPS分子功能的理解,应研究FDPS作为治疗靶点的潜力。

https://cdn.ncbi.nlm.nih.gov/pmc/blobs/648b/10018273/16609bf4dd2f/ol-25-04-13731-g00.jpg

文献AI研究员

20分钟写一篇综述,助力文献阅读效率提升50倍。

立即体验

用中文搜PubMed

大模型驱动的PubMed中文搜索引擎

马上搜索

文档翻译

学术文献翻译模型,支持多种主流文档格式。

立即体验