Suppr超能文献

miR-147a 通过靶向 ZEB2 调节 ox-LDL 诱导的单核细胞黏附至 HUVECs、动脉粥样硬化斑块形成和稳定性。

miR-147a targets ZEB2 to regulate ox-LDL-induced monocyte adherence to HUVECs, atherosclerotic plaque formation, and stability in atherosclerosis.

机构信息

Emergency Department, The Affiliated Hospital of Inner Mongolia Medical University, Hohhot, Inner Mongolia, China.

Emergency Department, The Affiliated Hospital of Inner Mongolia Medical University, Hohhot, Inner Mongolia, China.

出版信息

J Biol Chem. 2023 Jun;299(6):104657. doi: 10.1016/j.jbc.2023.104657. Epub 2023 Mar 29.

Abstract

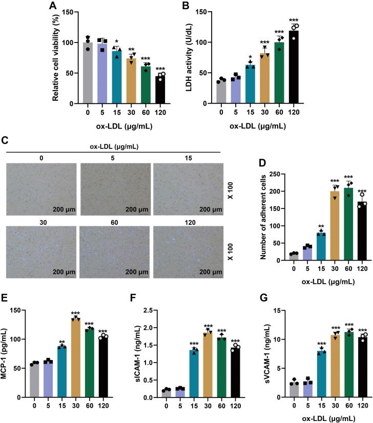
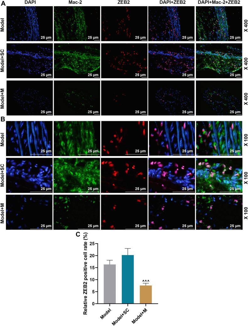
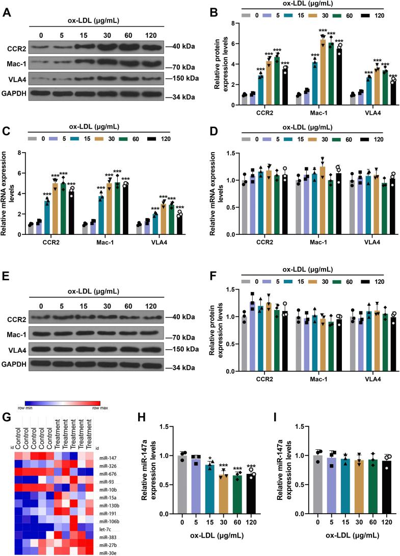
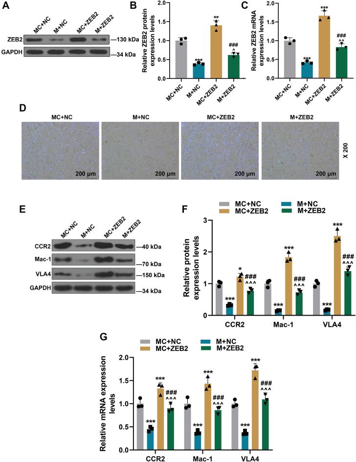
The mechanisms underlying atherosclerosis (AS) that seriously affect human health, such as those involved in endothelial cell injury and monocyte/macrophage aggregation and infiltration, have not been fully elucidated. To investigate these processes, we established human umbilical vein endothelial cells (HUVECs) injured by oxidized low-density lipoprotein (ox-LDL) to mimic AS in vitro. Apolipoprotein E knockout (ApoE) C57BL/6 mice were fed with a high-cholesterol diet to establish an AS model in vivo. We detected HUVEC apoptosis, and apoptosis-related proteins by 3-[4,5-dimethylthiazol-2-yl]-2,5 diphenyl tetrazolium bromide and lactate dehydrogenase, flow cytometry, and Western blot assays, respectively, and we observed monocytes (THP-1 cells) adhering to HUVECs. Furthermore, miR-147a and its downstream target gene ZEB2 (zinc finger E-box binding homeobox 2) were predicted by bioinformatics analysis to be involved in AS, and their correlation was confirmed by several experiments. We determined the localization of miR-147a and ZEB2 within macrophages of AS mice by in situ hybridization and immunofluorescence. Atherosclerotic plaques in whole aortas were detected by histology observation. miR-147a attenuated adherence of monocytes to HUVECs and the upregulation of mononuclear chemotactic adhesion receptors in THP-1 cells induced by ox-LDL-injured HUVEC supernatants through directly downregulating ZEB2 levels. Moreover, miR-147a influenced M1/M2 macrophage polarization from THP-1 cells and the roles of their supernatants (THP-1 cells) in HUVEC apoptosis. miR-147a targeted ZEB2 to impact lipid accumulation and atherosclerotic plaque formation through regulating M1/M2 polarization and macrophage adhesion in AS mice. In summary, miR-147a attenuates ox-LDL-induced adherence of monocytes to HUVECs and modulates atherosclerotic plaque formation and stability through targeting ZEB2 during AS.

摘要

动脉粥样硬化(AS)的发生机制严重影响人类健康,如涉及内皮细胞损伤、单核细胞/巨噬细胞聚集和浸润等,但尚未完全阐明。为了研究这些过程,我们建立了氧化型低密度脂蛋白(ox-LDL)损伤的人脐静脉内皮细胞(HUVEC),以模拟体外 AS。载脂蛋白 E 敲除(ApoE)C57BL/6 小鼠用高胆固醇饮食喂养,建立体内 AS 模型。我们通过 3-[4,5-二甲基噻唑-2-基]-2,5-二苯基四氮唑溴盐和乳酸脱氢酶分别检测 HUVEC 凋亡和凋亡相关蛋白,通过流式细胞术和 Western blot 检测,观察单核细胞(THP-1 细胞)黏附于 HUVEC。此外,生物信息学分析预测 miR-147a 及其下游靶基因 ZEB2(锌指 E 盒结合同源盒 2)参与 AS,并通过多个实验证实了它们的相关性。我们通过原位杂交和免疫荧光检测 miR-147a 和 ZEB2 在 AS 小鼠巨噬细胞中的定位。通过组织学观察检测整个主动脉粥样硬化斑块。miR-147a 通过直接下调 ZEB2 水平,减弱 ox-LDL 损伤的 HUVEC 上清液诱导的单核细胞黏附于 HUVEC 和单核细胞趋化黏附受体在 THP-1 细胞中的上调。此外,miR-147a 影响 THP-1 细胞向 M1/M2 巨噬细胞极化及其上清液(THP-1 细胞)对 HUVEC 凋亡的作用。miR-147a 通过调节 M1/M2 极化和 AS 小鼠巨噬细胞黏附,靶向 ZEB2 影响脂质积累和动脉粥样硬化斑块形成。综上所述,miR-147a 通过靶向 ZEB2 减轻 ox-LDL 诱导的单核细胞黏附于 HUVEC,并在 AS 过程中调节 M1/M2 极化和巨噬细胞黏附,从而调节动脉粥样硬化斑块的形成和稳定性。

https://cdn.ncbi.nlm.nih.gov/pmc/blobs/6cac/10209027/8a39da9a156d/gr1.jpg

文献AI研究员

20分钟写一篇综述,助力文献阅读效率提升50倍。

立即体验

用中文搜PubMed

大模型驱动的PubMed中文搜索引擎

马上搜索

文档翻译

学术文献翻译模型,支持多种主流文档格式。

立即体验