Suppr超能文献

从山茱萸中分离得到的新型生物碱衍生物 CZK 通过 Nrf2 介导的抗氧化作用减轻缺血性脑卒中损伤。

CZK, a novel alkaloid derivative from Clausena lansium, alleviates ischemic stroke injury through Nrf2-mediated antioxidant effects.

机构信息

Hunan Engineering Technology Center of Standardization and Function of Chinese Herbal Decoction Pieces & College of Pharmacy, Hunan University of Chinese Medicine, Changsha, 410208, China.

State Key Laboratory of Bioactive Substances and Functions of Natural Medicines, Institute of Materia Medica & Neuroscience Center, Chinese Academy of Medical Sciences and Peking Union Medical College, Xian Nong Tan Street, Beijing, 100050, China.

出版信息

Sci Rep. 2023 Apr 13;13(1):6053. doi: 10.1038/s41598-023-32999-2.

Abstract

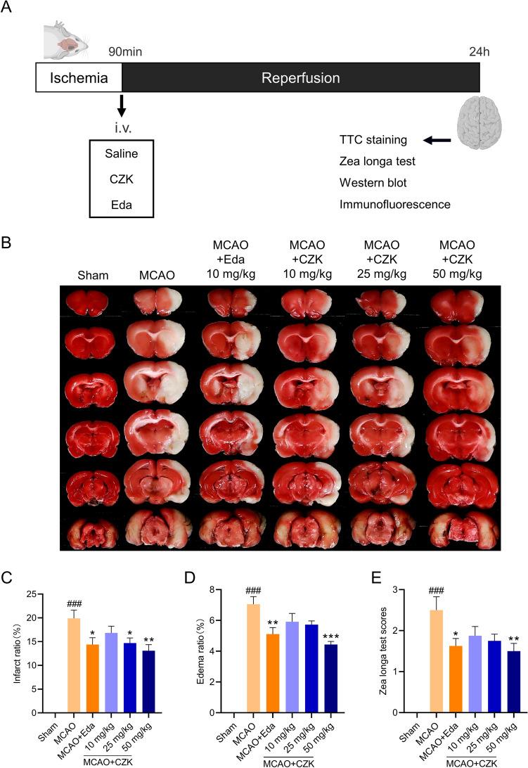
Anti-oxidant stress is a potential strategy for the treatment of ischemic stroke. Here, we found a novel free radical scavenger termed as CZK, which is derived from alkaloids contained in Clausena lansium. In this study, we first compared cytotoxicity and biological activity between CZK and its parent's compound Claulansine F. It was found that CZK had lower cytotoxicity and improved anti-oxygen-glucose deprivation/reoxygenation (OGD/R) injury than its parent's compound. Free radical scavenging test showed that CZK had a strong inhibitory effect on hydroxyl free radicals with the IC of 77.08 nM. Intravenous injection of CZK (50 mg/kg) significantly alleviated ischemia-reperfusion injury, manifested by reduced neuronal damage and decreased oxidative stress. Consistent with the findings, the activities of superoxide dismutase (SOD) and reduced glutathione (GSH) were increased. Molecular docking predicted that CZK might be combined with nuclear factor erythroid 2-related factor 2 (Nrf2) complex. Our results also confirmed that CZK upregulated the contents of Nrf2 and its target gene products Heme Oxygenase-1 (HO-1), and NAD(P)H: Quinone Oxidoreductase 1 (NQO1). In conclusion, CZK had a potential therapeutic effect for ischemic stroke by activating Nrf2-mediated antioxidant system.

摘要

抗氧化应激是治疗缺血性脑卒中的一种潜在策略。在这里,我们发现了一种新型的自由基清除剂,称为 CZK,它来源于芸香科植物吴茱萸中的生物碱。在这项研究中,我们首先比较了 CZK 与其母体化合物克劳兰辛 F 的细胞毒性和生物活性。结果发现,CZK 的细胞毒性较低,对氧葡萄糖剥夺/复氧(OGD/R)损伤的保护作用优于其母体化合物。自由基清除试验表明,CZK 对羟基自由基具有很强的抑制作用,IC 为 77.08 nM。静脉注射 CZK(50 mg/kg)可显著减轻缺血再灌注损伤,表现为神经元损伤减少和氧化应激降低。与之一致的是,超氧化物歧化酶(SOD)和还原型谷胱甘肽(GSH)的活性增加。分子对接预测 CZK 可能与核因子红细胞 2 相关因子 2(Nrf2)复合物结合。我们的结果还证实,CZK 通过激活 Nrf2 介导的抗氧化系统,上调了 Nrf2 及其靶基因血红素加氧酶-1(HO-1)和 NAD(P)H:醌氧化还原酶 1(NQO1)的含量。综上所述,CZK 通过激活 Nrf2 介导的抗氧化系统,对缺血性脑卒中具有潜在的治疗作用。

https://cdn.ncbi.nlm.nih.gov/pmc/blobs/3ac4/10101984/e2f776a92f0e/41598_2023_32999_Fig1_HTML.jpg

文献AI研究员

20分钟写一篇综述,助力文献阅读效率提升50倍。

立即体验

用中文搜PubMed

大模型驱动的PubMed中文搜索引擎

马上搜索

文档翻译

学术文献翻译模型,支持多种主流文档格式。

立即体验