Suppr超能文献

通过 TMEM165 深入了解细胞内锰稳态的调节。

Insights into the regulation of cellular Mn homeostasis via TMEM165.

机构信息

Univ. Lille, CNRS, UMR 8576 - UGSF - Unité de Glycobiologie Structurale et Fonctionnelle, F- 59000 Lille, France.

Univ. Lille, CHU Lille, Institut Pasteur de Lille, ULR 4483 - IMPECS - IMPact de l'Environnement Chimique sur la Santé humaine, F-59000 Lille, France.

出版信息

Biochim Biophys Acta Mol Basis Dis. 2023 Aug;1869(6):166717. doi: 10.1016/j.bbadis.2023.166717. Epub 2023 Apr 14.

Abstract

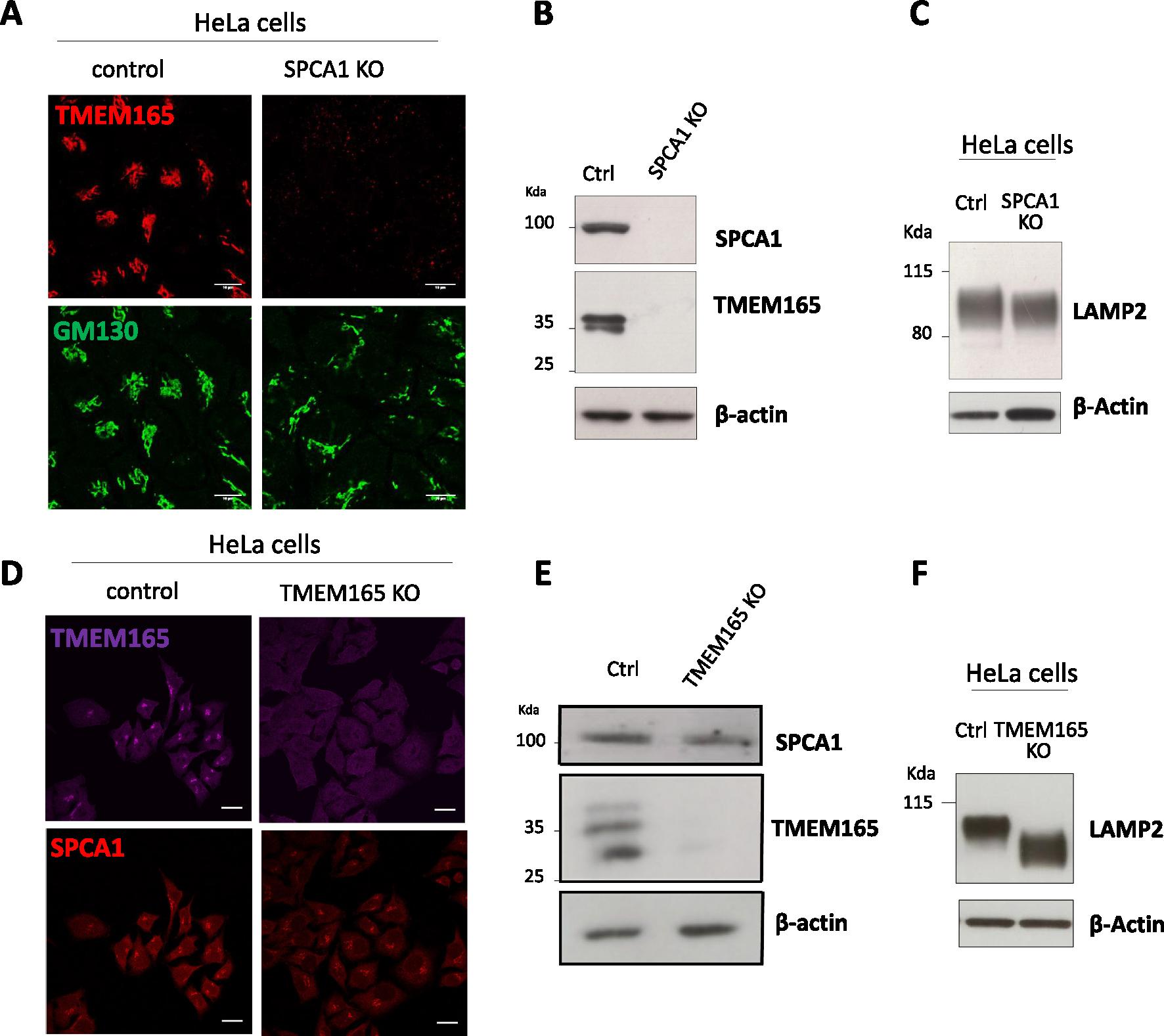
Golgi cation homeostasis is known to be crucial for many cellular processes including vesicular fusion events, protein secretion, as well as for the activity of Golgi glycosyltransferases and glycosidases. TMEM165 was identified in 2012 as the first cation transporter related to human glycosylation diseases, namely the Congenital Disorders of Glycosylation (CDG). Interestingly, divalent manganese (Mn) supplementation has been shown to suppress the observed glycosylation defects in TMEM165-deficient cell lines, thus suggesting that TMEM165 is involved in cellular Mn homeostasis. This paper demonstrates that the origin of the Golgi glycosylation defects arises from impaired Golgi Mn homeostasis in TMEM165-depleted cells. We show that Mn supplementation fully rescues the Mn content in the secretory pathway/organelles of TMEM165-depleted cells and hence the glycosylation process. Strong cytosolic and organellar Mn accumulations can also be observed in TMEM165- and SPCA1-depleted cells upon incubation with increasing Mn concentrations, thus demonstrating the crucial involvement of these two proteins in cellular Mn homeostasis. Interestingly, our results show that the cellular Mn homeostasis maintenance in control cells is correlated with the presence of TMEM165 and that the Mn-detoxifying capacities of cells, through the activity of SPCA1, rely on the Mn-induced degradation mechanism of TMEM165. Finally, this paper highlights that TMEM165 is essential in secretory pathway/organelles Mn homeostasis maintenance to ensure both Golgi glycosylation enzyme activities and cytosolic Mn detoxification.

摘要

高尔基体内离子稳态对于许多细胞过程至关重要,包括囊泡融合事件、蛋白质分泌,以及高尔基糖基转移酶和糖苷酶的活性。TMEM165 于 2012 年被确定为与人类糖基化疾病相关的第一个阳离子转运蛋白,即先天性糖基化障碍 (CDG)。有趣的是,二价锰 (Mn) 补充已被证明可抑制 TMEM165 缺陷细胞系中观察到的糖基化缺陷,这表明 TMEM165 参与细胞内 Mn 稳态。本文证明,高尔基糖基化缺陷的起源源于 TMEM165 耗尽细胞中受损的高尔基 Mn 稳态。我们表明,Mn 补充完全挽救了 TMEM165 耗尽细胞中分泌途径/细胞器中的 Mn 含量,从而挽救了糖基化过程。在孵育过程中用递增的 Mn 浓度处理 TMEM165 和 SPCA1 耗尽的细胞,也可以观察到强烈的细胞质和细胞器 Mn 积累,这表明这两种蛋白在细胞内 Mn 稳态中起着至关重要的作用。有趣的是,我们的结果表明,在对照细胞中,细胞内 Mn 稳态的维持与 TMEM165 的存在有关,并且细胞的 Mn 解毒能力通过 SPCA1 的活性,依赖于 TMEM165 的 Mn 诱导降解机制。最后,本文强调了 TMEM165 对于维持分泌途径/细胞器 Mn 稳态至关重要,以确保高尔基体糖基化酶活性和细胞质 Mn 解毒。

https://cdn.ncbi.nlm.nih.gov/pmc/blobs/ef02/10639120/b26e2d38ee0a/nihms-1939310-f0001.jpg

文献检索

告别复杂PubMed语法,用中文像聊天一样搜索,搜遍4000万医学文献。AI智能推荐,让科研检索更轻松。

立即免费搜索

文件翻译

保留排版,准确专业,支持PDF/Word/PPT等文件格式,支持 12+语言互译。

免费翻译文档

深度研究

AI帮你快速写综述,25分钟生成高质量综述,智能提取关键信息,辅助科研写作。

立即免费体验