Division of Biology and Biological Engineering, California Institute of Technology, Pasadena, CA, United States.
Chinese Institute for Brain Research, Beijing, China.
Elife. 2023 Apr 19;12:e82367. doi: 10.7554/eLife.82367.
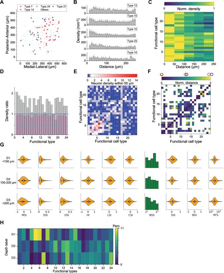
The superior colliculus (SC) represents a major visual processing station in the mammalian brain that receives input from many types of retinal ganglion cells (RGCs). How many parallel channels exist in the SC, and what information does each encode? Here, we recorded from mouse superficial SC neurons under a battery of visual stimuli including those used for classification of RGCs. An unsupervised clustering algorithm identified 24 functional types based on their visual responses. They fall into two groups: one that responds similarly to RGCs and another with more diverse and specialized stimulus selectivity. The second group is dominant at greater depths, consistent with a vertical progression of signal processing in the SC. Cells of the same functional type tend to cluster near each other in anatomical space. Compared to the retina, the visual representation in the SC has lower dimensionality, consistent with a sifting process along the visual pathway.
上丘(SC)是哺乳动物大脑中的一个主要视觉处理站,接收来自多种类型的视网膜神经节细胞(RGC)的输入。SC 中存在多少个并行通道,每个通道编码什么信息?在这里,我们在一系列视觉刺激下记录了小鼠浅层 SC 神经元的活动,这些刺激包括用于 RGC 分类的刺激。无监督聚类算法根据它们的视觉反应识别出 24 种功能类型。它们分为两组:一组对 RGC 的反应类似,另一组具有更多样化和专业化的刺激选择性。第二组在更深的地方占主导地位,与 SC 中信号处理的垂直进展一致。具有相同功能类型的细胞在解剖空间上往往彼此靠近聚类。与视网膜相比,SC 中的视觉表示具有较低的维度,这与视觉通路中的筛选过程一致。