Centro de Biologia Molecular Severo Ochoa, CSIC-UAM, 28049, Madrid, Spain.
The Brabaham Institute, Babraham Hall House, Babraham, Cambridge, CB22 3AT, UK.
Commun Biol. 2023 Apr 20;6(1):437. doi: 10.1038/s42003-023-04807-0.
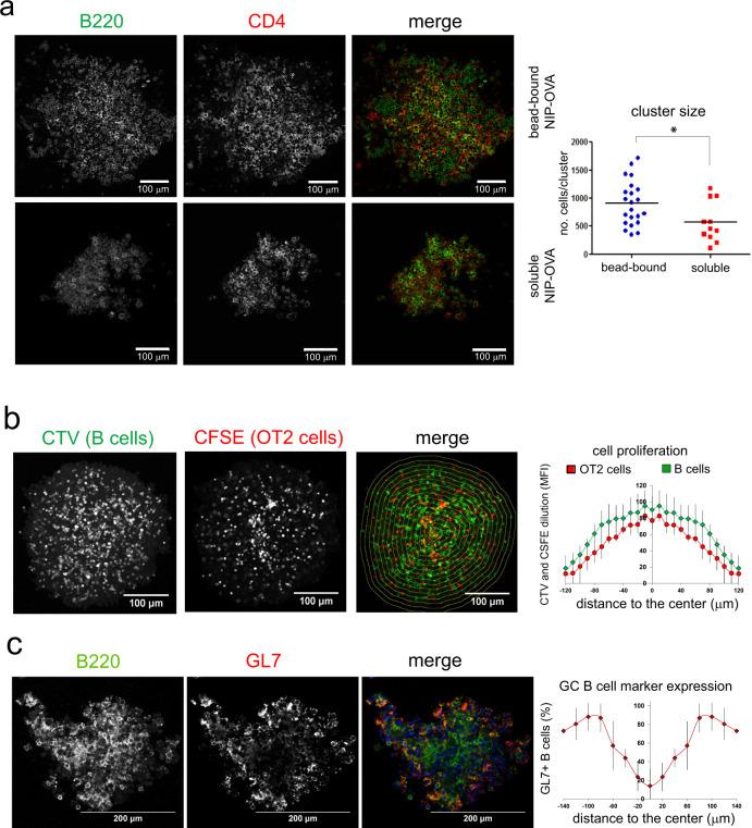
Successful vaccines rely on activating a functional humoral immune response through the generation of class-switched high affinity immunoglobulins (Igs). The germinal center (GC) reaction is crucial for this process, in which B cells are selected in their search for antigen and T cell help. A major hurdle to understand the mechanisms of B cell:T cell cooperation has been the lack of an antigen-specific in vitro GC system. Here we report the generation of antigen-specific, high-affinity, class-switched Igs in simple 2-cell type cultures of naive B and T cells. B cell antigen uptake by phagocytosis is key to generate these Igs. We have used the method to interrogate if T cells confer directional help to cognate B cells that present antigen and to bystander B cells. We find that bystander B cells do not generate class-switched antibodies due to a defective formation of T-B conjugates and an early conversion into memory B cells.
成功的疫苗依赖于通过产生类别转换的高亲和力免疫球蛋白(Ig)来激活功能性体液免疫应答。生发中心(GC)反应对于这一过程至关重要,在此过程中,B 细胞在寻找抗原和 T 细胞帮助时被选择。了解 B 细胞与 T 细胞合作机制的主要障碍一直是缺乏抗原特异性的体外 GC 系统。在这里,我们报告了在幼稚 B 和 T 细胞的简单 2 细胞类型培养物中产生抗原特异性、高亲和力、类别转换的 Ig。B 细胞通过吞噬作用摄取抗原是产生这些 Ig 的关键。我们已经使用该方法来探究 T 细胞是否赋予呈递抗原的同源 B 细胞和旁观者 B 细胞定向帮助。我们发现,由于 T-B 共轭物形成缺陷和早期转化为记忆 B 细胞,旁观者 B 细胞不会产生类别转换抗体。