Division of Tumor Biology and Immunology, Oncode Institute, The Netherlands Cancer Institute, Amsterdam, the Netherlands.
Rosalind and Morris Goodman Cancer Research Centre, McGill University, Montreal, Quebec, Canada.
Nat Cancer. 2023 May;4(5):665-681. doi: 10.1038/s43018-023-00547-6. Epub 2023 Apr 20.
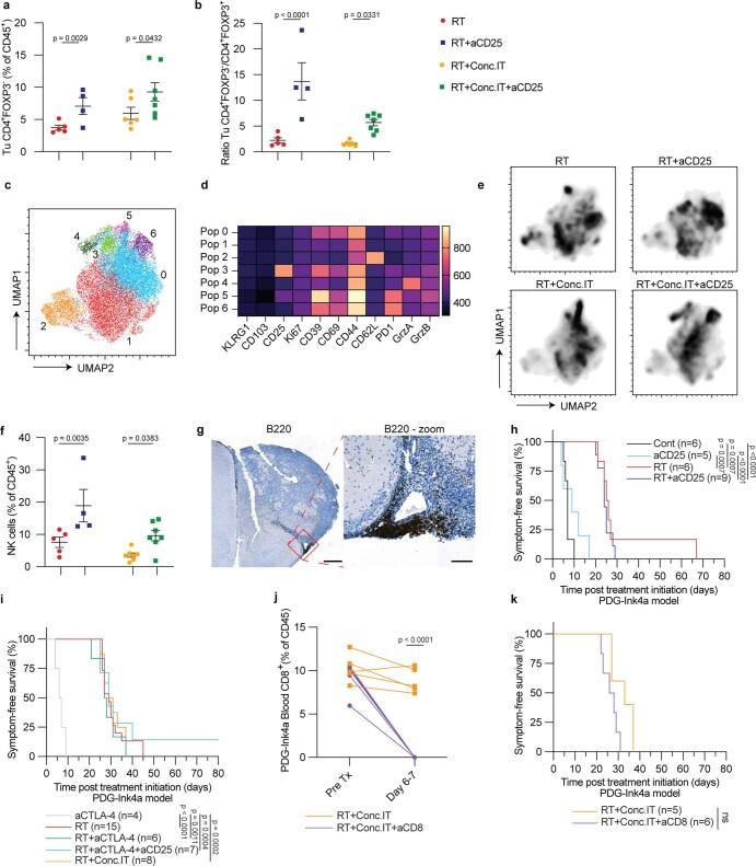
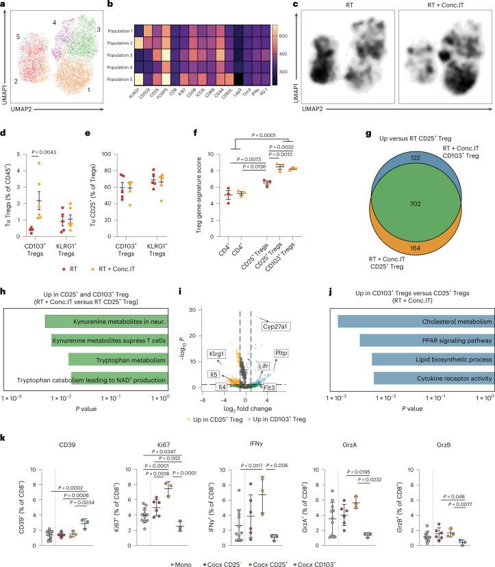
Glioblastomas are aggressive primary brain tumors with an inherent resistance to T cell-centric immunotherapy due to their low mutational burden and immunosuppressive tumor microenvironment. Here we report that fractionated radiotherapy of preclinical glioblastoma models induce a tenfold increase in T cell content. Orthogonally, spatial imaging mass cytometry shows T cell enrichment in human recurrent tumors compared with matched primary glioblastoma. In glioblastoma-bearing mice, α-PD-1 treatment applied at the peak of T cell infiltration post-radiotherapy results in a modest survival benefit compared with concurrent α-PD-1 administration. Following α-PD-1 therapy, CD103 regulatory T cells (Tregs) with upregulated lipid metabolism accumulate in the tumor microenvironment, and restrain immune checkpoint blockade response by repressing CD8 T cell activation. Treg targeting elicits tertiary lymphoid structure formation, enhances CD4 and CD8 T cell frequency and function and unleashes radio-immunotherapeutic efficacy. These results support the rational design of therapeutic regimens limiting the induction of immunosuppressive feedback pathways in the context of T cell immunotherapy in glioblastoma.
胶质母细胞瘤是一种侵袭性原发性脑肿瘤,由于其突变负担低和免疫抑制性肿瘤微环境,对以 T 细胞为中心的免疫疗法具有固有抗性。在这里,我们报告称,临床前胶质母细胞瘤模型的分割放疗可使 T 细胞含量增加十倍。正交地,空间成像质谱细胞术显示,与匹配的原发性胶质母细胞瘤相比,人类复发性肿瘤中 T 细胞富集。在荷胶质母细胞瘤的小鼠中,与同时给予 α-PD-1 相比,在放疗后 T 细胞浸润高峰时给予 α-PD-1 治疗可适度提高生存率。在接受 α-PD-1 治疗后,肿瘤微环境中积累了具有上调脂质代谢的 CD103 调节性 T 细胞(Treg),通过抑制 CD8 T 细胞激活来抑制免疫检查点阻断反应。Treg 靶向引发三级淋巴结构形成,增强 CD4 和 CD8 T 细胞的频率和功能,并释放放射免疫治疗效果。这些结果支持在胶质母细胞瘤的 T 细胞免疫治疗背景下,合理设计限制免疫抑制性反馈途径诱导的治疗方案。