Suppr超能文献

大鼠深低温停循环后海马组织circRNAs 的转录组学分析。

Transcriptomic Profiling of circRNAs in rat Hippocampus after Deep Hypothermic Circulatory Arrest.

机构信息

Department of Cardiopulmonary Bypass, Fuwai Hospital, National Center for Cardiovascular Disease, State Key Laboratory of Cardiovascular Medicine, Chinese Academy of Medical Sciences & Peking Union Medical College, Beijing 100037, China.

State Key Laboratory of Cardiovascular Disease, Beijing Key Laboratory for Molecular Diagnostics of Cardiovascular Diseases, Diagnostic Laboratory Service, Fuwai Hospital, National Center for Cardiovascular Diseases, Chinese Academy of Medical Sciences & Peking Union Medical College, Beijing, China.

出版信息

Int J Med Sci. 2023 Apr 1;20(5):627-638. doi: 10.7150/ijms.82503. eCollection 2023.

Abstract

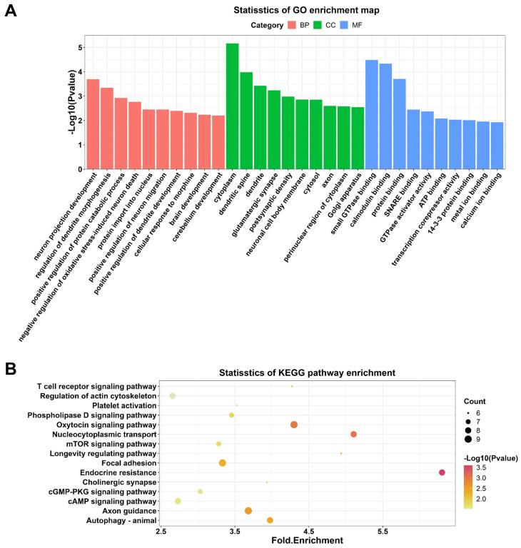
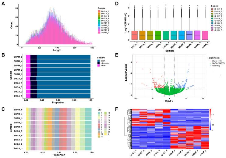
Neurologic abnormalities occurring after deep hypothermic circulatory arrest (DHCA) remain a significant concern. However, molecular mechanisms leading to DHCA-related cerebral injury are still ill-defined. Circular RNAs (circRNAs) are a class of covalently closed non-coding RNAs and can play important roles in different types of cerebral injury. This study aimed to investigate circRNAs expression profiles in rat hippocampus after DHCA and explore the potential functions of circRNAs in DHCA-related cerebral injury. Hence, the DHCA procedure in rats was established and a transcriptomic profiling of circRNAs in rat hippocampus was done. As a result, a total of 35192 circRNAs were identified. Among them, 339 circRNAs were dysregulated, including 194 down-regulated and 145 up-regulated between DHCA and sham group. Gene Ontology and Kyoto Encyclopedia of Genes and Genomes analyses were performed based on the host genes of all dysregulated circRNAs. Also, 4 circRNAs were validated by RT-qPCR (rno_circ_0028462, rno_circ_0037165, rno_circ_0045161 and rno_circ_0019047). Then a circRNA-microRNA (miRNA) interaction network involving 4 candidate circRNAs was constructed. Furthermore, functional enrichment analysis of the miRNA-targeting mRNAs of every candidate circRNA was conducted to gain insight into each of the 4 circRNAs. Our study provided a better understanding of circRNAs in the mechanisms of DHCA-related cerebral injury and some potential targets for neuroprotection.

摘要

深低温停循环(DHCA)后出现的神经功能异常仍然是一个重大关注点。然而,导致与 DHCA 相关的脑损伤的分子机制仍未明确。环状 RNA(circRNA)是一类共价闭合的非编码 RNA,可以在不同类型的脑损伤中发挥重要作用。本研究旨在探讨 DHCA 后大鼠海马区 circRNA 的表达谱,并探索 circRNA 在 DHCA 相关脑损伤中的潜在作用。因此,建立了大鼠 DHCA 模型,并对大鼠海马区的 circRNA 进行了转录组谱分析。结果共鉴定出 35192 个 circRNA。其中,339 个 circRNA 发生了差异表达,DHCA 组与假手术组相比,有 194 个下调,145 个上调。基于所有差异表达 circRNA 的宿主基因进行了基因本体论和京都基因与基因组百科全书分析。此外,通过 RT-qPCR 验证了 4 个 circRNA(rno_circ_0028462、rno_circ_0037165、rno_circ_0045161 和 rno_circ_0019047)。然后构建了一个涉及 4 个候选 circRNA 的 circRNA-miRNA 相互作用网络。进一步对每个候选 circRNA 的 miRNA 靶向 mRNAs 的功能富集分析,深入了解每个 circRNA 的作用。本研究为理解 circRNA 在 DHCA 相关脑损伤机制中的作用提供了更深入的认识,并为神经保护提供了一些潜在的靶点。

https://cdn.ncbi.nlm.nih.gov/pmc/blobs/fe5c/10110479/c3036d40bd19/ijmsv20p0627g001.jpg

文献AI研究员

20分钟写一篇综述,助力文献阅读效率提升50倍。

立即体验

用中文搜PubMed

大模型驱动的PubMed中文搜索引擎

马上搜索

文档翻译

学术文献翻译模型,支持多种主流文档格式。

立即体验