Suppr超能文献

HOOK1 通过 TGF-β 和 TNFSF13B/VEGF-A 轴抑制肾细胞癌的进展。

HOOK1 Inhibits the Progression of Renal Cell Carcinoma via TGF-β and TNFSF13B/VEGF-A Axis.

机构信息

Department of Urology, Putuo People's Hospital, Tongji University, Shanghai, 200060, P. R. China.

Department of Urology, Ruijin Hospital, Shanghai Jiao Tong University School of Medicine, Shanghai, 200025, P. R. China.

出版信息

Adv Sci (Weinh). 2023 Jun;10(17):e2206955. doi: 10.1002/advs.202206955. Epub 2023 Apr 21.

Abstract

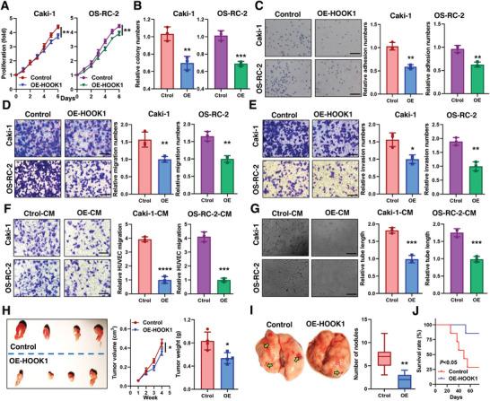
Accumulating evidence shows HOOK1 disordered in human malignancies. However, the clinicopathological and biological significance of HOOK1 in renal cell carcinoma (RCC) remains rarely studied. In this study, the authors demonstrate that HOOK1 is downregulated in RCC samples with predicted poorer clinical prognosis. Mechanistically, HOOK1 inhibits tumor growth and metastasis via canonical TGF-β/ALK5/p-Smad3 and non-canonical TGF-β/MEK/ERK/c-Myc pathway. At the same time, HOOK1 inhibits RCC angiogenesis and sunitinib resistance by promoting degradation of TNFSF13B through the ubiquitin-proteasome pathway. In addition, HOOK1 is transcriptionally regulated by nuclear factor E2F3 in VHL dependent manner. Notably, an agonist of HOOK1, meletin, is screened and it shows antitumor activity more effectively when combined with sunitinib or nivolumab than it is used alone. The findings reveal a pivotal role of HOOK1 in anti-cancer treatment, and identify a novel therapeutic strategy for renal cell carcinoma.

摘要

越来越多的证据表明 HOOK1 在人类恶性肿瘤中失调。然而,HOOK1 在肾细胞癌(RCC)中的临床病理和生物学意义仍鲜有研究。在这项研究中,作者证明 HOOK1 在预测预后较差的 RCC 样本中下调。在机制上,HOOK1 通过经典的 TGF-β/ALK5/p-Smad3 和非经典的 TGF-β/MEK/ERK/c-Myc 途径抑制肿瘤生长和转移。同时,HOOK1 通过泛素蛋白酶体途径促进 TNFSF13B 的降解,抑制 RCC 血管生成和舒尼替尼耐药。此外,HOOK1 以 VHL 依赖的方式受转录因子 E2F3 的调控。值得注意的是,HOOK1 的激动剂 meletin 被筛选出来,当与舒尼替尼或纳武单抗联合使用时,其抗肿瘤活性比单独使用时更有效。这些发现揭示了 HOOK1 在抗癌治疗中的关键作用,并为肾细胞癌确定了一种新的治疗策略。

https://cdn.ncbi.nlm.nih.gov/pmc/blobs/f6bd/10265082/e39f38e530b2/ADVS-10-2206955-g009.jpg

文献AI研究员

20分钟写一篇综述,助力文献阅读效率提升50倍。

立即体验

用中文搜PubMed

大模型驱动的PubMed中文搜索引擎

马上搜索

文档翻译

学术文献翻译模型,支持多种主流文档格式。

立即体验