Xia Meiling, Yan Rui, Wang Wenjuan, Kong Anqi, Zhang Meng, Miao Zhigang, Ge Wei, Wan Bo, Xu Xingshun
Departments of Neurology, The Second Affiliated Hospital of Soochow University, Suzhou, China.
Institute of Neuroscience, Soochow University, Suzhou, China.
Front Genet. 2023 Apr 6;14:1158954. doi: 10.3389/fgene.2023.1158954. eCollection 2023.
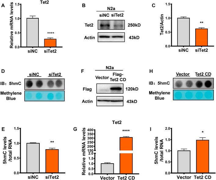
Environmental stress promotes epigenetic alterations that impact gene expression and subsequently participate in the pathological processes of the disorder. Among epigenetic regulations, ten-eleven Translocation (Tet) enzymes oxidize 5-methylcytosine (5mC) to 5-hydroxymethylcytosine (5hmC) in DNA and RNA and function as critical players in the pathogenesis of diseases. Our previous results showed that chronic stress increases the expression of cytoplasmic Tet2 in the hippocampus of mice exposed to chronic mild stress (CMS). Whether the cytoplasmic Tet2 alters RNA 5hmC modification in chronic stress-related processes remains largely unknown. To explore the role of cytoplasmic Tet2 under CMS conditions, we established CMS mice model and detected the expression of RNA 5hmC by dot blot. We verified the interaction of Tet2 and its interacting protein by co-immunoprecipitation combined with mass spectrometry and screened downstream target genes by cluster analysis of Tet2 and upstream frameshift 1 (Upf1) interacting RNA. The expression of protein was detected by Western blot and the expression of the screened target genes was detected by qRT-PCR. In this study, we found that increased cytoplasmic Tet2 expression under CMS conditions leads to increase in total RNA 5hmC modification. Tet2 interacted with the key non-sense-mediated mRNA decay (NMD) factor Upf1, regulated the stability of stress-related genes such as Unc5b mRNA, and might thereby affect neurodevelopment. In summary, this study revealed that Tet2-mediated RNA 5hmC modification is involved in stress-related mRNA stability regulation and may serve as a potential therapeutic target for chronic stress-related diseases such as depression.
环境应激促进表观遗传改变,这些改变影响基因表达,并随后参与该疾病的病理过程。在表观遗传调控中,10-11易位(Tet)酶将DNA和RNA中的5-甲基胞嘧啶(5mC)氧化为5-羟甲基胞嘧啶(5hmC),并在疾病发病机制中发挥关键作用。我们之前的结果表明,慢性应激会增加暴露于慢性轻度应激(CMS)的小鼠海马体中细胞质Tet2的表达。细胞质Tet2是否在慢性应激相关过程中改变RNA 5hmC修饰在很大程度上仍不清楚。为了探索CMS条件下细胞质Tet2的作用,我们建立了CMS小鼠模型,并通过斑点印迹法检测RNA 5hmC的表达。我们通过免疫共沉淀结合质谱法验证了Tet2与其相互作用蛋白的相互作用,并通过对Tet2和上游移码1(Upf1)相互作用RNA的聚类分析筛选下游靶基因。通过蛋白质免疫印迹法检测蛋白质表达,通过qRT-PCR检测筛选出的靶基因的表达。在本研究中,我们发现CMS条件下细胞质Tet2表达增加导致总RNA 5hmC修饰增加。Tet2与关键的无义介导的mRNA衰变(NMD)因子Upf1相互作用,调节应激相关基因如Unc5b mRNA的稳定性,从而可能影响神经发育。总之,本研究表明Tet2介导的RNA 5hmC修饰参与应激相关mRNA稳定性调节,并可能作为抑郁症等慢性应激相关疾病的潜在治疗靶点。