Neuroscience Department, Oberlin College, 119 Woodland Street, Oberlin, OH 44074, USA.
Int J Mol Sci. 2023 Apr 13;24(8):7178. doi: 10.3390/ijms24087178.
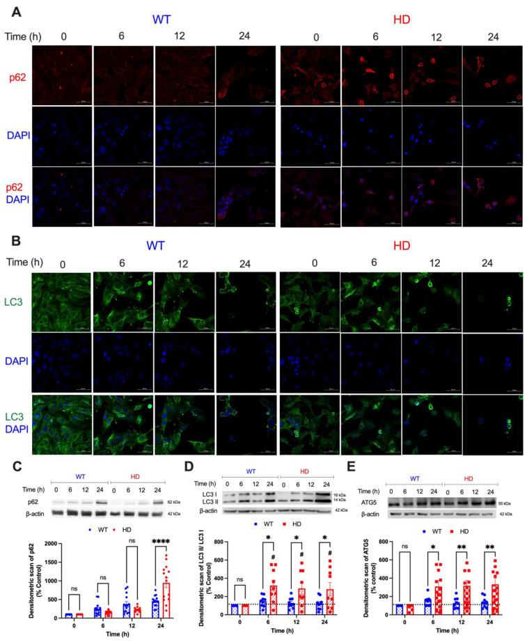
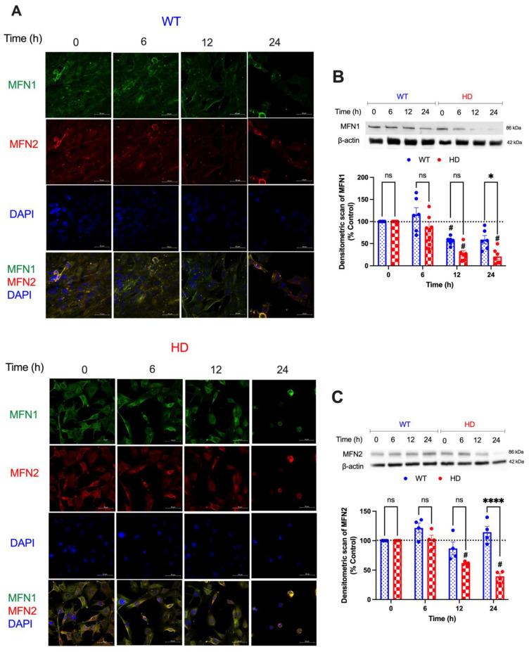
Exposure to heavy metals, including cadmium (Cd), can induce neurotoxicity and cell death. Cd is abundant in the environment and accumulates in the striatum, the primary brain region selectively affected by Huntington's disease (HD). We have previously reported that mutant huntingtin protein (mHTT) combined with chronic Cd exposure induces oxidative stress and promotes metal dyshomeostasis, resulting in cell death in a striatal cell model of HD. To understand the effect of acute Cd exposure on mitochondrial health and protein degradation pathways, we hypothesized that expression of mHTT coupled with acute Cd exposure would cooperatively alter mitochondrial bioenergetics and protein degradation mechanisms in striatal ST cells to reveal novel pathways that augment Cd cytotoxicity and HD pathogenicity. We report that mHTT cells are significantly more susceptible to acute Cd-induced cell death as early as 6 h after 40 µM CdCl exposure compared with wild-type (WT). Confocal microscopy, biochemical assays, and immunoblotting analysis revealed that mHTT and acute Cd exposure synergistically impair mitochondrial bioenergetics by reducing mitochondrial potential and cellular ATP levels and down-regulating the essential pro-fusion proteins MFN1 and MFN2. These pathogenic effects triggered cell death. Furthermore, Cd exposure increases the expression of autophagic markers, such as p62, LC3, and ATG5, and reduces the activity of the ubiquitin-proteasome system to promote neurodegeneration in HD striatal cells. Overall, these results reveal a novel mechanism to further establish Cd as a pathogenic neuromodulator in striatal HD cells via Cd-triggered neurotoxicity and cell death mediated by an impairment in mitochondrial bioenergetics and autophagy with subsequent alteration in protein degradation pathways.
重金属暴露,包括镉(Cd),可诱导神经毒性和细胞死亡。Cd 在环境中含量丰富,并在纹状体中积累,纹状体是亨廷顿病(HD)主要受影响的大脑区域。我们之前曾报道过,突变型亨廷顿蛋白(mHTT)与慢性 Cd 暴露结合会诱导氧化应激并促进金属代谢失衡,从而导致 HD 纹状体细胞模型中的细胞死亡。为了了解急性 Cd 暴露对线粒体健康和蛋白质降解途径的影响,我们假设 mHTT 的表达与急性 Cd 暴露相结合会协同改变纹状体 ST 细胞中线粒体生物能学和蛋白质降解机制,从而揭示增强 Cd 细胞毒性和 HD 致病性的新途径。我们报告说,与野生型(WT)相比,mHTT 细胞在接触 40µM CdCl 后仅 6 小时就对急性 Cd 诱导的细胞死亡更为敏感。共聚焦显微镜、生化测定和免疫印迹分析表明,mHTT 和急性 Cd 暴露通过降低线粒体电位和细胞内 ATP 水平以及下调必需的促融合蛋白 MFN1 和 MFN2 协同损害线粒体生物能学。这些致病作用引发了细胞死亡。此外,Cd 暴露增加了自噬标志物(如 p62、LC3 和 ATG5)的表达,并降低了泛素-蛋白酶体系统的活性,从而促进 HD 纹状体细胞中的神经退行性变。总体而言,这些结果揭示了一种新的机制,通过 Cd 触发的神经毒性和线粒体生物能学和自噬受损介导的细胞死亡,进一步将 Cd 确立为纹状体 HD 细胞中的致病神经调节剂,随后改变蛋白质降解途径。