Suppr超能文献

人类巨细胞病毒 UL23 通过抑制特定 IFN 刺激基因的表达来拮抗干扰素-γ 的抗病毒作用。

Human Cytomegalovirus UL23 Antagonizes the Antiviral Effect of Interferon-γ by Restraining the Expression of Specific IFN-Stimulated Genes.

机构信息

Department of Biotechnology, College of Life Science and Technology, Jinan University, Guangzhou 510632, China.

Guangdong Province Key Laboratory of Pharmacodynamic Constituents of TCM and New Drugs Research, College of Pharmacy, Jinan University, Guangzhou 510632, China.

出版信息

Viruses. 2023 Apr 20;15(4):1014. doi: 10.3390/v15041014.

Abstract

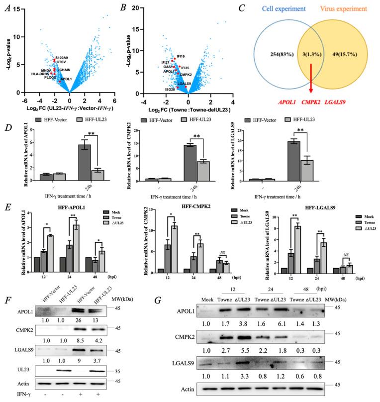
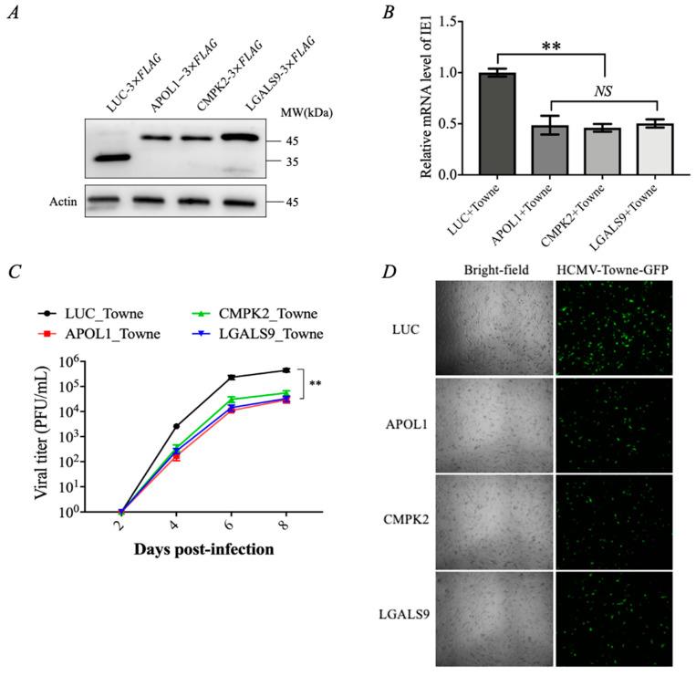
Interferon-γ (IFN-γ) is a critical component of innate immune responses in humans to combat infection by many viruses, including human cytomegalovirus (HCMV). IFN-γ exerts its biological effects by inducing hundreds of IFN-stimulated genes (ISGs). In this study, RNA-seq analyses revealed that HCMV tegument protein UL23 could regulate the expression of many ISGs under IFN-γ treatment or HCMV infection. We further confirmed that among these IFN-γ stimulated genes, individual APOL1 (Apolipoprotein-L1), CMPK2 (Cytidine/uridine monophosphate kinase 2), and LGALS9 (Galectin-9) could inhibit HCMV replication. Moreover, these three proteins exhibited a synergistic effect on HCMV replication. UL23-deficient HCMV mutants induced higher expression of APOL1, CMPK2, and LGALS9, and exhibited lower viral titers in IFN-γ treated cells compared with parental viruses expressing full functional UL23. Thus, UL23 appears to resist the antiviral effect of IFN-γ by downregulating the expression of APOL1, CMPK2, and LGALS9. This study highlights the roles of HCMV UL23 in facilitating viral immune escape from IFN-γ responses by specifically downregulating these ISGs.

摘要

干扰素-γ (IFN-γ) 是人体固有免疫反应对抗多种病毒感染的关键组成部分,包括人类巨细胞病毒 (HCMV)。IFN-γ 通过诱导数百个干扰素刺激基因 (ISGs) 发挥其生物学效应。在这项研究中,RNA-seq 分析表明 HCMV 衣壳蛋白 UL23 可以在 IFN-γ 处理或 HCMV 感染下调节许多 ISGs 的表达。我们进一步证实,在这些 IFN-γ 刺激的基因中,APOL1(载脂蛋白-L1)、CMPK2(胞苷/尿苷单磷酸激酶 2)和 LGALS9(半乳糖凝集素-9)可以抑制 HCMV 复制。此外,这三种蛋白对 HCMV 复制表现出协同作用。与表达完整功能 UL23 的亲本病毒相比,UL23 缺失的 HCMV 突变体在 IFN-γ 处理的细胞中诱导更高水平的 APOL1、CMPK2 和 LGALS9 的表达,并表现出更低的病毒滴度。因此,UL23 通过下调 APOL1、CMPK2 和 LGALS9 的表达来抵抗 IFN-γ 的抗病毒作用。这项研究强调了 HCMV UL23 通过特异性下调这些 ISGs 促进病毒从 IFN-γ 反应中免疫逃逸的作用。

https://cdn.ncbi.nlm.nih.gov/pmc/blobs/ade0/10145438/4b55ce43f9fb/viruses-15-01014-g001.jpg

文献检索

告别复杂PubMed语法,用中文像聊天一样搜索,搜遍4000万医学文献。AI智能推荐,让科研检索更轻松。

立即免费搜索

文件翻译

保留排版,准确专业,支持PDF/Word/PPT等文件格式,支持 12+语言互译。

免费翻译文档

深度研究

AI帮你快速写综述,25分钟生成高质量综述,智能提取关键信息,辅助科研写作。

立即免费体验