Suppr超能文献

苏云金芽孢杆菌在感染后期的一种不依赖芽孢形成的生活方式。

A Sporulation-Independent Way of Life for Bacillus thuringiensis in the Late Stages of an Infection.

机构信息

Micalis Institute, INRAE, AgroParisTech, Université Paris-Saclay, Jouy-en-Josas, France.

出版信息

mBio. 2023 Jun 27;14(3):e0037123. doi: 10.1128/mbio.00371-23. Epub 2023 Apr 27.

Abstract

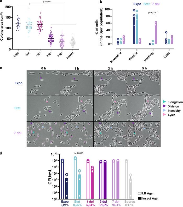
The formation of endospores has been considered the unique survival and transmission mode of sporulating due to the exceptional resistance and persistence of this bacterial form. However, nonsporulated bacteria (Spo) were reported at the early stages following the death of a host infected with Bacillus thuringiensis, an entomopathogenic sporulating bacterium. Here, we investigated the characteristics of the bacterial population in the late stages of an infection in the B. thuringiensis/Galleria mellonella infection model. Using fluorescent reporters and molecular markers coupled to flow cytometry, we demonstrated that the Spo cells persist and constitute about half of the population 2 weeks post-infection (p.i.). Protein synthesis and growth recovery assays indicated that they are in a metabolically slowed-down state. These bacteria were extremely resistant to the insect cadaver environment, which did not support growth of -grown vegetative cells and spores. A transcriptomic analysis of this subpopulation at 7 days p.i. revealed a signature profile of this state, and the expression analysis of individual genes at the cell level showed that more bacteria mount an oxidative stress response as their survival time increases, in agreement with the increase of the free radical level in the host cadaver and in the number of reactive oxygen species (ROS)-producing bacteria. Altogether, these data show for the first time that nonsporulated bacteria are able to survive for a prolonged period of time in the context of an infection and indicate that they engage in a profound adaptation process that leads to their persistence in the host cadaver. Bacillus thuringiensis is an entomopathogenic bacterium widely used as a biopesticide. It belongs to the Bacillus cereus group, comprising the foodborne pathogen B. cereus sensu stricto and the anthrax agent Bacillus anthracis. Like other when they encounter harsh conditions, these Gram-positive bacteria can form dormant cells called spores. Due to its highly resistant nature, the spore was considered the unique mode of long-term survival, eclipsing any other form of persistence. Breaking this paradigm, we observed that B. thuringiensis was able to persist in its host cadaver in a nonsporulated form for at least 14 days. Our results show that these bacteria survived in the cadaver environment, which proved hostile for actively growing bacteria by engaging in a profound adaptation process. Studying this facet of the life cycle of a sporulating bacterium provides new fundamental knowledge and might lead to the development of strategies to combat sporulating pathogenic species.

摘要

芽孢的形成被认为是产芽孢菌独特的生存和传播方式,因为这种细菌形式具有非凡的抗性和持久性。然而,在感染苏云金芽孢杆菌(一种杀虫产芽孢菌)的宿主死亡后早期,就有报道称存在非产芽孢菌(Spo)。在这里,我们研究了苏云金芽孢杆菌/家蚕感染模型中感染后期细菌种群的特征。我们使用荧光报告基因和与流式细胞术结合的分子标记物,证明 Spo 细胞持续存在,并且在感染后两周(p.i.)构成了大约一半的群体。蛋白质合成和生长恢复测定表明,它们处于代谢减缓的状态。这些细菌对昆虫尸体环境具有极强的抗性,这种环境不利于生长的营养细胞和孢子的生长。对该亚群在 7 天 p.i. 的转录组分析显示了这种状态的特征图谱,并且在细胞水平上对个别基因的表达分析表明,随着它们的存活时间增加,更多的细菌会产生氧化应激反应,这与宿主尸体中自由基水平的增加以及产活性氧物质(ROS)的细菌数量的增加是一致的。总的来说,这些数据首次表明,非产芽孢菌能够在感染的情况下长时间存活,并表明它们经历了深刻的适应过程,从而使其在宿主尸体中得以持续存在。苏云金芽孢杆菌是一种广泛用作生物农药的杀虫产芽孢菌。它属于蜡状芽孢杆菌群,包括食源性病原体蜡状芽孢杆菌严格意义上的和炭疽剂炭疽芽孢杆菌。像其他革兰氏阳性菌一样,当它们遇到恶劣条件时,这些细菌可以形成休眠细胞,称为芽孢。由于其高度抗性,芽孢被认为是长期生存的唯一模式,超过了任何其他形式的持久性。打破这一范式,我们观察到苏云金芽孢杆菌能够以非产芽孢的形式在其宿主尸体中至少持续存在 14 天。我们的结果表明,这些细菌在尸体环境中存活下来,而这种环境对积极生长的细菌来说是敌对的,因为它们经历了深刻的适应过程。研究这种产芽孢菌生活史的一个方面提供了新的基础知识,并且可能导致对抗产芽孢致病性物种的策略的发展。

https://cdn.ncbi.nlm.nih.gov/pmc/blobs/aa44/10294645/4f67ca250c14/mbio.00371-23-f001.jpg

文献检索

告别复杂PubMed语法,用中文像聊天一样搜索,搜遍4000万医学文献。AI智能推荐,让科研检索更轻松。

立即免费搜索

文件翻译

保留排版,准确专业,支持PDF/Word/PPT等文件格式,支持 12+语言互译。

免费翻译文档

深度研究

AI帮你快速写综述,25分钟生成高质量综述,智能提取关键信息,辅助科研写作。

立即免费体验