Suppr超能文献

环指蛋白 12 通过与 EGFR 相互作用激活 AKT 信号通路促进肝癌的进展。

Ring finger protein 12 activates AKT signalling to promote the progression of liver cancer by interacting with EGFR.

机构信息

Hepatic Surgery Center, Tongji Hospital, Tongji Medical College, Huazhong University of Science and Technology, Wuhan, China.

Hubei Key Laboratory of Hepato-Pancreato-Biliary Diseases, Tongji Hospital, Tongji Medical College, Huazhong University of Science and Technology, Wuhan, China.

出版信息

J Cell Mol Med. 2023 Jun;27(11):1523-1538. doi: 10.1111/jcmm.17757. Epub 2023 May 2.

Abstract

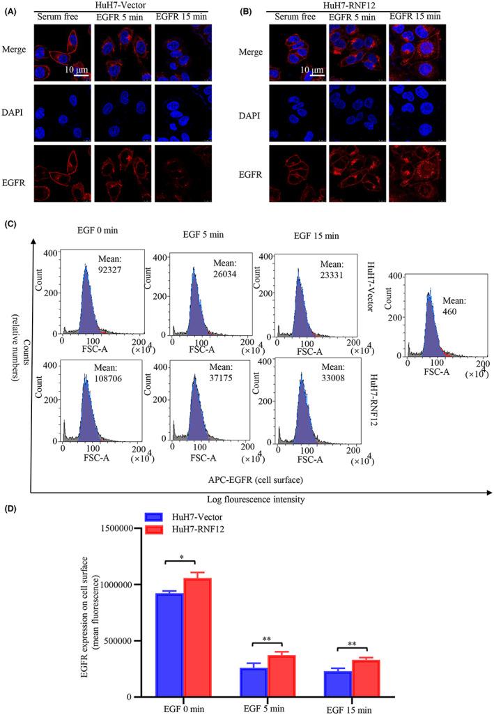
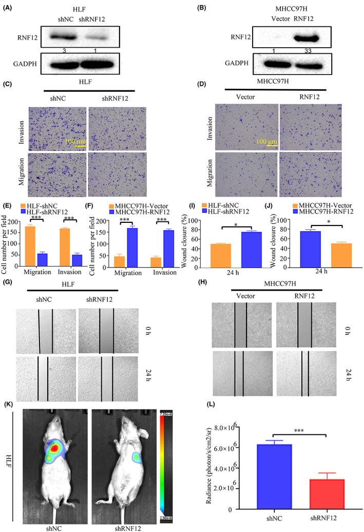
Liver cancer is one of the most common solid tumours, and ranks as the third leading cause of cancer-associated mortality around the world. This study has linked RNF12 to the pathogenesis of liver cancer. Based on the analysis of patient samples and database data, high RNF12 expression was found in liver cancer, in correlation with worse clinicopathological features and a poor prognosis. Meantime, RNF12 could promote the progression of liver cancer in vitro and in vivo. Mechanistically, RNF12 could interact with EGFR and decrease the internalization of EGFR to activate EGF/EGFR signalling. In addition, PI3K-AKT signalling takes part in the regulation of liver cancer cell proliferation and migration of RNF12. And AKT inhibitor MK2206 could reverse RNF12-mediated cellular proliferation and migration in liver cancer. The possibility of the physical interaction between RNF12 and EGFR might lay a foundation to develop intervention strategies for liver cancer prevention and therapy.

摘要

肝癌是最常见的实体肿瘤之一,位居全球癌症相关死亡的第三位。本研究将 RNF12 与肝癌的发病机制联系起来。通过对患者样本和数据库数据的分析,发现 RNF12 在肝癌中高表达,与较差的临床病理特征和预后不良相关。同时,RNF12 可以促进肝癌在体外和体内的进展。在机制上,RNF12 可以与 EGFR 相互作用,减少 EGFR 的内化,从而激活 EGF/EGFR 信号通路。此外,PI3K-AKT 信号通路参与 RNF12 调控肝癌细胞增殖和迁移。AKT 抑制剂 MK2206 可以逆转 RNF12 介导的肝癌细胞增殖和迁移。RNF12 和 EGFR 之间物理相互作用的可能性可能为开发肝癌预防和治疗的干预策略奠定基础。

https://cdn.ncbi.nlm.nih.gov/pmc/blobs/b465/10243154/572205e213b9/JCMM-27-1523-g008.jpg

文献AI研究员

20分钟写一篇综述,助力文献阅读效率提升50倍。

立即体验

用中文搜PubMed

大模型驱动的PubMed中文搜索引擎

马上搜索

文档翻译

学术文献翻译模型,支持多种主流文档格式。

立即体验