• 文献检索
  • 文档翻译
  • 深度研究
  • 学术资讯
  • Suppr Zotero 插件Zotero 插件
  • 邀请有礼
  • 套餐&价格
  • 历史记录
应用&插件
Suppr Zotero 插件Zotero 插件浏览器插件Mac 客户端Windows 客户端微信小程序
定价
高级版会员购买积分包购买API积分包
服务
文献检索文档翻译深度研究API 文档MCP 服务
关于我们
关于 Suppr公司介绍联系我们用户协议隐私条款
关注我们

Suppr 超能文献

核心技术专利:CN118964589B侵权必究
粤ICP备2023148730 号-1Suppr @ 2026

文献检索

告别复杂PubMed语法,用中文像聊天一样搜索,搜遍4000万医学文献。AI智能推荐,让科研检索更轻松。

立即免费搜索

文件翻译

保留排版,准确专业,支持PDF/Word/PPT等文件格式,支持 12+语言互译。

免费翻译文档

深度研究

AI帮你快速写综述,25分钟生成高质量综述,智能提取关键信息,辅助科研写作。

立即免费体验

细胞外囊泡中的 miR-126-5p 和 miR-212-3p 激活辐射诱导的血管炎症早期的单核细胞,这与动脉粥样硬化有关。

The miR-126-5p and miR-212-3p in the extracellular vesicles activate monocytes in the early stage of radiation-induced vascular inflammation implicated in atherosclerosis.

机构信息

Laboratory of Biological Dosimetry, National Radiation Emergency Medical Center, KIRAMS, Seoul, Republic of Korea.

Laboratory of Radiation Exposure and Therapeutics, National Radiation Emergency Medical Center, KIRAMS, Seoul, Republic of Korea.

出版信息

J Extracell Vesicles. 2023 May;12(5):e12325. doi: 10.1002/jev2.12325.

DOI:10.1002/jev2.12325
PMID:37140946
原文链接:https://pmc.ncbi.nlm.nih.gov/articles/PMC10158827/
Abstract

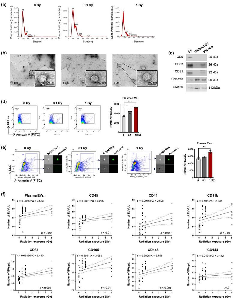
People exposed to radiation in cancer therapy and nuclear accidents are at increased risk of cardiovascular outcomes in long-term survivors. Extracellular vesicles (EVs) are involved in radiation-induced endothelial dysfunction, but their role in the early stage of vascular inflammation after radiation exposure remains to be fully understood. Herein, we demonstrate that endothelial cell-derived EVs containing miRNAs initiate monocyte activation in radiation-induced vascular inflammation. In vitro co-culture and in vivo experimental data showed that endothelial EVs can be sensitively increased by radiation exposure in a dose-dependent manner, and stimulate monocytes releasing monocytic EVs and adhesion to endothelial cells together with an increase in the expression of genes encoding specific ligands for cell-cell interaction. Small RNA sequencing and transfection using mimics and inhibitors explained that miR-126-5p and miR-212-3p enriched in endothelial EVs initiate vascular inflammation by monocyte activation after radiation exposure. Moreover, miR-126-5p could be detected in the circulating endothelial EVs of radiation-induced atherosclerosis model mice, which was found to be tightly correlated with the atherogenic index of plasma. In summary, our study showed that miR-126-5p and miR-212-3p present in the endothelial EVs mediate the inflammatory signals to activate monocytes in radiation-induced vascular injury. A better understanding of the circulating endothelial EVs content can promote their use as diagnostic and prognostic biomarkers for atherosclerosis after radiation exposure.

摘要

在癌症治疗和核事故中接触辐射的人群,其长期幸存者的心血管结局风险增加。细胞外囊泡 (EVs) 参与辐射诱导的内皮功能障碍,但它们在辐射暴露后血管炎症的早期阶段的作用仍有待充分了解。在此,我们证明了含有 miRNA 的内皮细胞衍生 EVs 引发了辐射诱导的血管炎症中的单核细胞激活。体外共培养和体内实验数据表明,内皮 EVs 可以被辐射暴露以剂量依赖的方式敏感地增加,并刺激单核细胞释放单核细胞 EVs 并与内皮细胞黏附,同时增加编码细胞间相互作用的特定配体的基因的表达。使用模拟物和抑制剂进行的小 RNA 测序和转染解释了富含内皮 EVs 的 miR-126-5p 和 miR-212-3p 通过辐射暴露后的单核细胞激活引发血管炎症。此外,在辐射诱导的动脉粥样硬化模型小鼠的循环内皮 EVs 中可以检测到 miR-126-5p,发现其与血浆致动脉粥样硬化指数密切相关。总之,我们的研究表明,内皮 EVs 中存在的 miR-126-5p 和 miR-212-3p 介导了炎症信号,激活了辐射诱导的血管损伤中的单核细胞。更好地了解循环内皮 EVs 的含量可以促进将其用作辐射暴露后动脉粥样硬化的诊断和预后生物标志物。

https://cdn.ncbi.nlm.nih.gov/pmc/blobs/c563/10158827/dfc8bbf97b41/JEV2-12-12325-g005.jpg
https://cdn.ncbi.nlm.nih.gov/pmc/blobs/c563/10158827/053d8d443130/JEV2-12-12325-g002.jpg
https://cdn.ncbi.nlm.nih.gov/pmc/blobs/c563/10158827/45425429e4b9/JEV2-12-12325-g004.jpg
https://cdn.ncbi.nlm.nih.gov/pmc/blobs/c563/10158827/1ebddcd5b0bb/JEV2-12-12325-g003.jpg
https://cdn.ncbi.nlm.nih.gov/pmc/blobs/c563/10158827/7f92743621aa/JEV2-12-12325-g009.jpg
https://cdn.ncbi.nlm.nih.gov/pmc/blobs/c563/10158827/34902dfaaee4/JEV2-12-12325-g001.jpg
https://cdn.ncbi.nlm.nih.gov/pmc/blobs/c563/10158827/f6130be9622e/JEV2-12-12325-g007.jpg
https://cdn.ncbi.nlm.nih.gov/pmc/blobs/c563/10158827/d80a69daef88/JEV2-12-12325-g006.jpg
https://cdn.ncbi.nlm.nih.gov/pmc/blobs/c563/10158827/1c2861abd0a6/JEV2-12-12325-g010.jpg
https://cdn.ncbi.nlm.nih.gov/pmc/blobs/c563/10158827/f12aec96d855/JEV2-12-12325-g008.jpg
https://cdn.ncbi.nlm.nih.gov/pmc/blobs/c563/10158827/dfc8bbf97b41/JEV2-12-12325-g005.jpg
https://cdn.ncbi.nlm.nih.gov/pmc/blobs/c563/10158827/053d8d443130/JEV2-12-12325-g002.jpg
https://cdn.ncbi.nlm.nih.gov/pmc/blobs/c563/10158827/45425429e4b9/JEV2-12-12325-g004.jpg
https://cdn.ncbi.nlm.nih.gov/pmc/blobs/c563/10158827/1ebddcd5b0bb/JEV2-12-12325-g003.jpg
https://cdn.ncbi.nlm.nih.gov/pmc/blobs/c563/10158827/7f92743621aa/JEV2-12-12325-g009.jpg
https://cdn.ncbi.nlm.nih.gov/pmc/blobs/c563/10158827/34902dfaaee4/JEV2-12-12325-g001.jpg
https://cdn.ncbi.nlm.nih.gov/pmc/blobs/c563/10158827/f6130be9622e/JEV2-12-12325-g007.jpg
https://cdn.ncbi.nlm.nih.gov/pmc/blobs/c563/10158827/d80a69daef88/JEV2-12-12325-g006.jpg
https://cdn.ncbi.nlm.nih.gov/pmc/blobs/c563/10158827/1c2861abd0a6/JEV2-12-12325-g010.jpg
https://cdn.ncbi.nlm.nih.gov/pmc/blobs/c563/10158827/f12aec96d855/JEV2-12-12325-g008.jpg
https://cdn.ncbi.nlm.nih.gov/pmc/blobs/c563/10158827/dfc8bbf97b41/JEV2-12-12325-g005.jpg

相似文献

1
The miR-126-5p and miR-212-3p in the extracellular vesicles activate monocytes in the early stage of radiation-induced vascular inflammation implicated in atherosclerosis.细胞外囊泡中的 miR-126-5p 和 miR-212-3p 激活辐射诱导的血管炎症早期的单核细胞,这与动脉粥样硬化有关。
J Extracell Vesicles. 2023 May;12(5):e12325. doi: 10.1002/jev2.12325.
2
Hepatocyte-derived extracellular vesicles promote endothelial inflammation and atherogenesis via microRNA-1.肝细胞衍生的细胞外囊泡通过 microRNA-1 促进内皮炎症和动脉粥样硬化形成。
J Hepatol. 2020 Jan;72(1):156-166. doi: 10.1016/j.jhep.2019.09.014. Epub 2019 Sep 27.
3
Endothelial cell-released extracellular vesicles trigger pyroptosis and vascular inflammation to induce atherosclerosis through the delivery of HIF1A-AS2.内皮细胞释放的细胞外囊泡通过递送 HIF1A-AS2 引发细胞焦亡和血管炎症,从而诱导动脉粥样硬化。
FASEB J. 2023 Jun;37(6):e22942. doi: 10.1096/fj.202201399RRR.
4
M1 macrophages-derived extracellular vesicles elevate microRNA-185-3p to aggravate the development of atherosclerosis in ApoE mice by inhibiting small mothers against decapentaplegic 7.M1 巨噬细胞来源的细胞外囊泡通过抑制微小 RNA-185-3p 来加重载脂蛋白 E 小鼠动脉粥样硬化的发展
Int Immunopharmacol. 2021 Jan;90:107138. doi: 10.1016/j.intimp.2020.107138. Epub 2020 Dec 7.
5
Endothelial extracellular vesicles modulate the macrophage phenotype: Potential implications in atherosclerosis.内皮细胞外囊泡调节巨噬细胞表型:对动脉粥样硬化的潜在影响。
Scand J Immunol. 2018 Apr;87(4):e12648. doi: 10.1111/sji.12648.
6
Diagnostic Performance of Circulating miRNAs and Extracellular Vesicles in Acute Ischemic Stroke.循环 miRNAs 和细胞外囊泡在急性缺血性脑卒中的诊断性能。
Int J Mol Sci. 2022 Apr 20;23(9):4530. doi: 10.3390/ijms23094530.
7
Colorectal cancer cell-derived extracellular vesicles transfer miR-221-3p to promote endothelial cell angiogenesis via targeting suppressor of cytokine signaling 3.结直肠癌细胞衍生的细胞外囊泡通过靶向细胞因子信号转导抑制因子 3 转移 miR-221-3p 促进内皮细胞血管生成。
Life Sci. 2021 Nov 15;285:119937. doi: 10.1016/j.lfs.2021.119937. Epub 2021 Sep 8.
8
Endothelial progenitor cells-secreted extracellular vesicles containing microRNA-93-5p confer protection against sepsis-induced acute kidney injury via the KDM6B/H3K27me3/TNF-α axis.内皮祖细胞分泌的含有 microRNA-93-5p 的细胞外囊泡通过 KDM6B/H3K27me3/TNF-α 轴对脓毒症诱导的急性肾损伤起保护作用。
Exp Cell Res. 2020 Oct 15;395(2):112173. doi: 10.1016/j.yexcr.2020.112173. Epub 2020 Jul 15.
9
MiR-199a-5p-containing macrophage-derived extracellular vesicles inhibit SMARCA4 and alleviate atherosclerosis by reducing endothelial cell pyroptosis.载 miR-199a-5p 的巨噬细胞衍生细胞外囊泡通过减少内皮细胞焦亡来抑制 SMARCA4 并减轻动脉粥样硬化。
Cell Biol Toxicol. 2023 Jun;39(3):591-605. doi: 10.1007/s10565-022-09732-2. Epub 2022 Aug 5.
10
Endothelium-derived extracellular vesicles promote splenic monocyte mobilization in myocardial infarction.内皮细胞衍生的细胞外囊泡促进心肌梗死后脾脏单核细胞的动员。
JCI Insight. 2017 Sep 7;2(17). doi: 10.1172/jci.insight.93344.

引用本文的文献

1
Extracellular vesicles in atherosclerosis cardiovascular disease: emerging roles and mechanisms.动脉粥样硬化性心血管疾病中的细胞外囊泡:新出现的作用和机制
Front Cardiovasc Med. 2025 Jun 24;12:1611557. doi: 10.3389/fcvm.2025.1611557. eCollection 2025.
2
Recent advances in the roles of extracellular vesicles in cardiovascular diseases: pathophysiological mechanisms, biomarkers, and cell-free therapeutic strategy.细胞外囊泡在心血管疾病中的作用的最新进展:病理生理机制、生物标志物及无细胞治疗策略
Mol Med. 2025 May 5;31(1):169. doi: 10.1186/s10020-025-01200-x.
3
Distinct astrocyte activation patterns associated with neuroinflammation induced by gamma and proton beam irradiation.
与伽马射线和质子束照射诱导的神经炎症相关的不同星形胶质细胞激活模式。
Sci Rep. 2025 Apr 3;15(1):11481. doi: 10.1038/s41598-025-94812-6.
4
MiR-126-5p Down-Regulation Alleviates the Inflammatory Response of Allergic Rhinitis in Children via Inhibiting HIPK2/NF-κB Signaling Pathway.MiR-126-5p下调通过抑制HIPK2/NF-κB信号通路减轻儿童过敏性鼻炎的炎症反应。
J Inflamm Res. 2025 Mar 17;18:3981-3992. doi: 10.2147/JIR.S507828. eCollection 2025.
5
Innovative Atherosclerosis Models: Advancing Pathophysiology and Translational Research.创新型动脉粥样硬化模型:推进病理生理学与转化研究。
Research (Wash D C). 2025 Feb 20;8:0617. doi: 10.34133/research.0617. eCollection 2025.
6
Sbno1 mediates cell-cell communication between neural stem cells and microglia through small extracellular vesicles.Sbno1通过小细胞外囊泡介导神经干细胞与小胶质细胞之间的细胞间通讯。
Cell Biosci. 2024 Sep 29;14(1):125. doi: 10.1186/s13578-024-01296-4.
7
Mechanisms of radiation-induced tissue damage and response.辐射诱导的组织损伤和反应机制。
MedComm (2020). 2024 Sep 20;5(10):e725. doi: 10.1002/mco2.725. eCollection 2024 Oct.
8
Non-Coding RNA Involved in the Pathogenesis of Atherosclerosis-A Narrative Review.参与动脉粥样硬化发病机制的非编码RNA——综述
Diagnostics (Basel). 2024 Sep 7;14(17):1981. doi: 10.3390/diagnostics14171981.
9
Radiation-Induced Endothelial Ferroptosis Accelerates Atherosclerosis via the DDHD2-Mediated Nrf2/GPX4 Pathway.辐射诱导的内皮细胞铁死亡通过 DDHD2 介导的 Nrf2/GPX4 通路加速动脉粥样硬化。
Biomolecules. 2024 Jul 22;14(7):879. doi: 10.3390/biom14070879.
10
Epithelial cells derived exosomal miR-203a-3p facilitates stromal inflammation of type IIIA chronic prostatitis/chronic pelvic pain syndrome by targeting DUSP5 and increasing MCP-1 generation.上皮细胞衍生的外泌体 miR-203a-3p 通过靶向 DUSP5 并增加 MCP-1 的产生,促进 IIIA 型慢性前列腺炎/慢性骨盆疼痛综合征的基质炎症。
J Nanobiotechnology. 2024 May 10;22(1):236. doi: 10.1186/s12951-024-02513-5.