Department of Pathology and Laboratory Medicine, University of California Davis Health, Sacramento, CA 95817, USA.
Department of Dermatology, University of California Davis Health, Sacramento, CA 95817, USA.
Mol Ther. 2023 Jun 7;31(6):1829-1845. doi: 10.1016/j.ymthe.2023.04.019. Epub 2023 May 4.
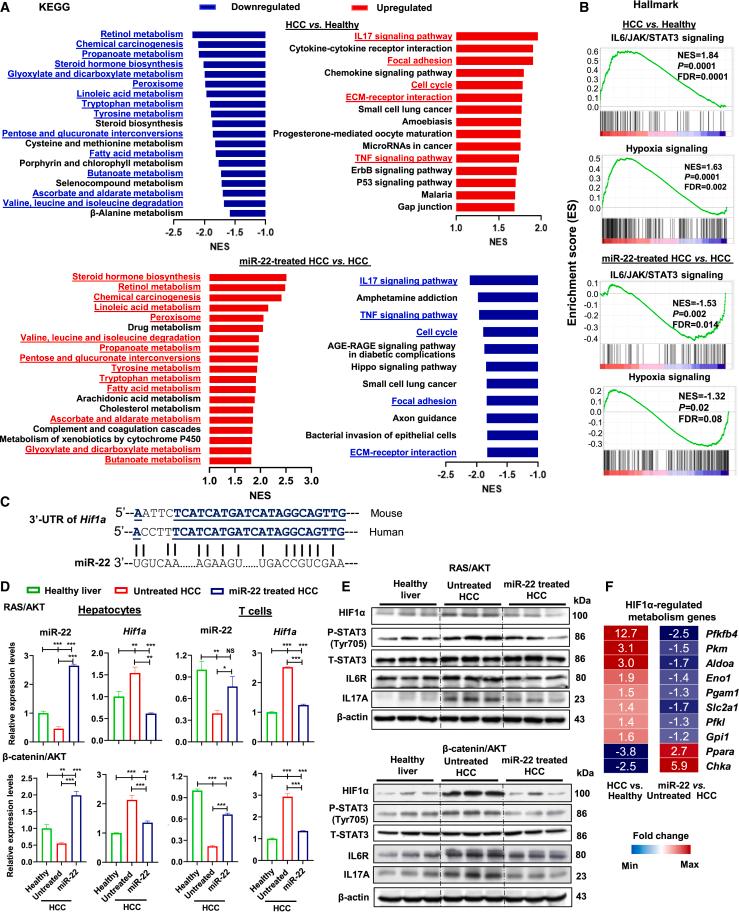
MicroRNA-22 (miR-22) can be induced by beneficial metabolites that have metabolic and immune effects, including retinoic acids, bile acids, vitamin D, and short-chain fatty acids. The tumor suppressor effects of miR-22 have been suggested, but whether miR-22 treats orthotopic hepatocellular carcinoma (HCC) is not established. The role of miR-22 in regulating tumor immunity is also poorly understood. Our data showed that miR-22 delivered by adeno-associated virus serotype 8 effectively treated HCC. Compared with FDA-approved lenvatinib, miR-22 produced better survival outcomes without noticeable toxicity. miR-22 silenced hypoxia-inducible factor 1 (HIF1α) and enhanced retinoic acid signaling in both hepatocytes and T cells. Moreover, miR-22 treatment improved metabolism and reduced inflammation. In the liver, miR-22 reduced the abundance of IL17-producing T cells and inhibited IL17 signaling by reducing the occupancy of HIF1α in the Rorc and Il17a genes. Conversely, increasing IL17 signaling ameliorated the anti-HCC effect of miR-22. Additionally, miR-22 expanded cytotoxic T cells and reduced regulatory T cells (Treg). Moreover, depleting cytotoxic T cells also abolished the anti-HCC effects of miR-22. In patients, miR-22 high HCC had upregulated metabolic pathways and reduced IL17 pro-inflammatory signaling compared with miR-22 low HCC. Together, miR-22 gene therapy can be a novel option for HCC treatment.
微小 RNA-22(miR-22)可以被具有代谢和免疫作用的有益代谢物诱导,包括视黄酸、胆酸、维生素 D 和短链脂肪酸。已经提出了 miR-22 的肿瘤抑制作用,但 miR-22 是否治疗原位肝细胞癌(HCC)尚未确定。miR-22 调节肿瘤免疫的作用也知之甚少。我们的数据表明,腺相关病毒血清型 8 传递的 miR-22 有效地治疗了 HCC。与 FDA 批准的仑伐替尼相比,miR-22 产生了更好的生存结果,没有明显的毒性。miR-22 沉默了缺氧诱导因子 1(HIF1α),并增强了肝细胞和 T 细胞中的视黄酸信号。此外,miR-22 治疗改善了代谢并减少了炎症。在肝脏中,miR-22 通过减少 HIF1α 在 Rorc 和 Il17a 基因中的占据来减少产生 IL17 的 T 细胞的丰度并抑制 IL17 信号。相反,增加 IL17 信号可改善 miR-22 的抗 HCC 作用。此外,miR-22 扩增了细胞毒性 T 细胞并减少了调节性 T 细胞(Treg)。此外,耗尽细胞毒性 T 细胞也消除了 miR-22 的抗 HCC 作用。在患者中,与 miR-22 低 HCC 相比,miR-22 高 HCC 具有上调的代谢途径和降低的 IL17 促炎信号。总之,miR-22 基因治疗可能是 HCC 治疗的一种新选择。