Suppr超能文献

蛋白赖氨酸二甲基转移酶 NSD2 的 T1150A 癌症突变体能引入 H3K36 三甲基化。

The T1150A cancer mutant of the protein lysine dimethyltransferase NSD2 can introduce H3K36 trimethylation.

机构信息

Institute of Biochemistry and Technical Biochemistry, University of Stuttgart, Stuttgart, Germany; Biochemistry Department, Faculty of Pharmacy, Ain Shams University, Cairo, Egypt.

Institute of Biochemistry and Technical Biochemistry, University of Stuttgart, Stuttgart, Germany.

出版信息

J Biol Chem. 2023 Jun;299(6):104796. doi: 10.1016/j.jbc.2023.104796. Epub 2023 May 5.

Abstract

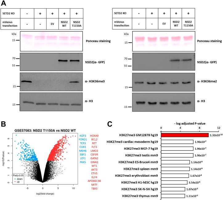
Protein lysine methyltransferases (PKMTs) play essential roles in gene expression regulation and cancer development. Somatic mutations in PKMTs are frequently observed in cancer cells. In biochemical experiments, we show here that the NSD1 mutations Y1971C, R2017Q, and R2017L observed mostly in solid cancers are catalytically inactive suggesting that NSD1 acts as a tumor suppressor gene in these tumors. In contrast, the frequently observed T1150A in NSD2 and its T2029A counterpart in NSD1, both observed in leukemia, are hyperactive and introduce up to three methyl groups in H3K36 in biochemical and cellular assays, while wildtype NSD2 and NSD1 only introduce up to two methyl groups. In Molecular Dynamics simulations, we determined key mechanistic and structural features controlling the product specificity of this class of enzymes. Simulations with NSD2 revealed that H3K36me3 formation is possible due to an enlarged active site pocket of T1150A and loss of direct contacts of T1150 to critical residues which regulate the product specificity of NSD2. Bioinformatic analyses of published data suggested that the generation of H3K36me3 by NSD2 T1150A could alter gene regulation by antagonizing H3K27me3 finally leading to the upregulation of oncogenes.

摘要

蛋白赖氨酸甲基转移酶(PKMTs)在基因表达调控和癌症发生发展中发挥着重要作用。PKMTs 的体细胞突变在癌细胞中经常观察到。在生化实验中,我们在这里显示,主要在实体瘤中观察到的 NSD1 突变 Y1971C、R2017Q 和 R2017L 没有催化活性,表明 NSD1 在这些肿瘤中充当肿瘤抑制基因。相比之下,在白血病中经常观察到的 NSD2 的 T1150A 及其 NSD1 的 T2029A 对应物是超活性的,并在生化和细胞测定中引入多达三个 H3K36 甲基,而野生型 NSD2 和 NSD1 仅引入多达两个甲基。在分子动力学模拟中,我们确定了控制此类酶产物特异性的关键机制和结构特征。对 NSD2 的模拟表明,由于 T1150A 的活性位点口袋增大以及 T1150 与调节 NSD2 产物特异性的关键残基的直接接触丧失,H3K36me3 的形成是可能的。对已发表数据的生物信息学分析表明,NSD2 T1150A 产生的 H3K36me3 可能通过拮抗 H3K27me3 来改变基因调控,最终导致癌基因的上调。

https://cdn.ncbi.nlm.nih.gov/pmc/blobs/1cff/10244704/af9698a4b60d/gr1.jpg

文献AI研究员

20分钟写一篇综述,助力文献阅读效率提升50倍。

立即体验

用中文搜PubMed

大模型驱动的PubMed中文搜索引擎

马上搜索

文档翻译

学术文献翻译模型,支持多种主流文档格式。

立即体验