Suppr超能文献

载脂蛋白 E4 与补体因子 H 结合减少可促进淀粉样β 寡聚化和神经炎症。

Reduced binding of apoE4 to complement factor H promotes amyloid-β oligomerization and neuroinflammation.

机构信息

Department of Bacteriology and Immunology, Medicum and Human Microbiome Research Program, Faculty of Medicine, University of Helsinki, Helsinki, Finland.

Humanitas University, Milano, Italy.

出版信息

EMBO Rep. 2023 Jul 5;24(7):e56467. doi: 10.15252/embr.202256467. Epub 2023 May 8.

Abstract

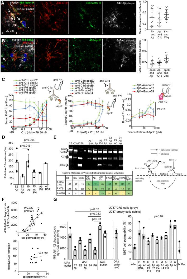
The APOE4 variant of apolipoprotein E (apoE) is the most prevalent genetic risk allele associated with late-onset Alzheimer's disease (AD). ApoE interacts with complement regulator factor H (FH), but the role of this interaction in AD pathogenesis is unknown. Here we elucidate the mechanism by which isoform-specific binding of apoE to FH alters Aβ1-42-mediated neurotoxicity and clearance. Flow cytometry and transcriptomic analysis reveal that apoE and FH reduce binding of Aβ1-42 to complement receptor 3 (CR3) and subsequent phagocytosis by microglia which alters expression of genes involved in AD. Moreover, FH forms complement-resistant oligomers with apoE/Aβ1-42 complexes and the formation of these complexes is isoform specific with apoE2 and apoE3 showing higher affinity to FH than apoE4. These FH/apoE complexes reduce Aβ1-42 oligomerization and toxicity, and colocalize with complement activator C1q deposited on Aβ plaques in the brain. These findings provide an important mechanistic insight into AD pathogenesis and explain how the strongest genetic risk factor for AD predisposes for neuroinflammation in the early stages of the disease pathology.

摘要

载脂蛋白 E(apoE)的 APOE4 变体是与晚发性阿尔茨海默病(AD)相关的最普遍的遗传风险等位基因。apoE 与补体调节因子 H(FH)相互作用,但这种相互作用在 AD 发病机制中的作用尚不清楚。在这里,我们阐明了 apoE 与 FH 的同种型特异性结合改变 Aβ1-42 介导的神经毒性和清除的机制。流式细胞术和转录组分析表明,apoE 和 FH 降低了 Aβ1-42 与补体受体 3(CR3)的结合,随后减少了小胶质细胞的吞噬作用,这改变了与 AD 相关的基因的表达。此外,FH 与 apoE/Aβ1-42 复合物形成补体抗性寡聚物,并且这些复合物的形成具有同种型特异性,apoE2 和 apoE3 与 FH 的亲和力高于 apoE4。这些 FH/apoE 复合物可降低 Aβ1-42 寡聚化和毒性,并与大脑中 Aβ 斑块上沉积的补体激活物 C1q 共定位。这些发现为 AD 发病机制提供了重要的机制见解,并解释了 AD 的最强遗传风险因素如何在疾病病理的早期阶段导致神经炎症。

https://cdn.ncbi.nlm.nih.gov/pmc/blobs/be80/10328077/8e1868d032cf/EMBR-24-e56467-g003.jpg

文献AI研究员

20分钟写一篇综述,助力文献阅读效率提升50倍。

立即体验

用中文搜PubMed

大模型驱动的PubMed中文搜索引擎

马上搜索

文档翻译

学术文献翻译模型,支持多种主流文档格式。

立即体验