Shanghai Institute of Infectious Disease and Biosecurity, and Institute of Radiation Medicine, Shanghai Medical College, Fudan University, Shanghai, 200032, China.
Institute of Radiation Medicine, Shanghai Medical College, Fudan University, Shanghai, 200032, China.
J Transl Med. 2023 May 9;21(1):314. doi: 10.1186/s12967-023-04177-5.
Interstitial lung diseases (ILDs) can be induced and even exacerbated by radiotherapy in thoracic cancer patients. The roles of immune responses underlying the development of these severe lung injuries are still obscure and need to be investigated.
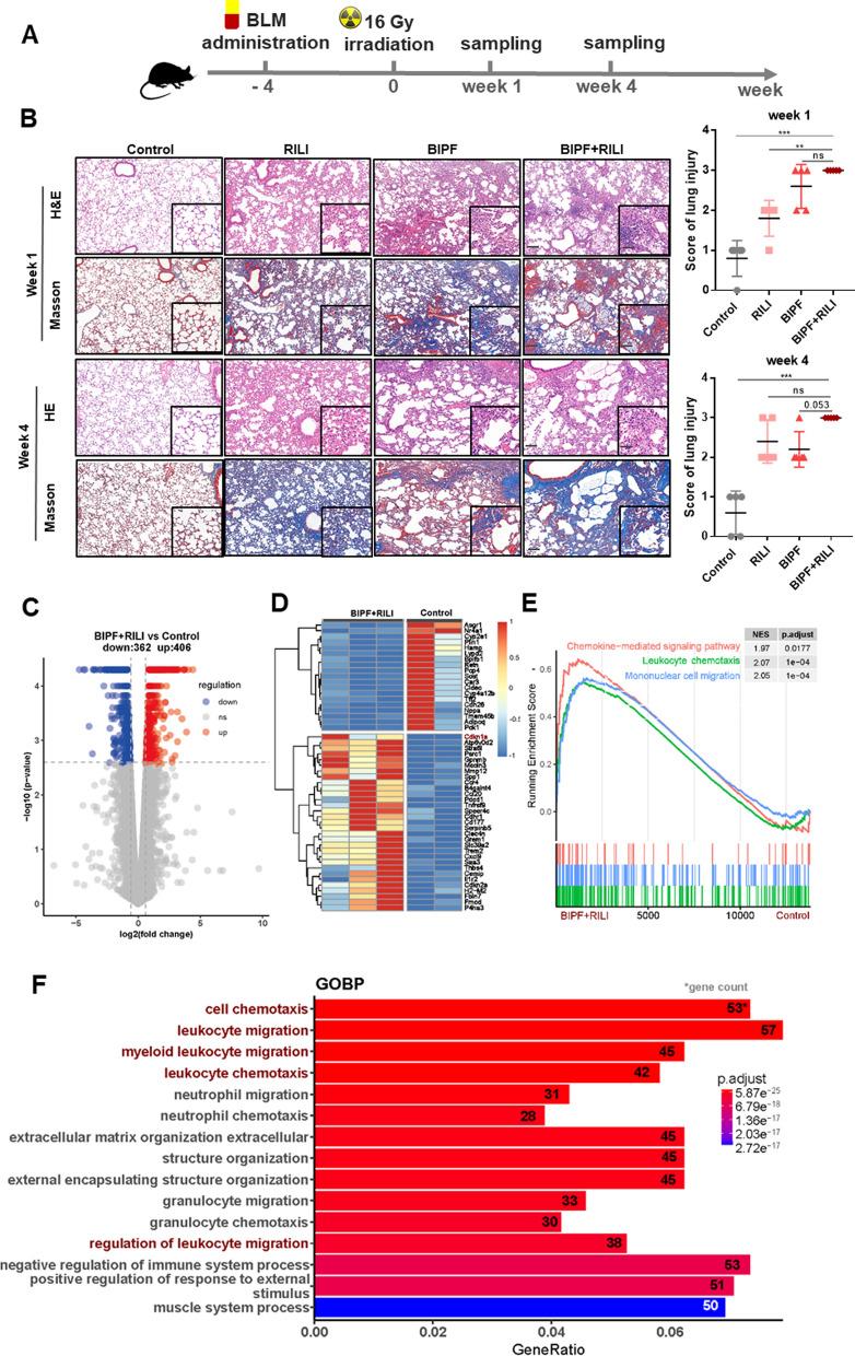
A severe lung damage murine model was established by delivering 16 Gy X-rays to the chest of mice that had been pre-treated with bleomycin (BLM) and thus hold ILDs. Bioinformatic analyses were performed on the GEO datasets of radiation-induced lung injury (RILI) and BLM-induced pulmonary fibrosis (BIPF), and RNA-sequencing data of the severely damaged lung tissues. The screened differentially expressed genes (DEGs) were verified in lung epithelial cell lines by qRT-PCR assay. The injured lung tissue pathology was analyzed with H&E and Masson's staining, and immunohistochemistry staining. The macrophage chemotaxis and activity promoted by the stressed epithelial cells were determined by using a cell co-culture system. The expressions of p21 in MLE-12 and Beas-2B cells were detected by qRT-PCR, western blot, and immunofluorescence. The concentration of CCL7 in cell supernatant was measured by ELISA assay. In some experiments, Beas-2B cells were transfected with p21-siRNA or CCL7-siRNA before irradiation and/or BLM treatment.
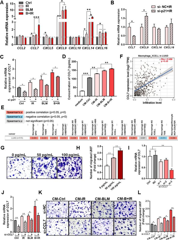
After the treatment of irradiation and/or BLM, the inflammatory and immune responses, chemokine-mediated signaling pathways were steadily activated in the severely injured lung, and p21 was screened out by the bioinformatic analysis and further verified to be upregulated in both mouse and human lung epithelial cell lines. The expression of P21 was positively correlated with macrophage infiltration in the injured lung tissues. Co-culturing with stressed Beas-2B cells or its conditioned medium containing CCL7 protein, U937 macrophages were actively polarized to M1-phase and their migration ability was obviously increased along with the damage degree of Beas-2B cells. Furthermore, knockdown p21 reduced CCL7 expression in Beas-2B cells and then decreased the chemotaxis of co-cultured macrophages.
P21 promoted CCL7 release from the severely injured lung epithelial cell lines and contributed to the macrophage chemotaxis in vitro, which provides new insights for better understanding the inflammatory responses in lung injury.
胸部癌症患者的放射治疗可诱发甚至加重间质性肺病(ILDs)。这些严重肺损伤发展背后的免疫反应的作用仍不清楚,需要进一步研究。
通过对已经用博莱霉素(BLM)预处理并患有ILD 的小鼠胸部给予 16 Gy X 射线,建立严重肺损伤的小鼠模型。对放射诱导性肺损伤(RILI)和 BLM 诱导性肺纤维化(BIPF)的 GEO 数据集以及严重损伤肺组织的 RNA 测序数据进行生物信息学分析。通过 qRT-PCR 测定筛选出的差异表达基因(DEGs)在肺上皮细胞系中得到验证。通过 H&E 和 Masson 染色以及免疫组织化学染色分析损伤肺组织的病理变化。使用细胞共培养系统确定应激上皮细胞对巨噬细胞趋化和活性的促进作用。通过 qRT-PCR、western blot 和免疫荧光法检测 MLE-12 和 Beas-2B 细胞中 p21 的表达。通过 ELISA 测定细胞上清液中 CCL7 的浓度。在一些实验中,在用照射和/或 BLM 处理之前,用 p21-siRNA 或 CCL7-siRNA 转染 Beas-2B 细胞。
照射和/或 BLM 处理后,严重损伤肺中的炎症和免疫反应、趋化因子介导的信号通路持续激活,并通过生物信息学分析筛选出 p21,并进一步在小鼠和人肺上皮细胞系中得到验证。p21 的表达与损伤肺组织中的巨噬细胞浸润呈正相关。与应激的 Beas-2B 细胞共培养或其含有 CCL7 蛋白的条件培养基,U937 巨噬细胞被积极极化到 M1 期,其迁移能力随着 Beas-2B 细胞的损伤程度明显增加。此外,下调 p21 可减少 Beas-2B 细胞中 CCL7 的表达,进而减少共培养巨噬细胞的趋化作用。
p21 促进严重损伤的肺上皮细胞系中 CCL7 的释放,并有助于体外巨噬细胞趋化,为更好地理解肺损伤中的炎症反应提供了新的见解。