Suppr超能文献

混交促进了普通菜豆根茬的分解并改变了微生物群落。

Litter mixing promoted decomposition and altered microbial community in common bean root litter.

机构信息

Department of Horticulture, Northeast Agricultural University, Harbin, China.

Northeast Agricultural University Library, Northeast Agricultural University, Harbin, China.

出版信息

BMC Microbiol. 2023 May 23;23(1):148. doi: 10.1186/s12866-023-02871-4.

Abstract

BACKGROUND

Decomposition of plant litter is a key driver of carbon and nutrient cycling in terrestrial ecosystems. Mixing litters of different plant species may alter the decomposition rate, but its effect on the microbial decomposer community in plant litter is not fully understood. Here, we tested the effects of mixing with maize (Zea mays L.) and soybean [Glycine max (Linn.) Merr.] stalk litters on the decomposition and microbial decomposer communities of common bean (Phaseolus vulgaris L.) root litter at the early decomposition stage in a litterbag experiment.

RESULTS

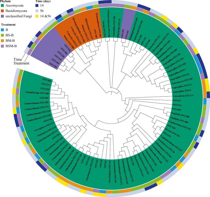
Mixing with maize stalk litter, soybean stalk litter, and both of these litters increased the decomposition rate of common bean root litter at 56 day but not 14 day after incubation. Litter mixing also increased the decomposition rate of the whole liter mixture at 56 day after incubation. Amplicon sequencing found that litter mixing altered the composition of bacterial (at 56 day after incubation) and fungal communities (at both 14 and 56 day after incubation) in common bean root litter. Litter mixing increased the abundance and alpha diversity of fungal communities in common bean root litter at 56 day after incubation. Particularly, litter mixing stimulated certain microbial taxa, such as Fusarium, Aspergillus and Stachybotrys spp. In addition, a pot experiment with adding litters in the soil showed that litter mixing promoted growth of common bean seedlings and increased soil nitrogen and phosphorus contents.

CONCLUSIONS

This study showed that litter mixing can promote the decomposition rate and cause shifts in microbial decomposer communities, which may positively affect crop growth.

摘要

背景

植物凋落物的分解是陆地生态系统碳和养分循环的关键驱动因素。混合不同植物物种的凋落物可能会改变分解速率,但它对凋落物中微生物分解者群落的影响尚未完全了解。在这里,我们通过凋落物袋实验测试了与玉米(Zea mays L.)和大豆(Glycine max(Linn.)Merr.)秸秆凋落物混合对菜豆(Phaseolus vulgaris L.)根凋落物在早期分解阶段的分解和微生物分解者群落的影响。

结果

与玉米秸秆凋落物、大豆秸秆凋落物以及这两种凋落物混合,增加了菜豆根凋落物在培养 56 天后但在培养 14 天后的分解速率。凋落物混合也增加了整个混合凋落物在培养 56 天后的分解速率。扩增子测序发现,凋落物混合改变了菜豆根凋落物中细菌(培养 56 天后)和真菌群落(培养 14 天和 56 天后)的组成。凋落物混合增加了菜豆根凋落物中真菌群落的丰度和 alpha 多样性在培养 56 天后。特别是,凋落物混合刺激了某些微生物类群,如镰刀菌属、曲霉属和木霉属。此外,在土壤中添加凋落物的盆栽实验表明,凋落物混合促进了菜豆幼苗的生长,并增加了土壤氮和磷的含量。

结论

本研究表明,凋落物混合可以促进分解速率,并导致微生物分解者群落发生变化,这可能对作物生长产生积极影响。

https://cdn.ncbi.nlm.nih.gov/pmc/blobs/b186/10204263/baa8ad344b00/12866_2023_2871_Fig1_HTML.jpg

文献检索

告别复杂PubMed语法,用中文像聊天一样搜索,搜遍4000万医学文献。AI智能推荐,让科研检索更轻松。

立即免费搜索

文件翻译

保留排版,准确专业,支持PDF/Word/PPT等文件格式,支持 12+语言互译。

免费翻译文档

深度研究

AI帮你快速写综述,25分钟生成高质量综述,智能提取关键信息,辅助科研写作。

立即免费体验