Liang Min-Zong, Lu Ting-Hsuan, Chen Linyi
Institute of Molecular Medicine, National Tsing Hua University, Hsinchu, Taiwan.
Department of Medical Science, National Tsing Hua University, Hsinchu, Taiwan.
Cell Biosci. 2023 May 23;13(1):96. doi: 10.1186/s13578-023-01052-0.
Patients suffered from severe traumatic brain injury (TBI) have twice the risk of developing into neurodegenerative diseases later in their life. Thus, early intervention is needed not only to treat TBI but also to reduce neurodegenerative diseases in the future. Physiological functions of neurons highly depend on mitochondria. Thus, when mitochondrial integrity is compromised by injury, neurons would initiate a cascade of events to maintain homeostasis of mitochondria. However, what protein senses mitochondrial dysfunction and how mitochondrial homeostasis is maintained during regeneration remains unclear.
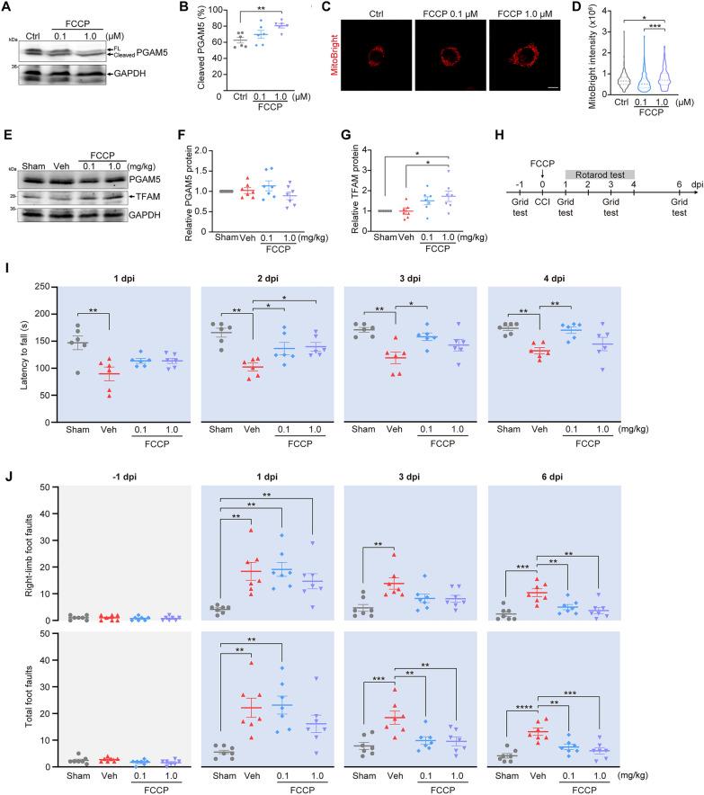
We found that TBI-increased transcription of a mitochondrial protein, phosphoglycerate mutase 5 (PGAM5), during acute phase was via topological remodeling of a novel enhancer-promoter interaction. This up-regulated PGAM5 correlated with mitophagy, whereas presenilins-associated rhomboid-like protein (PARL)-dependent PGAM5 cleavage at a later stage of TBI enhanced mitochondrial transcription factor A (TFAM) expression and mitochondrial mass. To test whether PGAM5 cleavage and TFAM expression were sufficient for functional recovery, mitochondrial oxidative phosphorylation uncoupler carbonyl cyanide 4-(trifluoromethoxy) phenylhydrazone (FCCP) was used to uncouple electron transport chain and reduce mitochondrial function. As a result, FCCP triggered PGAM5 cleavage, TFAM expression and recovery of motor function deficits of CCI mice.
Findings from this study implicate that PGAM5 may act as a mitochondrial sensor for brain injury to activate its own transcription at acute phase, serving to remove damaged mitochondria through mitophagy. Subsequently, PGAM5 is cleaved by PARL, and TFAM expression is increased for mitochondrial biogenesis at a later stage after TBI. Taken together, this study concludes that timely regulation of PGAM5 expression and its own cleavage are required for neurite re-growth and functional recovery.
患有严重创伤性脑损伤(TBI)的患者在其晚年发展为神经退行性疾病的风险是正常人的两倍。因此,不仅需要早期干预来治疗TBI,还需要减少未来的神经退行性疾病。神经元的生理功能高度依赖于线粒体。因此,当线粒体完整性因损伤而受损时,神经元会启动一系列事件来维持线粒体的稳态。然而,何种蛋白质感知线粒体功能障碍以及在再生过程中线粒体稳态是如何维持的仍不清楚。
我们发现,TBI在急性期增加了一种线粒体蛋白磷酸甘油酸变位酶5(PGAM5)的转录,这是通过一种新型增强子 - 启动子相互作用的拓扑重塑实现的。这种上调的PGAM5与线粒体自噬相关,而在TBI后期早老素相关类菱形蛋白酶(PARL)依赖性的PGAM5裂解增强了线粒体转录因子A(TFAM)的表达和线粒体质量。为了测试PGAM5裂解和TFAM表达是否足以实现功能恢复,使用线粒体氧化磷酸化解偶联剂羰基氰化物4 - (三氟甲氧基)苯腙(FCCP)来解偶联电子传递链并降低线粒体功能。结果,FCCP触发了PGAM5裂解和TFAM表达,并恢复了闭合性颅脑损伤(CCI)小鼠的运动功能缺陷。
本研究结果表明,PGAM5可能作为脑损伤的线粒体传感器,在急性期激活其自身转录,通过线粒体自噬清除受损线粒体。随后,PGAM5被PARL裂解,在TBI后期TFAM表达增加以促进线粒体生物合成。综上所述,本研究得出结论,神经突再生和功能恢复需要及时调节PGAM5表达及其自身裂解。