Clinic of Radiology, University of Münster, Münster, Germany.
Institute for Musculoskeletal Medicine, University of Münster, Münster, Germany.
Breast Cancer Res. 2023 May 23;25(1):56. doi: 10.1186/s13058-023-01658-9.
Response assessment of targeted cancer therapies is becoming increasingly challenging, as it is not adequately assessable with conventional morphological and volumetric analyses of tumor lesions. The tumor microenvironment is particularly constituted by tumor vasculature which is altered by various targeted therapies. The aim of this study was to noninvasively assess changes in tumor perfusion and vessel permeability after targeted therapy in murine models of breast cancer with divergent degrees of malignancy.
Low malignant 67NR or highly malignant 4T1 tumor-bearing mice were treated with either the multi-kinase inhibitor sorafenib or immune checkpoint inhibitors (ICI, combination of anti-PD1 and anti-CTLA4). Dynamic contrast-enhanced magnetic resonance imaging (DCE-MRI) with i.v. injection of albumin-binding gadofosveset was conducted on a 9.4 T small animal MRI. Ex vivo validation of MRI results was achieved by transmission electron microscopy, immunohistochemistry and laser ablation-inductively coupled plasma-mass spectrometry.
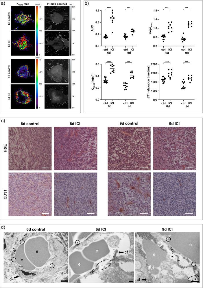
Therapy-induced changes in tumor vasculature differed between low and highly malignant tumors. Sorafenib treatment led to decreased tumor perfusion and endothelial permeability in low malignant 67NR tumors. In contrast, highly malignant 4T1 tumors demonstrated characteristics of a transient window of vascular normalization with an increase in tumor perfusion and permeability early after therapy initiation, followed by decreased perfusion and permeability parameters. In the low malignant 67NR model, ICI treatment also mediated vessel-stabilizing effects with decreased tumor perfusion and permeability, while ICI-treated 4T1 tumors exhibited increasing tumor perfusion with excessive vascular leakage.
DCE-MRI enables noninvasive assessment of early changes in tumor vasculature after targeted therapies, revealing different response patterns between tumors with divergent degrees of malignancy. DCE-derived tumor perfusion and permeability parameters may serve as vascular biomarkers that allow for repetitive examination of response to antiangiogenic treatment or immunotherapy.
随着对肿瘤病变的常规形态学和体积分析不能充分评估靶向癌症治疗的疗效,对靶向癌症治疗的反应评估变得越来越具有挑战性。肿瘤微环境特别由肿瘤血管构成,各种靶向治疗会改变肿瘤血管。本研究的目的是在具有不同恶性程度的乳腺癌小鼠模型中,非侵入性地评估靶向治疗后肿瘤灌注和血管通透性的变化。
用多激酶抑制剂索拉非尼或免疫检查点抑制剂(ICI,抗 PD1 和抗 CTLA4 的联合)治疗低恶性 67NR 或高恶性 4T1 荷瘤小鼠。在 9.4T 小动物 MRI 上进行静脉注射白蛋白结合型钆福塞替的动态对比增强磁共振成像(DCE-MRI)。通过透射电子显微镜、免疫组织化学和激光烧蚀-电感耦合等离子体质谱对 MRI 结果进行了离体验证。
肿瘤血管的治疗诱导变化在低恶性和高恶性肿瘤之间有所不同。索拉非尼治疗导致低恶性 67NR 肿瘤的肿瘤灌注和内皮通透性降低。相比之下,高恶性 4T1 肿瘤在治疗开始后早期表现出血管正常化的短暂窗口特征,表现为肿瘤灌注和通透性早期增加,随后灌注和通透性参数降低。在低恶性 67NR 模型中,ICI 治疗也介导了血管稳定作用,导致肿瘤灌注和通透性降低,而 ICI 治疗的 4T1 肿瘤则表现出过度血管渗漏的肿瘤灌注增加。
DCE-MRI 能够非侵入性地评估靶向治疗后肿瘤血管的早期变化,揭示了恶性程度不同的肿瘤之间不同的反应模式。DCE 衍生的肿瘤灌注和通透性参数可作为血管生物标志物,可重复检查抗血管生成治疗或免疫治疗的反应。