Suppr超能文献

细胞穿透性Tat-PIM2蛋白对氧化应激诱导的多巴胺能神经元细胞死亡的保护作用。

Protective effects of cell permeable Tat-PIM2 protein on oxidative stress induced dopaminergic neuronal cell death.

作者信息

Shin Min Jea, Eum Won Sik, Youn Gi Soo, Park Jung Hwan, Yeo Hyeon Ji, Yeo Eun Ji, Kwon Hyun Jung, Sohn Eun Jeong, Lee Lee Re, Kim Na Yeon, Kwon Su Yeon, Kim Su Min, Jung Hyo Young, Kim Duk-Soo, Cho Sung-Woo, Kwon Oh-Shin, Kim Dae Won, Choi Soo Young

机构信息

Department of Biomedical Science and Research Institute of Bioscience and Biotechnology, Hallym University, Chuncheon 24252, South Korea.

Department of Veterinary Medicine & Institute of Veterinary Science, Chungnam National University, Daejeon, 34134, South Korea.

出版信息

Heliyon. 2023 Apr 29;9(5):e15945. doi: 10.1016/j.heliyon.2023.e15945. eCollection 2023 May.

Abstract

BACKGROUND

Oxidative stress is considered as one of the main causes of Parkinson's disease (PD), however the exact etiology of PD is still unknown. Although it is known that Proviral Integration Moloney-2 (PIM2) promotes cell survival by its ability to inhibit formation of reactive oxygen species (ROS) in the brain, the precise functional role of PIM2 in PD has not been fully studied yet.

OBJECTIVE

We investigated the protective effect of PIM2 against apoptosis of dopaminergic neuronal cells caused by oxidative stress-induced ROS damage by using the cell permeable Tat-PIM2 fusion protein and

METHODS

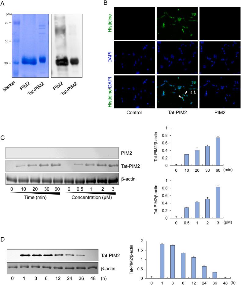
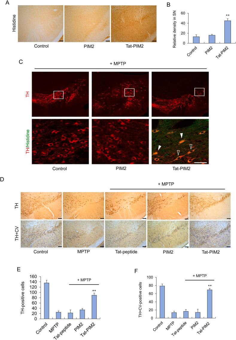
Transduction of Tat-PIM2 into SH-SY5Y cells and apoptotic signaling pathways were determined by Western blot analysis. Intracellular ROS production and DNA damage was confirmed by DCF-DA and TUNEL staining. Cell viability was determined by MTT assay. PD animal model was induced by 1-methyl-4-phenyl-1,2,3,6-tetrahydropyridine (MPTP) and protective effects were examined using immunohistochemistry.

RESULTS

Transduced Tat-PIM2 inhibited the apoptotic caspase signaling and reduced the production of ROS induced by 1-methyl-4-phenylpyridinium (MPP) in SH-SY5Y cells. Furthermore, we confirmed that Tat-PIM2 transduced into the substantia nigra (SN) region through the blood-brain barrier and this protein protected the Tyrosine hydroxylase-positive cells by observation of immunohistostaining. Tat-PIM2 also regulated antioxidant biomolecules such as SOD1, catalase, 4-HNE, and 8-OHdG which reduce the formation of ROS in the MPTP-induced PD mouse model.

CONCLUSION

These results indicated that Tat-PIM2 markedly inhibited the loss of dopaminergic neurons by reducing ROS damage, suggesting that Tat-PIM2 might be a suitable therapeutic agent for PD.

摘要

背景

氧化应激被认为是帕金森病(PD)的主要病因之一,然而PD的确切病因仍不清楚。虽然已知原病毒整合莫洛尼2(PIM2)通过抑制大脑中活性氧(ROS)的形成来促进细胞存活,但PIM2在PD中的精确功能作用尚未得到充分研究。

目的

我们通过使用细胞可渗透的Tat-PIM2融合蛋白,研究PIM2对氧化应激诱导的ROS损伤所致多巴胺能神经元细胞凋亡的保护作用。

方法

通过蛋白质免疫印迹分析确定Tat-PIM2转导至SH-SY5Y细胞及凋亡信号通路。通过2',7'-二氯二氢荧光素二乙酸酯(DCF-DA)和末端脱氧核苷酸转移酶介导的缺口末端标记(TUNEL)染色确认细胞内ROS产生和DNA损伤。通过噻唑蓝(MTT)比色法测定细胞活力。用1-甲基-4-苯基-1,2,3,6-四氢吡啶(MPTP)诱导建立PD动物模型,并采用免疫组织化学法检测其保护作用。

结果

转导的Tat-PIM2抑制了凋亡半胱天冬酶信号传导,并减少了1-甲基-4-苯基吡啶鎓(MPP)在SH-SY5Y细胞中诱导的ROS产生。此外,通过免疫组织化学观察,我们证实Tat-PIM2通过血脑屏障转导至黑质(SN)区域,并且该蛋白保护了酪氨酸羟化酶阳性细胞。在MPTP诱导的PD小鼠模型中,Tat-PIM2还调节了超氧化物歧化酶1(SOD1)、过氧化氢酶、4-羟基壬烯醛(4-HNE)和8-羟基脱氧鸟苷(8-OHdG)等抗氧化生物分子,这些生物分子可减少ROS的形成。

结论

这些结果表明,Tat-PIM2通过减少ROS损伤显著抑制了多巴胺能神经元的损失,提示Tat-PIM2可能是一种适用于PD的治疗药物。

https://cdn.ncbi.nlm.nih.gov/pmc/blobs/661d/10200856/405b6a9f8385/ga1.jpg

文献检索

告别复杂PubMed语法,用中文像聊天一样搜索,搜遍4000万医学文献。AI智能推荐,让科研检索更轻松。

立即免费搜索

文件翻译

保留排版,准确专业,支持PDF/Word/PPT等文件格式,支持 12+语言互译。

免费翻译文档

深度研究

AI帮你快速写综述,25分钟生成高质量综述,智能提取关键信息,辅助科研写作。

立即免费体验