Vasquez-Bolanos Laura S, Gibbons Michael C, Ruoss Severin, Wu Isabella T, Esparza Mary C, Fithian Donald C, Lane John G, Singh Anshuman, Nasamran Chanond A, Fisch Kathleen M, Ward Samuel R
Department of Bioengineering, University of California, San Diego, San Diego, CA, United States.
Department of Orthopaedic Surgery, University of California, San Diego, San Diego, CA, United States.
Front Physiol. 2023 May 9;14:1164055. doi: 10.3389/fphys.2023.1164055. eCollection 2023.
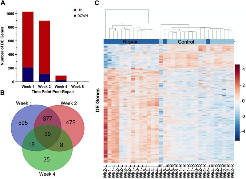
Rotator cuff tears are prevalent in the population above the age of 60. The disease progression leads to muscle atrophy, fibrosis, and fatty infiltration, which is not improved upon with surgical repair, highlighting the need to better understand the underlying biology impairing more favorable outcomes. In this study, we collected supraspinatus muscle tissue from 6 month old female rabbits who had undergone unilateral tenotomy for 8 weeks at 1, 2, 4, or 8 weeks post-repair ( = 4/group). RNA sequencing and enrichment analyses were performed to identify a transcriptional timeline of rotator cuff muscle adaptations and related morphological sequelae. There were differentially expressed (DE) genes at 1 (819 up/210 down), 2 (776/120), and 4 (63/27) weeks post-repair, with none at 8 week post-repair. Of the time points with DE genes, there were 1092 unique DE genes and 442 shared genes, highlighting that there are changing processes in the muscle at each time point. Broadly, 1-week post-repair differentially expressed genes were significantly enriched in pathways of metabolism and energetic activity, binding, and regulation. Many were also significantly enriched at 2 weeks, with the addition of NIF/NF-kappaB signaling, transcription in response to hypoxia, and mRNA stability alongside many additional pathways. There was also a shift in transcriptional activity at 4 weeks post-repair with significantly enriched pathways for lipids, hormones, apoptosis, and cytokine activity, despite an overall decrease in the number of differentially expressed genes. At 8 weeks post-repair there were no DE genes when compared to control. These transcriptional profiles were correlated with the histological findings of increased fat, degeneration, and fibrosis. Specifically, correlated gene sets were enriched for fatty acid metabolism, TGF-B-related, and other pathways. This study identifies the timeline of transcriptional changes in muscle after RC repair, which by itself, does not induce a growth/regenerative response as desired. Instead, it is predominately related to metabolism/energetics changes at 1 week post-repair, unclear or asynchronous transcriptional diversity at 2 weeks post-repair, increased adipogenesis at 4 weeks post-repair, and a low transcriptional steady state or a dysregulated stress response at 8 weeks post-repair.
肩袖撕裂在60岁以上人群中很常见。疾病进展会导致肌肉萎缩、纤维化和脂肪浸润,手术修复无法改善这些情况,这凸显了更好地了解影响更理想结果的潜在生物学机制的必要性。在本研究中,我们从6个月大的雌性兔子身上收集了冈上肌组织,这些兔子在单侧肌腱切断术后8周,分别在修复后1周、2周、4周或8周(每组n = 4)进行取材。进行了RNA测序和富集分析,以确定肩袖肌肉适应的转录时间线和相关的形态学后遗症。修复后1周(819个上调/210个下调)、2周(776/120)和4周(63/27)存在差异表达(DE)基因,修复后8周没有差异表达基因。在有差异表达基因的时间点中,有1092个独特的差异表达基因和442个共享基因,这表明每个时间点肌肉中都有变化的过程。总体而言,修复后1周的差异表达基因在代谢和能量活动、结合和调节途径中显著富集。许多基因在2周时也显著富集,此外还有NIF/NF-κB信号传导、缺氧反应转录和mRNA稳定性以及许多其他途径。修复后4周转录活性也发生了变化,脂质、激素、细胞凋亡和细胞因子活性途径显著富集,尽管差异表达基因的数量总体上有所减少。与对照组相比,修复后8周没有差异表达基因。这些转录谱与脂肪增加、变性和纤维化的组织学结果相关。具体而言,相关基因集在脂肪酸代谢、TGF-B相关和其他途径中富集。本研究确定了肩袖修复后肌肉转录变化的时间线,修复本身不会像预期的那样诱导生长/再生反应。相反,它主要与修复后1周的代谢/能量变化、修复后2周不明确或异步的转录多样性、修复后4周脂肪生成增加以及修复后8周低转录稳态或失调的应激反应有关。