Suppr超能文献

子痫前期患者胎盘组织中miR-424-5p表达下调,并影响滋养细胞迁移和侵袭。

miR‑424‑5p is downregulated in the placentas of patients with preeclampsia and affects trophoblast migration and invasion.

作者信息

Zhu Weimin, Chen Xing

机构信息

Department of Gynecology and Obstetrics, The Obstetrics and Gynecology Hospital of Fudan University, Shanghai 200011, P.R. China.

出版信息

Exp Ther Med. 2023 May 5;25(6):294. doi: 10.3892/etm.2023.11993. eCollection 2023 Jun.

Abstract

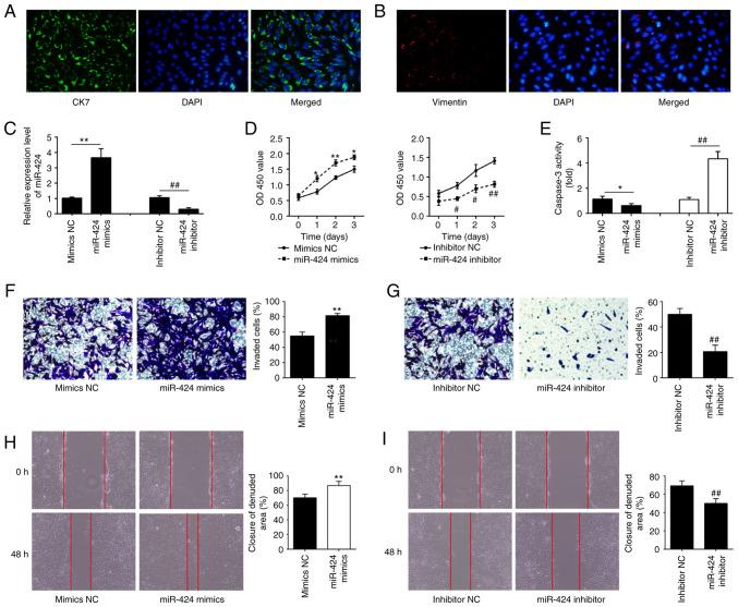
Insufficient invasion of trophoblast cells has been reported to be closely associated with the pathogenesis of preeclampsia (PE). MicroRNAs (miRs) have essential roles in the trophoblasts invasion via targeting specific genes with diverse functions. However, the underlying mechanism remains largely unclear and requires further investigation. The present study aimed to identify and evaluate the potential functions of miRs in trophoblasts invasion and to reveal the underlying mechanisms. In the present study, differentially expressed miRs that were screened based on previously published microarray data (GSE96985) and a significantly downregulated miR-424-5p (miR-424) was chosen for further investigation. Subsequently, reverse transcription-quantitative PCR, CCK-8, apoptosis, wound healing and Transwell assays were performed to determine the cell viability, apoptotic rate, cell migration and invasion of trophoblast cells. The results showed that miR-424 was decreased in placenta specimens from patients with PE. Upregulation of miR-424 promoted cell viability, suppressed cell apoptosis and improved the invasion and migration of trophoblasts, whereas inhibition of miR-424 had opposite results. Adenomatous polyposis coli (APC), a key mediator of Wnt/β-catenin signaling pathway, was identified as a functional target of miR-424 and an inverse relationship was observed between APC and miR-424 in placenta specimens. Further investigations revealed that APC overexpression efficiently suppressed the effect of miR-424 in trophoblast cells. In addition, the miR-424-mediated effects on trophoblast cells were dependent on the promotion of Wnt/β-catenin signaling pathway. The present findings revealed that miR-424 regulates the trophoblast cell invasion by regulating Wnt/β-catenin pathway through targeting APC, indicating miR-424 as a potential candidate for the treatment of PE.

摘要

据报道,滋养层细胞浸润不足与子痫前期(PE)的发病机制密切相关。微小RNA(miRs)通过靶向具有多种功能的特定基因,在滋养层细胞浸润中发挥重要作用。然而,其潜在机制仍不清楚,需要进一步研究。本研究旨在鉴定和评估miRs在滋养层细胞浸润中的潜在功能,并揭示其潜在机制。在本研究中,基于先前发表的微阵列数据(GSE96985)筛选出差异表达的miRs,并选择显著下调的miR-424-5p(miR-424)进行进一步研究。随后,进行逆转录定量PCR、CCK-8、凋亡、伤口愈合和Transwell实验,以确定滋养层细胞的细胞活力、凋亡率、细胞迁移和浸润情况。结果显示,PE患者胎盘标本中miR-424表达降低。miR-424的上调促进细胞活力,抑制细胞凋亡,并改善滋养层细胞的浸润和迁移,而抑制miR-424则产生相反的结果。腺瘤性息肉病基因(APC)是Wnt/β-连环蛋白信号通路的关键介质,被鉴定为miR-424的功能靶点,且在胎盘标本中观察到APC与miR-424呈负相关。进一步研究表明,APC的过表达有效地抑制了miR-424对滋养层细胞的作用。此外,miR-424对滋养层细胞的影响依赖于Wnt/β-连环蛋白信号通路的激活。本研究结果表明,miR-424通过靶向APC调节Wnt/β-连环蛋白通路,从而调控滋养层细胞浸润,提示miR-424可能是治疗PE的潜在候选药物。

https://cdn.ncbi.nlm.nih.gov/pmc/blobs/b41b/10203755/1564e5eb41b9/etm-25-06-11993-g00.jpg

文献AI研究员

20分钟写一篇综述,助力文献阅读效率提升50倍。

立即体验

用中文搜PubMed

大模型驱动的PubMed中文搜索引擎

马上搜索

文档翻译

学术文献翻译模型,支持多种主流文档格式。

立即体验