Institute of Molecular Medicine, Martin Luther University Halle-Wittenberg, Halle, Germany.
Institute of Pathology, Martin Luther University Halle-Wittenberg, Halle, Germany.
Mol Cancer. 2023 May 29;22(1):88. doi: 10.1186/s12943-023-01792-0.
Neuroblastoma is the most common solid tumor in infants accounting for approximately 15% of all cancer-related deaths. Over 50% of high-risk neuroblastoma relapse, emphasizing the need of novel drug targets and therapeutic strategies. In neuroblastoma, chromosomal gains at chromosome 17q, including IGF2BP1, and MYCN amplification at chromosome 2p are associated with adverse outcome. Recent, pre-clinical evidence indicates the feasibility of direct and indirect targeting of IGF2BP1 and MYCN in cancer treatment.
Candidate oncogenes on 17q were identified by profiling the transcriptomic/genomic landscape of 100 human neuroblastoma samples and public gene essentiality data. Molecular mechanisms and gene expression profiles underlying the oncogenic and therapeutic target potential of the 17q oncogene IGF2BP1 and its cross-talk with MYCN were characterized and validated in human neuroblastoma cells, xenografts and PDX as well as novel IGF2BP1/MYCN transgene mouse models.
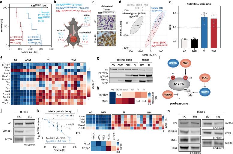
We reveal a novel, druggable feedforward loop of IGF2BP1 (17q) and MYCN (2p) in high-risk neuroblastoma. This promotes 2p/17q chromosomal gains and unleashes an oncogene storm resulting in fostered expression of 17q oncogenes like BIRC5 (survivin). Conditional, sympatho-adrenal transgene expression of IGF2BP1 induces neuroblastoma at a 100% incidence. IGF2BP1-driven malignancies are reminiscent to human high-risk neuroblastoma, including 2p/17q-syntenic chromosomal gains and upregulation of Mycn, Birc5, as well as key neuroblastoma circuit factors like Phox2b. Co-expression of IGF2BP1/MYCN reduces disease latency and survival probability by fostering oncogene expression. Combined inhibition of IGF2BP1 by BTYNB, MYCN by BRD inhibitors or BIRC5 by YM-155 is beneficial in vitro and, for BTYNB, also.
We reveal a novel, druggable neuroblastoma oncogene circuit settling on strong, transcriptional/post-transcriptional synergy of MYCN and IGF2BP1. MYCN/IGF2BP1 feedforward regulation promotes an oncogene storm harboring high therapeutic potential for combined, targeted inhibition of IGF2BP1, MYCN expression and MYCN/IGF2BP1-effectors like BIRC5.
神经母细胞瘤是婴儿中最常见的实体肿瘤,约占所有癌症相关死亡人数的 15%。超过 50%的高危神经母细胞瘤复发,这强调了需要新的药物靶点和治疗策略。在神经母细胞瘤中,染色体 17q 的染色体增益,包括 IGF2BP1,以及染色体 2p 的 MYCN 扩增与不良预后相关。最近,临床前证据表明直接和间接靶向 IGF2BP1 和 MYCN 在癌症治疗中的可行性。
通过对 100 个人类神经母细胞瘤样本的转录组/基因组图谱和公共基因必需性数据进行分析,确定了 17q 上的候选癌基因。在人类神经母细胞瘤细胞、异种移植物和 PDX 中以及新型 IGF2BP1/MYCN 转基因小鼠模型中,对 17q 致癌基因 IGF2BP1 的分子机制和基因表达谱及其作为治疗靶点的潜力及其与 MYCN 的交叉对话进行了特征描述和验证。
我们揭示了高危神经母细胞瘤中 IGF2BP1(17q)和 MYCN(2p)的新型、可成药的前馈环。这促进了 2p/17q 染色体增益,并释放了一个致癌基因风暴,导致像 BIRC5(survivin)这样的 17q 癌基因表达增强。条件性、交感肾上腺转基因表达 IGF2BP1 可导致神经母细胞瘤的发病率达到 100%。IGF2BP1 驱动的恶性肿瘤类似于人类高危神经母细胞瘤,包括 2p/17q 同源染色体增益和 Mycn、BIRC5 以及 Phox2b 等关键神经母细胞瘤回路因子的上调。IGF2BP1/MYCN 的共表达通过促进癌基因表达来降低疾病潜伏期和生存概率。IGF2BP1 的 BTYNB 联合抑制、MYCN 的 BRD 抑制剂或 BIRC5 的 YM-155 抑制在体外均有益,BTYNB 也有益。
我们揭示了一种新型的、可成药的神经母细胞瘤癌基因回路,该回路基于 MYCN 和 IGF2BP1 的强大的转录后/转录协同作用。MYCN/IGF2BP1 的前馈调节促进了一个致癌基因风暴,为联合靶向抑制 IGF2BP1、MYCN 表达和 MYCN/IGF2BP1 效应物(如 BIRC5)提供了很高的治疗潜力。