Suppr超能文献

BCAS2 通过参与 mRNA 可变剪接调控颗粒细胞存活。

BCAS2 regulates granulosa cell survival by participating in mRNA alternative splicing.

机构信息

State Key Laboratory of Animal Biotech Breeding, College of Biological Sciences, China Agricultural University, Beijing, 100193, China.

Department of Obstetrics and Gynecology, Center for Reproductive Medicine, Guangdong Provincial Key Laboratory of Major Obstetric Diseases, The Third Affiliated Hospital of Guangzhou Medical University, Guangzhou, China.

出版信息

J Ovarian Res. 2023 May 29;16(1):104. doi: 10.1186/s13048-023-01187-1.

Abstract

BACKGROUND

Granulosa cell proliferation and differentiation are essential for follicle development. Breast cancer amplified sequence 2 (BCAS2) is necessary for spermatogenesis, oocyte development, and maintaining the genome integrity of early embryos in mice. However, the function of BCAS2 in granulosa cells is still unknown.

RESULTS

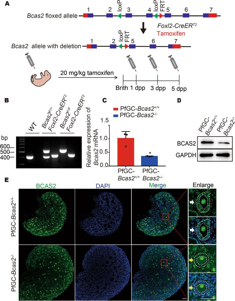
We show that conditional disruption of Bcas2 in granulosa cells caused follicle development failure; the ratio of the positive cells of the cell proliferation markers PCNA and Ki67 were unchanged in granulosa cells. Specific deletion of Bcas2 caused a decrease in the BrdU-positive cell ratio, cell cycle arrest, DNA damage, and an increase in apoptosis in granulosa cells, and RPA1 was abnormally stained in granulosa cells. RNA-seq results revealed that knockout of Bcas2 results in unusual expression of cellular senescence genes. BCAS2 participated in the PRP19 complex to mediate alternative splicing (AS) of E2f3 and Flt3l mRNA to inhibit the cell cycle. Knockout of Bcas2 resulted in a significant decrease in the ratio of BrdU-positive cells in the human granulosa-like tumour (KGN) cell line.

CONCLUSIONS

Our results suggest that BCAS2 may influence the proliferation and survival of granulosa cells through regulating pre-mRNA splicing of E2f3 and Flt3l by forming the splicing complex with CDC5L and PRP19.

摘要

背景

颗粒细胞的增殖和分化对于卵泡的发育是必不可少的。乳腺癌扩增序列 2(BCAS2)对于精子发生、卵母细胞发育以及维持小鼠早期胚胎的基因组完整性是必需的。然而,BCAS2 在颗粒细胞中的功能仍然未知。

结果

我们发现,条件性敲除颗粒细胞中的 Bcas2 会导致卵泡发育失败;细胞增殖标志物 PCNA 和 Ki67 的阳性细胞比例在颗粒细胞中没有变化。Bcas2 的特异性缺失导致 BrdU 阳性细胞比例下降、细胞周期停滞、DNA 损伤和颗粒细胞凋亡增加,并且 RPA1 在颗粒细胞中异常染色。RNA-seq 结果表明,BCAS2 缺失导致细胞衰老基因的异常表达。BCAS2 参与 PRP19 复合物,介导 E2f3 和 Flt3l mRNA 的可变剪接(AS),从而抑制细胞周期。BCAS2 的敲除导致人颗粒细胞瘤样细胞系(KGN)中 BrdU 阳性细胞比例显著下降。

结论

我们的结果表明,BCAS2 可能通过与 CDC5L 和 PRP19 形成剪接复合物来调节 E2f3 和 Flt3l 的前体 mRNA 剪接,从而影响颗粒细胞的增殖和存活。

https://cdn.ncbi.nlm.nih.gov/pmc/blobs/50fe/10226250/85efc3d04592/13048_2023_1187_Fig1_HTML.jpg

文献AI研究员

20分钟写一篇综述,助力文献阅读效率提升50倍。

立即体验

用中文搜PubMed

大模型驱动的PubMed中文搜索引擎

马上搜索

文档翻译

学术文献翻译模型,支持多种主流文档格式。

立即体验