Suppr超能文献

一种衰老相关特征改进了三阴性乳腺癌中不同修饰模式的分类以及肿瘤免疫微环境浸润的特征描述。

A senescence-associated signature refines the classification of different modification patterns and characterization of tumor immune microenvironment infiltration in triple-negative breast cancer.

作者信息

Huang Renhong, Wang Han, Hong Jin, Wang Zheng, Wu Jiayi, Huang Ou, He Jianrong, Chen Weiguo, Li Yafen, Chen Xiaosong, Shen Kunwei

机构信息

Department of General Surgery, Comprehensive Breast Health Center, Ruijin Hospital, Shanghai Jiao Tong University School of Medicine, Shanghai, China.

出版信息

Front Pharmacol. 2023 May 11;14:1191910. doi: 10.3389/fphar.2023.1191910. eCollection 2023.

Abstract

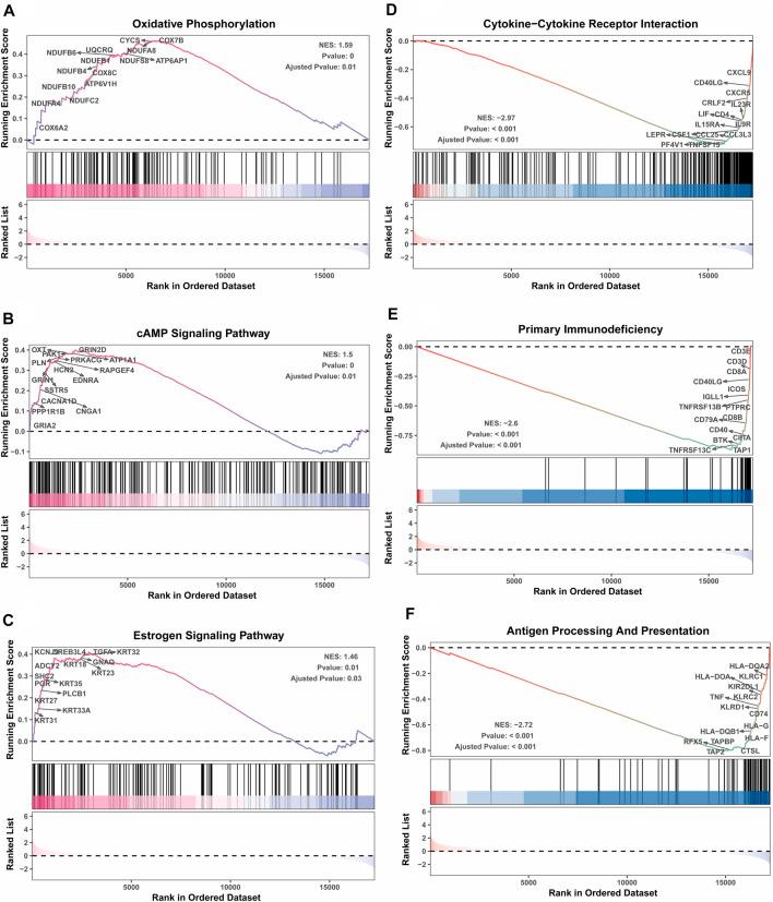
Recent studies have found that senescence-associated genes play a significant role in cancer biological processes. We aimed to analyze the characteristics and role of senescence-associated genes in triple-negative breast cancer (TNBC). We systematically screened senescence-associated secretory phenotype (SASP) genes based on the gene expression information in the TCGA database. According to the expression levels of senescence-associated genes, TNBC was classified into two subtypes, namely, TNBCSASP1 and TNBCSASP2, using an unsupervised cluster algorithm. We then performed gene expression, enrichment pathway, immune infiltration, mutational profile characterization, drug sensitivity and prognostic value analyses for the two subtypes. The reliability and prognostic predictive utility of this classification model were validated. The most prognostically relevant gene, FAM3B, was comprehensively identified and validated by tissue microarray in TNBC. TNBC was classified into two senescence-associated subtypes, TNBCSASP1 and TNBCSASP2, based on the set of senescence-associated secretory phenotype genes, among which the TNBCSASP1 subtype had a poor prognosis. The TNBCSASP1 subtype was immunosuppressed, with suppressed immune-related signaling pathways and low immune cell infiltration. The effect of the mutation on the TP53 and TGF-β pathways could be related to the poor prognosis of the TNBCSASP1 subtype. Drug sensitivity analysis showed that AMG.706, CCT007093, and CHIR.99021 were potential targeted drugs for the TNBCSASP1 subtype. Finally, FAM3B was a key biomarker affecting the prognosis of patients with triple-negative breast cancer. Compared to normal breast tissue, the expression of FAM3B was reduced in triple-negative breast cancer. Survival analysis showed that overall survival was significantly shorter in triple-negative breast cancer patients with high FAM3B expression. A senescence-associated signature with different modification patterns has critical potential for providing a better understanding of TNBC biological processes, and FAM3B might serve as an applicable target for TNBC therapy.

摘要

最近的研究发现,衰老相关基因在癌症生物学过程中发挥着重要作用。我们旨在分析衰老相关基因在三阴性乳腺癌(TNBC)中的特征和作用。我们基于TCGA数据库中的基因表达信息系统筛选了衰老相关分泌表型(SASP)基因。根据衰老相关基因的表达水平,使用无监督聚类算法将TNBC分为两种亚型,即TNBCSASP1和TNBCSASP2。然后我们对这两种亚型进行了基因表达、富集通路、免疫浸润、突变谱特征、药物敏感性和预后价值分析。验证了该分类模型的可靠性和预后预测效用。通过TNBC组织芯片全面鉴定并验证了预后最相关的基因FAM3B。基于衰老相关分泌表型基因集,TNBC被分为两种衰老相关亚型,TNBCSASP1和TNBCSASP2,其中TNBCSASP1亚型预后较差。TNBCSASP1亚型存在免疫抑制,免疫相关信号通路受到抑制,免疫细胞浸润较少。TP53和TGF-β通路的突变效应可能与TNBCSASP1亚型的不良预后有关。药物敏感性分析表明,AMG.706、CCT007093和CHIR.99021是TNBCSASP1亚型的潜在靶向药物。最后,FAM3B是影响三阴性乳腺癌患者预后的关键生物标志物。与正常乳腺组织相比,FAM3B在三阴性乳腺癌中的表达降低。生存分析表明,FAM3B高表达的三阴性乳腺癌患者总生存期显著缩短。具有不同修饰模式的衰老相关特征对于更好地理解TNBC生物学过程具有关键潜力,FAM3B可能作为TNBC治疗的适用靶点。

https://cdn.ncbi.nlm.nih.gov/pmc/blobs/83d4/10213971/f104381aaf5c/fphar-14-1191910-g001.jpg

文献AI研究员

20分钟写一篇综述,助力文献阅读效率提升50倍。

立即体验

用中文搜PubMed

大模型驱动的PubMed中文搜索引擎

马上搜索

文档翻译

学术文献翻译模型,支持多种主流文档格式。

立即体验