Kenanova Dyana N, Visser Emira J, Virta Johanna M, Sijbesma Eline, Centorrino Federica, Vickery Holly R, Zhong Mengqi, Neitz R Jeffrey, Brunsveld Luc, Ottmann Christian, Arkin Michelle R
Department of Pharmaceutical Chemistry and Small Molecule Discovery Center (SMDC), University of California, San Francisco 94143, United States.
Laboratory of Chemical Biology, Department of Biomedical Engineering and Institute for Complex Molecular Systems (ICMS), Eindhoven University of Technology, 5600 MB Eindhoven, The Netherlands.
ACS Cent Sci. 2023 Apr 18;9(5):937-946. doi: 10.1021/acscentsci.2c01449. eCollection 2023 May 24.
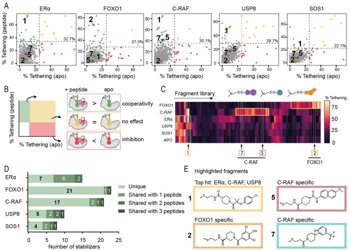
Dysregulation of protein-protein interactions (PPIs) commonly leads to disease. PPI stabilization has only recently been systematically explored for drug discovery despite being a powerful approach to selectively target intrinsically disordered proteins and hub proteins, like 14-3-3, with multiple interaction partners. Disulfide tethering is a site-directed fragment-based drug discovery (FBDD) methodology for identifying reversibly covalent small molecules. We explored the scope of disulfide tethering for the discovery of selective PPI stabilizers (molecular glues) using the hub protein 14-3-3σ. We screened complexes of 14-3-3 with 5 biologically and structurally diverse phosphopeptides derived from the 14-3-3 client proteins ERα, FOXO1, C-RAF, USP8, and SOS1. Stabilizing fragments were found for 4/5 client complexes. Structural elucidation of these complexes revealed the ability of some peptides to conformationally adapt to make productive interactions with the tethered fragments. We validated eight fragment stabilizers, six of which showed selectivity for one phosphopeptide client, and structurally characterized two nonselective hits and four fragments that selectively stabilized C-RAF or FOXO1. The most efficacious fragment increased 14-3-3σ/C-RAF phosphopeptide affinity by 430-fold. Disulfide tethering to the wildtype C38 in 14-3-3σ provided diverse structures for future optimization of 14-3-3/client stabilizers and highlighted a systematic method to discover molecular glues.
蛋白质-蛋白质相互作用(PPI)的失调通常会导致疾病。尽管PPI稳定化是一种选择性靶向内在无序蛋白和枢纽蛋白(如具有多个相互作用伙伴的14-3-3)的强大方法,但直到最近才被系统地探索用于药物发现。二硫键连接是一种用于识别可逆共价小分子的基于片段的药物发现(FBDD)方法。我们利用枢纽蛋白14-3-3σ探索了二硫键连接在发现选择性PPI稳定剂(分子胶)方面的应用范围。我们筛选了14-3-3与5种源自14-3-3客户蛋白ERα、FOXO1、C-RAF、USP8和SOS1的具有生物学和结构多样性的磷酸肽的复合物。在4/5的客户复合物中发现了稳定片段。对这些复合物的结构解析揭示了一些肽能够构象适应以与连接的片段进行有效相互作用。我们验证了8种片段稳定剂,其中6种对一种磷酸肽客户具有选择性,并对2种非选择性命中物和4种选择性稳定C-RAF或FOXO1的片段进行了结构表征。最有效的片段使14-3-3σ/C-RAF磷酸肽亲和力提高了430倍。在14-3-3σ中与野生型C38进行二硫键连接为未来优化14-3-3/客户稳定剂提供了多样的结构,并突出了一种发现分子胶的系统方法。