Division of Hematology and Oncology, Department of Medicine and Department of Otolaryngology, Black Family Stem Cell Institute, Icahn School of Medicine at Mount Sinai, New York, NY, USA; Department of Oncological Sciences, Tisch Cancer Institute, Icahn School of Medicine at Mount Sinai, New York, NY, USA; Department of Cell Biology, Albert Einstein College of Medicine, Bronx, NY, USA; Cancer Dormancy and Tumor Microenvironment Institute, Albert Einstein College of Medicine, Bronx, NY, USA.
Department of Oncological Sciences, Tisch Cancer Institute, Icahn School of Medicine at Mount Sinai, New York, NY, USA; Graduate School of Biomedical Sciences, Icahn School of Medicine at Mount Sinai, New York, NY, USA; Bioinformatics for Next Generation Sequencing Facility, Tisch Cancer Institute, Icahn School of Medicine at Mount Sinai, New York, NY, USA.
Cell Rep. 2023 Jun 27;42(6):112560. doi: 10.1016/j.celrep.2023.112560. Epub 2023 Jun 1.
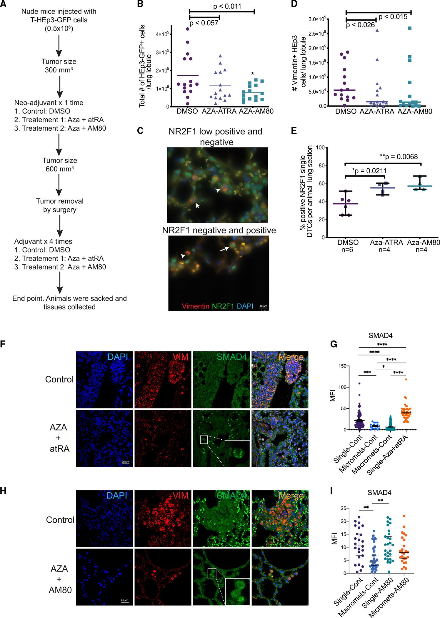
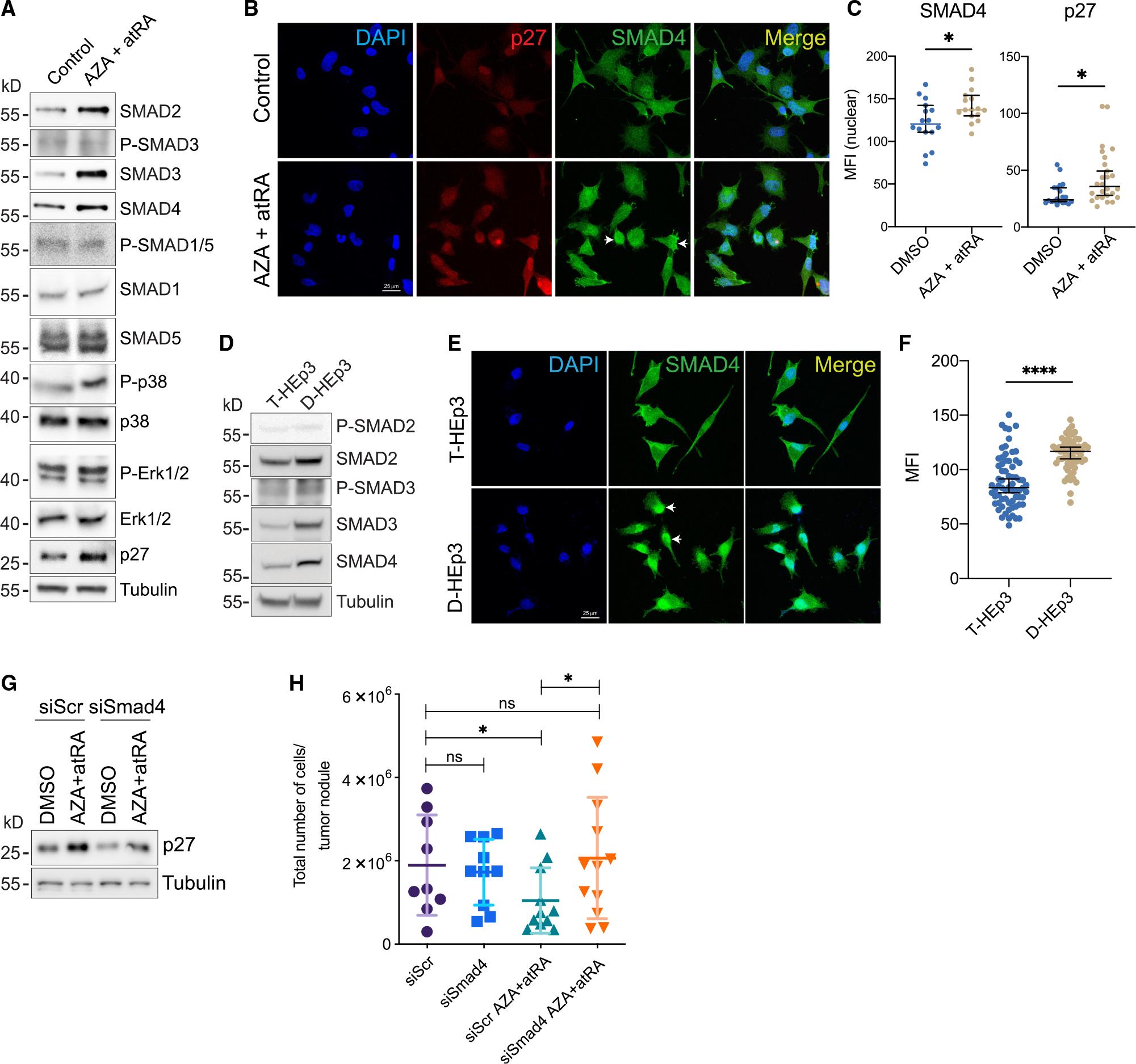
Disseminated cancer cells (DCCs) in secondary organs can remain dormant for years to decades before reactivating into overt metastasis. Microenvironmental signals leading to cancer cell chromatin remodeling and transcriptional reprogramming appear to control onset and escape from dormancy. Here, we reveal that the therapeutic combination of the DNA methylation inhibitor 5-azacytidine (AZA) and the retinoic acid receptor ligands all-trans retinoic acid (atRA) or AM80, an RARα-specific agonist, promotes stable dormancy in cancer cells. Treatment of head and neck squamous cell carcinoma (HNSCC) or breast cancer cells with AZA+atRA induces a SMAD2/3/4-dependent transcriptional program that restores transforming growth factor β (TGF-β)-signaling and anti-proliferative function. Significantly, either combination, AZA+atRA or AZA+AM80, strongly suppresses HNSCC lung metastasis formation by inducing and maintaining solitary DCCs in a SMAD4/NR2F1 non-proliferative state. Notably, SMAD4 knockdown is sufficient to drive resistance to AZA+atRA-induced dormancy. We conclude that therapeutic doses of AZA and RAR agonists may induce and/or maintain dormancy and significantly limit metastasis development.
继发性器官中的播散癌细胞 (DCC) 在重新激活为明显转移之前,可以潜伏数年至数十年。导致癌细胞染色质重塑和转录重编程的微环境信号似乎控制着休眠的开始和逃脱。在这里,我们揭示了 DNA 甲基化抑制剂 5-氮杂胞苷 (AZA) 和视黄酸受体配体全反式视黄酸 (atRA) 或 AM80(一种 RARα 特异性激动剂)的治疗组合促进癌细胞的稳定休眠。用 AZA+atRA 处理头颈部鳞状细胞癌 (HNSCC) 或乳腺癌细胞会诱导依赖 SMAD2/3/4 的转录程序,该程序恢复转化生长因子 β (TGF-β) 信号和抗增殖功能。重要的是,AZA+atRA 或 AZA+AM80 的任一组合均通过诱导和维持处于非增殖状态的 SMAD4/NR2F1 单一 DCC,强烈抑制 HNSCC 肺转移的形成。值得注意的是,SMAD4 敲低足以导致对 AZA+atRA 诱导的休眠的耐药性。我们得出结论,治疗剂量的 AZA 和 RAR 激动剂可能会诱导和/或维持休眠并显著限制转移的发展。