Suppr超能文献

CDC23基因敲低通过上皮-间质转化过程抑制肝癌的增殖、迁移和侵袭。

CDC23 knockdown suppresses the proliferation, migration and invasion of liver cancer via the EMT process.

作者信息

Zhang Yang, Luo Lianghua, Fu Chengchao, Hu Wang, Li Yong, Xiong Jianbo

机构信息

Department of General Surgery, The First Affiliated Hospital of Nanchang University, Nanchang, Jiangxi 330006, P.R. China.

Laboratory of Digestive Surgery, The First Affiliated Hospital of Nanchang University, Nanchang, Jiangxi 330006, P.R. China.

出版信息

Oncol Lett. 2023 May 22;26(1):291. doi: 10.3892/ol.2023.13877. eCollection 2023 Jul.

Abstract

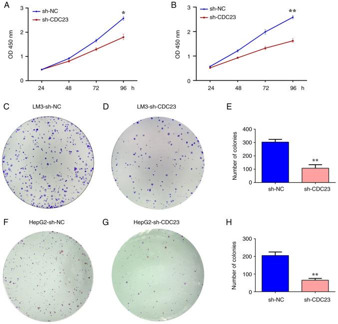
Liver cancer (LC) is a malignant tumour that is associated with high mortality rates worldwide. Cell division cycle 23 (CDC23) acts as an oncogene in papillary thyroid cancer. In addition, epithelial-mesenchymal transition (EMT) is frequently involved in the malignant metastasis of various cancer types. Therefore, we hypothesized that CDC23 may regulate the malignant biological behaviours of LC cells through EMT. Proliferation, colony formation and Transwell assays, western blotting and xenograft experiments were performed. The results of the present study showed that CDC23 was highly expressed in LC cell lines. In addition, it was found via multiple assays that CDC23 knockdown reduced the proliferation, migration and invasion of LC cell lines. Finally, an study confirmed that CDC23 knockdown inhibited the growth of xenograft LC in nude mice. More importantly, the changes in the levels of EMT-related marker proteins were analysed in the sh-CDC23 group compared with the sh-NC group of cells and xenografts. E-cadherin was upregulated, and N-cadherin and vimentin were significantly downregulated after CDC23 silencing. Taken together, these results revealed that the knockdown of CDC23 inhibits the progression of LC by regulating EMT and that CDC23 may be a novel therapeutic target for LC.

摘要

肝癌(LC)是一种在全球范围内与高死亡率相关的恶性肿瘤。细胞分裂周期23(CDC23)在甲状腺乳头状癌中作为一种癌基因发挥作用。此外,上皮-间质转化(EMT)频繁参与各种癌症类型的恶性转移。因此,我们推测CDC23可能通过EMT调节肝癌细胞的恶性生物学行为。进行了增殖、集落形成和Transwell实验、蛋白质印迹法和异种移植实验。本研究结果表明,CDC23在肝癌细胞系中高表达。此外,通过多种实验发现,敲低CDC23可降低肝癌细胞系的增殖、迁移和侵袭能力。最后,一项研究证实,敲低CDC23可抑制裸鼠体内异种移植肝癌的生长。更重要的是,与细胞和异种移植的sh-NC组相比,分析了sh-CDC23组中EMT相关标志物蛋白水平的变化。CDC23沉默后,E-钙黏蛋白上调,N-钙黏蛋白和波形蛋白显著下调。综上所述,这些结果表明,敲低CDC23通过调节EMT抑制肝癌进展,且CDC23可能是肝癌的一个新的治疗靶点。

https://cdn.ncbi.nlm.nih.gov/pmc/blobs/bd3c/10236262/e499232b197c/ol-26-01-13877-g00.jpg

文献检索

告别复杂PubMed语法,用中文像聊天一样搜索,搜遍4000万医学文献。AI智能推荐,让科研检索更轻松。

立即免费搜索

文件翻译

保留排版,准确专业,支持PDF/Word/PPT等文件格式,支持 12+语言互译。

免费翻译文档

深度研究

AI帮你快速写综述,25分钟生成高质量综述,智能提取关键信息,辅助科研写作。

立即免费体验