• 文献检索
  • 文档翻译
  • 深度研究
  • 学术资讯
  • Suppr Zotero 插件Zotero 插件
  • 邀请有礼
  • 套餐&价格
  • 历史记录
应用&插件
Suppr Zotero 插件Zotero 插件浏览器插件Mac 客户端Windows 客户端微信小程序
定价
高级版会员购买积分包购买API积分包
服务
文献检索文档翻译深度研究API 文档MCP 服务
关于我们
关于 Suppr公司介绍联系我们用户协议隐私条款
关注我们

Suppr 超能文献

核心技术专利:CN118964589B侵权必究
粤ICP备2023148730 号-1Suppr @ 2026

文献检索

告别复杂PubMed语法,用中文像聊天一样搜索,搜遍4000万医学文献。AI智能推荐,让科研检索更轻松。

立即免费搜索

文件翻译

保留排版,准确专业,支持PDF/Word/PPT等文件格式,支持 12+语言互译。

免费翻译文档

深度研究

AI帮你快速写综述,25分钟生成高质量综述,智能提取关键信息,辅助科研写作。

立即免费体验

加勒比人群体中的美洲原住民遗传血统和色素沉着等位基因对肤色的贡献。

Native American genetic ancestry and pigmentation allele contributions to skin color in a Caribbean population.

机构信息

Department of Pathology, Penn State College of Medicine, Hershey, United States.

Jake Gittlen Laboratories for Cancer Research, Penn State College of Medicine, Hershey, United States.

出版信息

Elife. 2023 Jun 9;12:e77514. doi: 10.7554/eLife.77514.

DOI:10.7554/eLife.77514
PMID:37294081
原文链接:https://pmc.ncbi.nlm.nih.gov/articles/PMC10371226/
Abstract

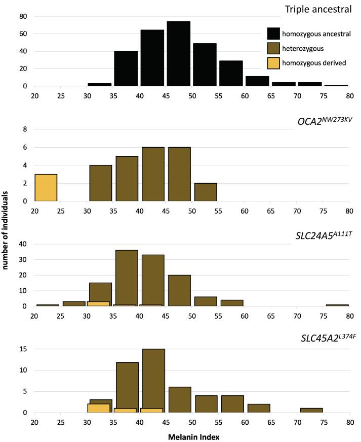
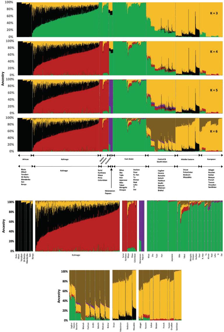
Our interest in the genetic basis of skin color variation between populations led us to seek a Native American population with genetically African admixture but low frequency of European light skin alleles. Analysis of 458 genomes from individuals residing in the Kalinago Territory of the Commonwealth of Dominica showed approximately 55% Native American, 32% African, and 12% European genetic ancestry, the highest Native American genetic ancestry among Caribbean populations to date. Skin pigmentation ranged from 20 to 80 melanin units, averaging 46. Three albino individuals were determined to be homozygous for a causative multi-nucleotide polymorphism contained within a haplotype of African origin; its allele frequency was 0.03 and single allele effect size was -8 melanin units. Derived allele frequencies of and were 0.14 and 0.06, with single allele effect sizes of -6 and -4, respectively. Native American genetic ancestry by itself reduced pigmentation by more than 20 melanin units (range 24-29). The responsible hypopigmenting genetic variants remain to be identified, since none of the published polymorphisms predicted in prior literature to affect skin color in Native Americans caused detectable hypopigmentation in the Kalinago.

摘要

我们对人群间皮肤颜色变化的遗传基础很感兴趣,因此我们寻找了一个具有遗传上的非洲混合血统但欧洲浅色皮肤等位基因频率较低的美洲原住民群体。对居住在多米尼克联邦卡利纳戈地区的 458 个人的基因组进行分析表明,他们的遗传背景中约有 55%是美洲原住民,32%是非洲人,12%是欧洲人,这是迄今为止加勒比人群体中美洲原住民遗传背景比例最高的一次。皮肤色素沉着范围从 20 到 80 个黑色素单位,平均为 46。三个白化病个体被确定为一个多核苷酸突变的纯合子,该突变位于一个源自非洲的单倍型内;其等位基因频率为 0.03,单等位基因效应大小为-8 个黑色素单位。 和 的衍生等位基因频率分别为 0.14 和 0.06,单等位基因效应大小分别为-6 和-4。仅美洲原住民的遗传背景就使色素沉着减少了 20 多个黑色素单位(范围 24-29)。由于在先前的文献中预测会影响美洲原住民肤色的已发表的多态性中没有一个导致卡利纳戈人出现可检测到的色素减退,因此仍需确定导致这种色素减退的遗传变异体。

https://cdn.ncbi.nlm.nih.gov/pmc/blobs/6acd/10371226/66a9f1cf0f0f/elife-77514-fig5-figsupp2.jpg
https://cdn.ncbi.nlm.nih.gov/pmc/blobs/6acd/10371226/3e93474aa00f/elife-77514-fig1.jpg
https://cdn.ncbi.nlm.nih.gov/pmc/blobs/6acd/10371226/8559aaea3491/elife-77514-fig1-figsupp1.jpg
https://cdn.ncbi.nlm.nih.gov/pmc/blobs/6acd/10371226/06088b219bc6/elife-77514-fig1-figsupp2.jpg
https://cdn.ncbi.nlm.nih.gov/pmc/blobs/6acd/10371226/8cdeb5a61a48/elife-77514-fig1-figsupp3.jpg
https://cdn.ncbi.nlm.nih.gov/pmc/blobs/6acd/10371226/763f5aa3a1e9/elife-77514-fig2.jpg
https://cdn.ncbi.nlm.nih.gov/pmc/blobs/6acd/10371226/6d916ce164e4/elife-77514-fig2-figsupp1.jpg
https://cdn.ncbi.nlm.nih.gov/pmc/blobs/6acd/10371226/982e9e3e8fbf/elife-77514-fig2-figsupp2.jpg
https://cdn.ncbi.nlm.nih.gov/pmc/blobs/6acd/10371226/1b5600090505/elife-77514-fig3.jpg
https://cdn.ncbi.nlm.nih.gov/pmc/blobs/6acd/10371226/46b9af165122/elife-77514-fig4.jpg
https://cdn.ncbi.nlm.nih.gov/pmc/blobs/6acd/10371226/8db7c01ea1eb/elife-77514-fig4-figsupp1.jpg
https://cdn.ncbi.nlm.nih.gov/pmc/blobs/6acd/10371226/d99fc4628fcd/elife-77514-fig4-figsupp2.jpg
https://cdn.ncbi.nlm.nih.gov/pmc/blobs/6acd/10371226/cecdf7216e3b/elife-77514-fig5.jpg
https://cdn.ncbi.nlm.nih.gov/pmc/blobs/6acd/10371226/d1342232c16a/elife-77514-fig5-figsupp1.jpg
https://cdn.ncbi.nlm.nih.gov/pmc/blobs/6acd/10371226/66a9f1cf0f0f/elife-77514-fig5-figsupp2.jpg
https://cdn.ncbi.nlm.nih.gov/pmc/blobs/6acd/10371226/3e93474aa00f/elife-77514-fig1.jpg
https://cdn.ncbi.nlm.nih.gov/pmc/blobs/6acd/10371226/8559aaea3491/elife-77514-fig1-figsupp1.jpg
https://cdn.ncbi.nlm.nih.gov/pmc/blobs/6acd/10371226/06088b219bc6/elife-77514-fig1-figsupp2.jpg
https://cdn.ncbi.nlm.nih.gov/pmc/blobs/6acd/10371226/8cdeb5a61a48/elife-77514-fig1-figsupp3.jpg
https://cdn.ncbi.nlm.nih.gov/pmc/blobs/6acd/10371226/763f5aa3a1e9/elife-77514-fig2.jpg
https://cdn.ncbi.nlm.nih.gov/pmc/blobs/6acd/10371226/6d916ce164e4/elife-77514-fig2-figsupp1.jpg
https://cdn.ncbi.nlm.nih.gov/pmc/blobs/6acd/10371226/982e9e3e8fbf/elife-77514-fig2-figsupp2.jpg
https://cdn.ncbi.nlm.nih.gov/pmc/blobs/6acd/10371226/1b5600090505/elife-77514-fig3.jpg
https://cdn.ncbi.nlm.nih.gov/pmc/blobs/6acd/10371226/46b9af165122/elife-77514-fig4.jpg
https://cdn.ncbi.nlm.nih.gov/pmc/blobs/6acd/10371226/8db7c01ea1eb/elife-77514-fig4-figsupp1.jpg
https://cdn.ncbi.nlm.nih.gov/pmc/blobs/6acd/10371226/d99fc4628fcd/elife-77514-fig4-figsupp2.jpg
https://cdn.ncbi.nlm.nih.gov/pmc/blobs/6acd/10371226/cecdf7216e3b/elife-77514-fig5.jpg
https://cdn.ncbi.nlm.nih.gov/pmc/blobs/6acd/10371226/d1342232c16a/elife-77514-fig5-figsupp1.jpg
https://cdn.ncbi.nlm.nih.gov/pmc/blobs/6acd/10371226/66a9f1cf0f0f/elife-77514-fig5-figsupp2.jpg

相似文献

1
Native American genetic ancestry and pigmentation allele contributions to skin color in a Caribbean population.加勒比人群体中的美洲原住民遗传血统和色素沉着等位基因对肤色的贡献。
Elife. 2023 Jun 9;12:e77514. doi: 10.7554/eLife.77514.
2
Rapid evolution of a skin-lightening allele in southern African KhoeSan.南非科伊桑人中美白等位基因的快速进化。
Proc Natl Acad Sci U S A. 2018 Dec 26;115(52):13324-13329. doi: 10.1073/pnas.1801948115. Epub 2018 Dec 10.
3
Skin color variation in Orang Asli tribes of Peninsular Malaysia.马来西亚半岛原住民族的肤色差异。
PLoS One. 2012;7(8):e42752. doi: 10.1371/journal.pone.0042752. Epub 2012 Aug 13.
4
A Genetic Mechanism for Convergent Skin Lightening during Recent Human Evolution.近期人类进化过程中皮肤趋同变浅的遗传机制。
Mol Biol Evol. 2016 May;33(5):1177-87. doi: 10.1093/molbev/msw003. Epub 2016 Jan 6.
5
The timing of pigmentation lightening in Europeans.欧洲人的肤色变浅时间。
Mol Biol Evol. 2013 Jan;30(1):24-35. doi: 10.1093/molbev/mss207. Epub 2012 Aug 25.
6
Genetic loci associated with skin pigmentation in African Americans and their effects on vitamin D deficiency.与非裔美国人皮肤色素沉着相关的遗传位点及其对维生素 D 缺乏症的影响。
PLoS Genet. 2021 Feb 18;17(2):e1009319. doi: 10.1371/journal.pgen.1009319. eCollection 2021 Feb.
7
Molecular genetics of human pigmentation diversity.人类色素沉着多样性的分子遗传学
Hum Mol Genet. 2009 Apr 15;18(R1):R9-17. doi: 10.1093/hmg/ddp003.
8
Skin pigmentation, biogeographical ancestry and admixture mapping.皮肤色素沉着、生物地理血统与混合映射。
Hum Genet. 2003 Apr;112(4):387-99. doi: 10.1007/s00439-002-0896-y. Epub 2003 Feb 11.
9
Association of the OCA2 polymorphism His615Arg with melanin content in east Asian populations: further evidence of convergent evolution of skin pigmentation.OCA2 多态性 His615Arg 与东亚人群中黑色素含量的关联:皮肤色素沉着趋同进化的进一步证据。
PLoS Genet. 2010 Mar 5;6(3):e1000867. doi: 10.1371/journal.pgen.1000867.
10
The light skin allele of SLC24A5 in South Asians and Europeans shares identity by descent.南亚人和欧洲人中 SLC24A5 的浅色皮肤等位基因具有同源性。
PLoS Genet. 2013 Nov;9(11):e1003912. doi: 10.1371/journal.pgen.1003912. Epub 2013 Nov 7.

本文引用的文献

1
Genetic ancestry, admixture, and population structure in rural Dominica.农村多米尼克的遗传血统、混合和人口结构。
PLoS One. 2021 Nov 3;16(11):e0258735. doi: 10.1371/journal.pone.0258735. eCollection 2021.
2
The evolution of skin pigmentation-associated variation in West Eurasia.西亚地区皮肤色素沉着相关变异的进化。
Proc Natl Acad Sci U S A. 2021 Jan 5;118(1). doi: 10.1073/pnas.2009227118.
3
Genetic Consequences of the Transatlantic Slave Trade in the Americas.美洲跨大西洋奴隶贸易的遗传后果。
Am J Hum Genet. 2020 Aug 6;107(2):265-277. doi: 10.1016/j.ajhg.2020.06.012. Epub 2020 Jul 23.
4
Skin colour and vitamin D: An update.肤色与维生素 D:最新研究进展。
Exp Dermatol. 2020 Sep;29(9):864-875. doi: 10.1111/exd.14142. Epub 2020 Jul 17.
5
A GWAS in Latin Americans highlights the convergent evolution of lighter skin pigmentation in Eurasia.一项在拉丁美洲人群中开展的全基因组关联研究强调了欧亚人群中浅色皮肤色素沉着的趋同进化。
Nat Commun. 2019 Jan 21;10(1):358. doi: 10.1038/s41467-018-08147-0.
6
Shades of complexity: New perspectives on the evolution and genetic architecture of human skin.复杂性的不同层面:人类皮肤进化与遗传结构的新视角
Am J Phys Anthropol. 2019 Jan;168 Suppl 67:4-26. doi: 10.1002/ajpa.23737. Epub 2018 Nov 8.
7
Origins and genetic legacies of the Caribbean Taino.加勒比泰诺人的起源和遗传遗产。
Proc Natl Acad Sci U S A. 2018 Mar 6;115(10):2341-2346. doi: 10.1073/pnas.1716839115. Epub 2018 Feb 20.
8
Terminal Pleistocene Alaskan genome reveals first founding population of Native Americans.末次冰期晚期的阿拉斯加人基因组揭示了美洲原住民的最初奠基人群。
Nature. 2018 Jan 11;553(7687):203-207. doi: 10.1038/nature25173. Epub 2018 Jan 3.
9
An Unexpectedly Complex Architecture for Skin Pigmentation in Africans.非洲人皮肤色素沉着的意外复杂结构
Cell. 2017 Nov 30;171(6):1340-1353.e14. doi: 10.1016/j.cell.2017.11.015.
10
Loci associated with skin pigmentation identified in African populations.在非洲人群中鉴定出的与皮肤色素沉着相关的基因座。
Science. 2017 Nov 17;358(6365). doi: 10.1126/science.aan8433. Epub 2017 Oct 12.