Suppr超能文献

青春期前饮食正常化可恢复幼鼠的认知功能。

Pre-Adolescent Diet Normalization Restores Cognitive Function in Young Mice.

作者信息

Sun Wenqian, Okihara Hidemasa, Ogawa Takuya, Ishidori Hideyuki, Misawa Eri, Kato Chiho, Ono Takashi

机构信息

Department of Orthodontic Science, Graduate School of Medical and Dental Sciences, Tokyo Medical and Dental University (TMDU), 1-5-45 Yushima, Bunkyo-ku, Tokyo 1138510, Japan.

Department of Oral and Maxillofacial Surgery/Orthodontics, Yokohama City University Medical Center, 4-57 Urafune-cho, Minami-ku, Yokohama 2320024, Japan.

出版信息

J Clin Med. 2023 May 24;12(11):3642. doi: 10.3390/jcm12113642.

Abstract

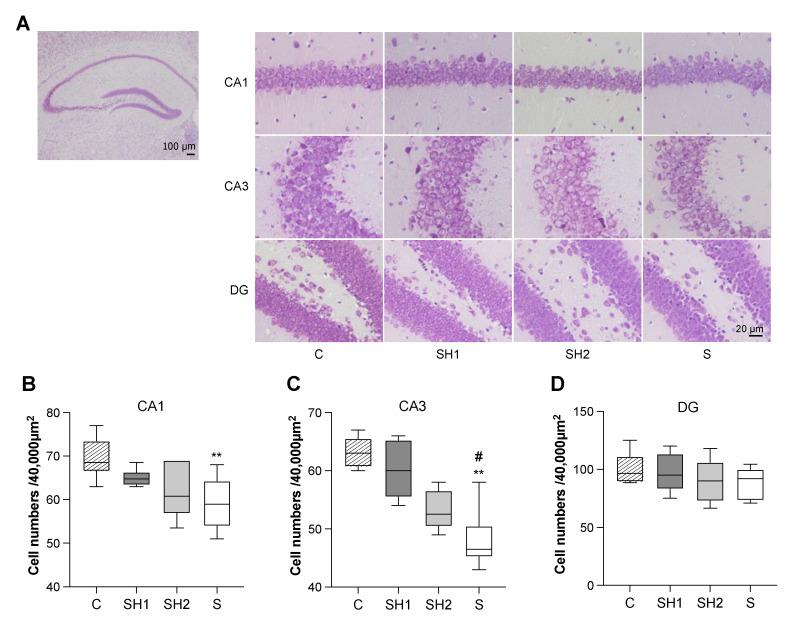
Mastication is a fundamental function critical for human health. Controlled by the central nervous system (CNS), it influences CNS development and function. A poor masticatory performance causes cognitive dysfunction in both older adults and children. Improving mastication may prevent cognitive decline. However, no study has determined the period of masticatory dysfunction that impairs children's later acquisition of cognitive function. Herein, we developed an animal model wherein a soft diet was switched to a normal diet at early and late time points in young mice. We aimed to investigate the impact of restored mastication on learning and memory function. Behavioral studies were conducted to evaluate learning and memory. Micro-CT was used to evaluate orofacial structural differences, while histological and biochemical approaches were employed to assess differences in the hippocampal morphology and function. Correction to a hard-textured diet before adolescence restored mastication and cognitive function through the stimulation of neurogenesis, extracellular signal-regulated kinases, the cyclic adenosine monophosphate-response element-binding protein pathway, and the brain-derived neurotrophic factor, tyrosine receptor B. In contrast, post-adolescent diet normalization failed to rescue full mastication and led to impaired cognitive function, neuronal loss, and decreased hippocampal neurogenesis. These findings revealed a functional linkage between the masticatory and cognitive function in mice during the juvenile to adolescent period, highlighting the need for adequate food texture and early intervention for mastication-related cognitive impairment in children.

摘要

咀嚼是对人类健康至关重要的一项基本功能。它受中枢神经系统(CNS)控制,影响中枢神经系统的发育和功能。咀嚼功能不佳会导致老年人和儿童出现认知功能障碍。改善咀嚼功能可能预防认知能力下降。然而,尚无研究确定咀嚼功能障碍影响儿童后期认知功能获得的时期。在此,我们建立了一种动物模型,在幼鼠的早期和晚期将软食换成正常饮食。我们旨在研究恢复咀嚼对学习和记忆功能的影响。进行行为学研究以评估学习和记忆。使用微型计算机断层扫描(Micro-CT)评估口腔面部结构差异,同时采用组织学和生化方法评估海马体形态和功能的差异。青春期前恢复为质地较硬的饮食,通过刺激神经发生、细胞外信号调节激酶、环磷酸腺苷反应元件结合蛋白途径以及脑源性神经营养因子、酪氨酸受体B,恢复了咀嚼功能和认知功能。相比之下,青春期后饮食恢复正常未能完全恢复咀嚼功能,并导致认知功能受损、神经元丢失以及海马体神经发生减少。这些发现揭示了幼年期到青春期小鼠咀嚼功能与认知功能之间的功能联系,强调了儿童需要适当的食物质地以及对与咀嚼相关的认知障碍进行早期干预。

https://cdn.ncbi.nlm.nih.gov/pmc/blobs/bc3d/10253664/f0716071dce5/jcm-12-03642-g002.jpg

文献AI研究员

20分钟写一篇综述,助力文献阅读效率提升50倍。

立即体验

用中文搜PubMed

大模型驱动的PubMed中文搜索引擎

马上搜索

文档翻译

学术文献翻译模型,支持多种主流文档格式。

立即体验