• 文献检索
  • 文档翻译
  • 深度研究
  • 学术资讯
  • Suppr Zotero 插件Zotero 插件
  • 邀请有礼
  • 套餐&价格
  • 历史记录
应用&插件
Suppr Zotero 插件Zotero 插件浏览器插件Mac 客户端Windows 客户端微信小程序
定价
高级版会员购买积分包购买API积分包
服务
文献检索文档翻译深度研究API 文档MCP 服务
关于我们
关于 Suppr公司介绍联系我们用户协议隐私条款
关注我们

Suppr 超能文献

核心技术专利:CN118964589B侵权必究
粤ICP备2023148730 号-1Suppr @ 2026

文献检索

告别复杂PubMed语法,用中文像聊天一样搜索,搜遍4000万医学文献。AI智能推荐,让科研检索更轻松。

立即免费搜索

文件翻译

保留排版,准确专业,支持PDF/Word/PPT等文件格式,支持 12+语言互译。

免费翻译文档

深度研究

AI帮你快速写综述,25分钟生成高质量综述,智能提取关键信息,辅助科研写作。

立即免费体验

油菜(L.)缺氮胁迫下异戊烯基转移酶(IPT)基因家族的鉴定与表达分析

Identification and Expression Analysis of the Isopentenyl Transferase (IPT) Gene Family under Lack of Nitrogen Stress in Oilseed ( L.).

作者信息

Chen Jingdong, Wan Heping, Zhu Wenhui, Dai Xigang, Yu Yi, Zeng Changli

机构信息

College of Life Science, Jianghan University, Wuhan 430056, China.

College of Life Science, Fujian Agriculture and Forestry University, Fuzhou 350002, China.

出版信息

Plants (Basel). 2023 May 30;12(11):2166. doi: 10.3390/plants12112166.

DOI:10.3390/plants12112166
PMID:37299144
原文链接:https://pmc.ncbi.nlm.nih.gov/articles/PMC10255845/
Abstract

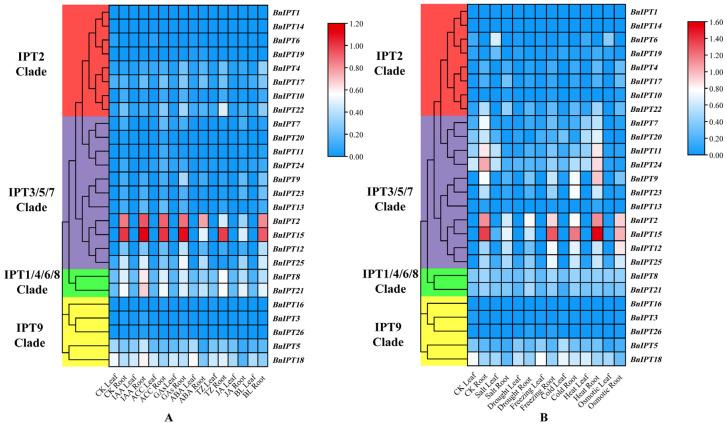
gene family members in and analyzing their expression under different exogenous hormones and abiotic stress treatments to provide a theoretical basis for clarifying their functions and molecular genetic mechanisms in nitrogen deficiency stress tolerance of . Using the Arabidopsis IPT protein as the seed sequence, combined with the IPT protein domain PF01715, 26 members of the gene family were identified from the whole genome of the rape variety ZS11. Additionally, the physicochemical properties and structures, phylogenetic relationships, synteny relationships, protein-protein interaction network, and gene ontology enrichment were analyzed. Based on transcriptome data, the expression patterns of the gene under different exogenous hormone and abiotic stress treatments were analyzed. We used the qPCR method to identify the relative expression level of genes that may be related to the stress resistance of rapeseed in transcriptome analysis under normal nitrogen (N: 6 mmol·L) and nitrogen deficiency (N: 0) conditions and analyzed its effect on rapeseed under nitrogen deficiency stress role in tolerance. In response to nitrogen deficiency signals, the gene showed a trend of up-regulation in shoots and down-regulation in roots, indicating that it may affect the process of nitrogen transport and redistribution to enhance the stress resistance of rapeseed to respond to the nitrogen deficiency stress. This study provides a theoretical basis for clarifying the function and molecular genetic mechanism of the gene family in nitrogen deficiency stress tolerance in rape.

摘要

研究油菜中的基因家族成员,并分析它们在不同外源激素和非生物胁迫处理下的表达情况,为阐明它们在油菜耐缺氮胁迫中的功能和分子遗传机制提供理论依据。以拟南芥IPT蛋白为种子序列,结合IPT蛋白结构域PF01715,从油菜品种中双11的全基因组中鉴定出26个该基因家族成员。此外,还分析了它们的理化性质和结构、系统发育关系、共线性关系、蛋白质-蛋白质相互作用网络以及基因本体富集情况。基于转录组数据,分析了该基因在不同外源激素和非生物胁迫处理下的表达模式。我们采用qPCR方法鉴定了在正常氮(N:6 mmol·L)和缺氮(N:0)条件下转录组分析中可能与油菜抗逆性相关的基因的相对表达水平,并分析了其在缺氮胁迫下对油菜耐逆性的作用。响应缺氮信号时,该基因在地上部呈现上调趋势,在根部呈现下调趋势,表明它可能影响氮素运输和再分配过程,以增强油菜对缺氮胁迫的抗逆性。本研究为阐明该基因家族在油菜耐缺氮胁迫中的功能和分子遗传机制提供了理论依据。

https://cdn.ncbi.nlm.nih.gov/pmc/blobs/6045/10255845/10ae4e0fc749/plants-12-02166-g012.jpg
https://cdn.ncbi.nlm.nih.gov/pmc/blobs/6045/10255845/cde967894f2a/plants-12-02166-g001.jpg
https://cdn.ncbi.nlm.nih.gov/pmc/blobs/6045/10255845/b6282768835a/plants-12-02166-g002.jpg
https://cdn.ncbi.nlm.nih.gov/pmc/blobs/6045/10255845/4efcfd5d26bf/plants-12-02166-g003.jpg
https://cdn.ncbi.nlm.nih.gov/pmc/blobs/6045/10255845/b0d9141ab81c/plants-12-02166-g004.jpg
https://cdn.ncbi.nlm.nih.gov/pmc/blobs/6045/10255845/19e103fa6d54/plants-12-02166-g005.jpg
https://cdn.ncbi.nlm.nih.gov/pmc/blobs/6045/10255845/dd2562772bd0/plants-12-02166-g006.jpg
https://cdn.ncbi.nlm.nih.gov/pmc/blobs/6045/10255845/edee4afd230f/plants-12-02166-g007.jpg
https://cdn.ncbi.nlm.nih.gov/pmc/blobs/6045/10255845/c92f6376b2cc/plants-12-02166-g008.jpg
https://cdn.ncbi.nlm.nih.gov/pmc/blobs/6045/10255845/4f825e04e381/plants-12-02166-g009.jpg
https://cdn.ncbi.nlm.nih.gov/pmc/blobs/6045/10255845/2a615de150a1/plants-12-02166-g010.jpg
https://cdn.ncbi.nlm.nih.gov/pmc/blobs/6045/10255845/73da2972e694/plants-12-02166-g011.jpg
https://cdn.ncbi.nlm.nih.gov/pmc/blobs/6045/10255845/10ae4e0fc749/plants-12-02166-g012.jpg
https://cdn.ncbi.nlm.nih.gov/pmc/blobs/6045/10255845/cde967894f2a/plants-12-02166-g001.jpg
https://cdn.ncbi.nlm.nih.gov/pmc/blobs/6045/10255845/b6282768835a/plants-12-02166-g002.jpg
https://cdn.ncbi.nlm.nih.gov/pmc/blobs/6045/10255845/4efcfd5d26bf/plants-12-02166-g003.jpg
https://cdn.ncbi.nlm.nih.gov/pmc/blobs/6045/10255845/b0d9141ab81c/plants-12-02166-g004.jpg
https://cdn.ncbi.nlm.nih.gov/pmc/blobs/6045/10255845/19e103fa6d54/plants-12-02166-g005.jpg
https://cdn.ncbi.nlm.nih.gov/pmc/blobs/6045/10255845/dd2562772bd0/plants-12-02166-g006.jpg
https://cdn.ncbi.nlm.nih.gov/pmc/blobs/6045/10255845/edee4afd230f/plants-12-02166-g007.jpg
https://cdn.ncbi.nlm.nih.gov/pmc/blobs/6045/10255845/c92f6376b2cc/plants-12-02166-g008.jpg
https://cdn.ncbi.nlm.nih.gov/pmc/blobs/6045/10255845/4f825e04e381/plants-12-02166-g009.jpg
https://cdn.ncbi.nlm.nih.gov/pmc/blobs/6045/10255845/2a615de150a1/plants-12-02166-g010.jpg
https://cdn.ncbi.nlm.nih.gov/pmc/blobs/6045/10255845/73da2972e694/plants-12-02166-g011.jpg
https://cdn.ncbi.nlm.nih.gov/pmc/blobs/6045/10255845/10ae4e0fc749/plants-12-02166-g012.jpg

相似文献

1
Identification and Expression Analysis of the Isopentenyl Transferase (IPT) Gene Family under Lack of Nitrogen Stress in Oilseed ( L.).油菜(L.)缺氮胁迫下异戊烯基转移酶(IPT)基因家族的鉴定与表达分析
Plants (Basel). 2023 May 30;12(11):2166. doi: 10.3390/plants12112166.
2
Identification and expression analysis of the Xyloglucan transglycosylase/hydrolase (XTH) gene family under abiotic stress in oilseed (Brassica napus L.).鉴定和分析非生物胁迫下油料作物(甘蓝型油菜)木葡聚糖转糖基酶/水解酶(XTH)基因家族的表达。
BMC Plant Biol. 2024 May 15;24(1):400. doi: 10.1186/s12870-024-05121-5.
3
Comprehensive Identification and Expression Profiling of Epidermal Pattern Factor () Gene Family in Oilseed Rape ( L.) under Salt Stress.盐胁迫下油菜( Brassica napus L. )表皮模式因子()基因家族的综合鉴定和表达谱分析。
Genes (Basel). 2024 Jul 12;15(7):912. doi: 10.3390/genes15070912.
4
Genome-wide analysis and functional characterization of the DELLA gene family associated with stress tolerance in B. napus.基于全基因组分析和功能特征研究,鉴定与甘蓝型油菜耐逆性相关的 DELLA 基因家族。
BMC Plant Biol. 2021 Jun 22;21(1):286. doi: 10.1186/s12870-021-03054-x.
5
Genome-wide identification and analysis of high-affinity nitrate transporter 2 (NRT2) family genes in rapeseed (Brassica napus L.) and their responses to various stresses.油菜(Brassica napus L.)高亲和力硝酸盐转运体 2(NRT2)家族基因的全基因组鉴定与分析及其对各种胁迫的响应。
BMC Plant Biol. 2020 Oct 9;20(1):464. doi: 10.1186/s12870-020-02648-1.
6
Catalase (CAT) Gene Family in Rapeseed ( L.): Genome-Wide Analysis, Identification, and Expression Pattern in Response to Multiple Hormones and Abiotic Stress Conditions.油菜(L.)过氧化氢酶(CAT)基因家族:全基因组分析、鉴定及对多种激素和非生物胁迫条件的表达模式。
Int J Mol Sci. 2021 Apr 20;22(8):4281. doi: 10.3390/ijms22084281.
7
Molecular Identification of the G-Protein Genes and Their Expression Profiles in Response to Nitrogen Deprivation in .小麦氮饥饿应答中 G 蛋白基因的分子鉴定及其表达谱分析
Int J Mol Sci. 2022 Jul 24;23(15):8151. doi: 10.3390/ijms23158151.
8
Molecular identification of the phosphate transporter family 1 (PHT1) genes and their expression profiles in response to phosphorus deprivation and other abiotic stresses in Brassica napus.油菜磷转运蛋白家族 1(PHT1)基因的分子鉴定及其对磷饥饿和其他非生物胁迫的表达谱分析。
PLoS One. 2019 Jul 25;14(7):e0220374. doi: 10.1371/journal.pone.0220374. eCollection 2019.
9
Genome-wide analysis and expression patterns of lipid phospholipid phospholipase gene family in Brassica napus L.甘蓝型油菜脂质磷脂酶基因家族的全基因组分析和表达模式
BMC Genomics. 2021 Jul 18;22(1):548. doi: 10.1186/s12864-021-07862-1.
10
Transcriptomic Dissection of Allotetraploid Rapeseed (Brassica napus L.) in Responses to Nitrate and Ammonium Regimes and Functional Analysis of BnaA2.Gln1;4 in Arabidopsis.异源四倍体油菜(Brassica napus L.)对硝酸盐和铵盐处理的转录组解析及拟南芥中BnaA2.Gln1;4的功能分析
Plant Cell Physiol. 2022 Jun 15;63(6):755-769. doi: 10.1093/pcp/pcac037.

引用本文的文献

1
Identification of the Casparian strip integrity factor (CIF) gene family in Brassica napus and functional prediction of mature CIF small peptides.甘蓝型油菜中凯氏带完整性因子(CIF)基因家族的鉴定及成熟CIF小肽的功能预测
BMC Plant Biol. 2025 Jun 5;25(1):767. doi: 10.1186/s12870-025-06633-4.
2
Genome-wide investigation of cytokinin oxidase/dehydrogenase (CKX) family genes in Brassica juncea with an emphasis on yield-influencing CKX.芥菜中细胞分裂素氧化酶/脱氢酶(CKX)家族基因的全基因组研究,重点关注影响产量的CKX
Sci Rep. 2025 May 29;15(1):18825. doi: 10.1038/s41598-024-81004-x.
3
Identification and Expression Profiling of the Cytokinin Synthesis Gene Family in Maize.

本文引用的文献

1
, a -zeatin cytokinin biosynthesis gene, promotes root growth.玉米素细胞分裂素生物合成基因促进根系生长。 (原英文文本句首逗号多余,推测可能是复制粘贴问题,这里按照正常语义翻译)
Front Plant Sci. 2022 Oct 14;13:932008. doi: 10.3389/fpls.2022.932008. eCollection 2022.
2
Protein-protein interaction prediction with deep learning: A comprehensive review.基于深度学习的蛋白质-蛋白质相互作用预测:综述
Comput Struct Biotechnol J. 2022 Sep 19;20:5316-5341. doi: 10.1016/j.csbj.2022.08.070. eCollection 2022.
3
Delayed Leaf Senescence by Upregulation of Cytokinin Biosynthesis Specifically in Tomato Roots.
玉米中细胞分裂素合成基因家族的鉴定与表达分析
Genes (Basel). 2025 Mar 31;16(4):415. doi: 10.3390/genes16040415.
4
Genome-Wide Identification, Expression, and Protein Analysis of CKX and IPT Gene Families in Radish ( L.) Reveal Their Involvement in Clubroot Resistance.萝卜( L.)中 CKX 和 IPT 基因家族的全基因组鉴定、表达和蛋白质分析揭示了它们在根肿病抗性中的作用。
Int J Mol Sci. 2024 Aug 17;25(16):8974. doi: 10.3390/ijms25168974.
5
Identification of Family Genes and Expression Analysis under Gibberellin Treatment in Pineapple ( (L.) Merr.).菠萝((L.) Merr.)中家族基因的鉴定及赤霉素处理下的表达分析
Plants (Basel). 2023 Jul 17;12(14):2673. doi: 10.3390/plants12142673.
通过上调细胞分裂素生物合成来延缓叶片衰老,特别是在番茄根部。
Front Plant Sci. 2022 Jul 6;13:922106. doi: 10.3389/fpls.2022.922106. eCollection 2022.
4
Plant DNA Methylation Responds to Nutrient Stress.植物 DNA 甲基化对养分胁迫作出响应。
Genes (Basel). 2022 May 31;13(6):992. doi: 10.3390/genes13060992.
5
Profiles of Cytokinins Metabolic Genes and Endogenous Cytokinins Dynamics during Shoot Multiplication In Vitro of .不定芽体外增殖过程中细胞分裂素代谢基因表达谱和内源细胞分裂素动态变化。
Int J Mol Sci. 2022 Mar 29;23(7):3755. doi: 10.3390/ijms23073755.
6
KaKs_Calculator 3.0: Calculating Selective Pressure on Coding and Non-coding Sequences.KaKs_Calculator 3.0:计算编码和非编码序列上的选择压力
Genomics Proteomics Bioinformatics. 2022 Jun;20(3):536-540. doi: 10.1016/j.gpb.2021.12.002. Epub 2022 Jan 3.
7
BRAD V3.0: an upgraded Brassicaceae database.BRAD V3. 0:一个升级的芸薹属数据库。
Nucleic Acids Res. 2022 Jan 7;50(D1):D1432-D1441. doi: 10.1093/nar/gkab1057.
8
eggNOG-mapper v2: Functional Annotation, Orthology Assignments, and Domain Prediction at the Metagenomic Scale.eggNOG-mapper v2:宏基因组尺度的功能注释、直系同源物分配和结构域预测。
Mol Biol Evol. 2021 Dec 9;38(12):5825-5829. doi: 10.1093/molbev/msab293.
9
Memes: A motif analysis environment in R using tools from the MEME Suite.Memes:一个使用 MEME Suite 工具的 R 中的 motif 分析环境。
PLoS Comput Biol. 2021 Sep 27;17(9):e1008991. doi: 10.1371/journal.pcbi.1008991. eCollection 2021 Sep.
10
BnTIR: an online transcriptome platform for exploring RNA-seq libraries for oil crop Brassica napus.BnTIR:一个用于探索油菜 Brassica napus RNA 测序文库的在线转录组平台。
Plant Biotechnol J. 2021 Oct;19(10):1895-1897. doi: 10.1111/pbi.13665. Epub 2021 Jul 28.