Zhao Jiajing, Xie Xiaojun
General Surgery, The First Affiliated Hospital of Shantou University School of Medicine, Shantou, China.
Department of Clinical Medicine, Shantou University School, Shantou, China.
Front Mol Biosci. 2023 May 26;10:1165776. doi: 10.3389/fmolb.2023.1165776. eCollection 2023.
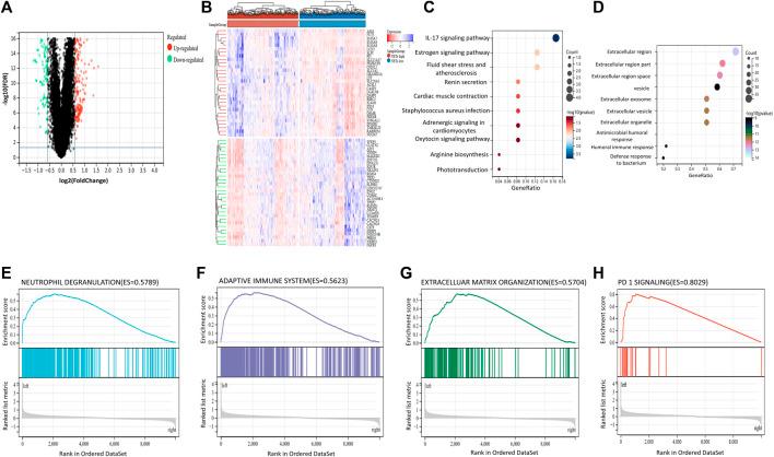
Neutrophil extracellular traps (NETs), a network of DNA histone complexes and proteins released by activated neutrophils, have been demonstrated to be associated with inflammation, infection related immune response and tumorigenesis in previous reports. However, the relationship between NETs related genes and breast cancer remains controversial. In the study, we retrieved transcriptome data and clinical information of BRCA patients from The Cancer Genome Atlas (TCGA) database and Gene Expression Omnibus (GEO) datasets. The expression matrix of neutrophil extracellular traps (NETs) related genes was generated and consensus clustering was performed by Partitioning Around Medoid (PAM) to classify BRCA patients into two subgroups (NETs high group and NETs low group). Subsequently, we focus on the differentially expressed genes (DEGs) between the two NETs-related subgroups and further explored NETs enrichment related signaling pathways by Gene Ontology (GO) and Kyoto Encyclopedia of Genes and Genomes (KEGG) analysis. In addition, we constructed a risk signature model by LASSO Cox regression analysis to evaluate the association between riskscore and prognosis. Even more, we explored the landscape of the tumor immune microenvironment and the expression of immune checkpoints related genes as well as HLA genes between two NETs subtypes in breast cancer patients. Moreover, we found and validated the correlation of different immune cells with risk score, as well as the response to immunotherapy in different subgroups of patients was detected by Tumor Immune Dysfunction and Exclusion (TIDE) database. Ultimately, a nomogram prognostic prediction model was established to speculate on the prognosis of breast cancer patients. The results suggest that high riskscore is associated with poor immunotherapy response and adverse clinical outcomes in breast cancer patients. In conclusion, we established a NETs-related stratification system that is beneficial for guiding the clinical treatment and predicting prognosis of BRCA.
中性粒细胞胞外诱捕网(NETs)是由活化的中性粒细胞释放的DNA组蛋白复合物和蛋白质网络,先前的报道已证明其与炎症、感染相关免疫反应和肿瘤发生有关。然而,NETs相关基因与乳腺癌之间的关系仍存在争议。在本研究中,我们从癌症基因组图谱(TCGA)数据库和基因表达综合数据库(GEO)数据集中检索了乳腺癌患者的转录组数据和临床信息。生成了中性粒细胞胞外诱捕网(NETs)相关基因的表达矩阵,并通过围绕中心点划分法(PAM)进行一致性聚类,将乳腺癌患者分为两个亚组(NETs高表达组和NETs低表达组)。随后,我们聚焦于两个NETs相关亚组之间的差异表达基因(DEGs),并通过基因本体论(GO)和京都基因与基因组百科全书(KEGG)分析进一步探索NETs富集相关的信号通路。此外,我们通过LASSO Cox回归分析构建了一个风险特征模型,以评估风险评分与预后之间的关联。甚至,我们还探索了肿瘤免疫微环境景观以及乳腺癌患者两种NETs亚型之间免疫检查点相关基因和HLA基因的表达。此外,我们发现并验证了不同免疫细胞与风险评分的相关性,并通过肿瘤免疫功能障碍与排除(TIDE)数据库检测了不同亚组患者对免疫治疗的反应。最终,建立了一个列线图预后预测模型,以推测乳腺癌患者的预后。结果表明,高风险评分与乳腺癌患者免疫治疗反应不佳和不良临床结局相关。总之,我们建立了一个与NETs相关的分层系统,有利于指导乳腺癌的临床治疗和预测预后。