Suppr超能文献

磷脂酰肌醇-4-单磷酸的细胞内池和质膜池控制巨核细胞成熟和前血小板形成。

The intracellular and plasma membrane pools of phosphatidylinositol-4-monophosphate control megakaryocyte maturation and proplatelet formation.

作者信息

Bura Ana, Čabrijan Sara, Bertović Ivana, Jurak Begonja Antonija

机构信息

University of Rijeka, Department of Biotechnology, Rijeka, Croatia.

出版信息

Res Pract Thromb Haemost. 2023 Apr 26;7(4):100169. doi: 10.1016/j.rpth.2023.100169. eCollection 2023 May.

Abstract

BACKGROUND

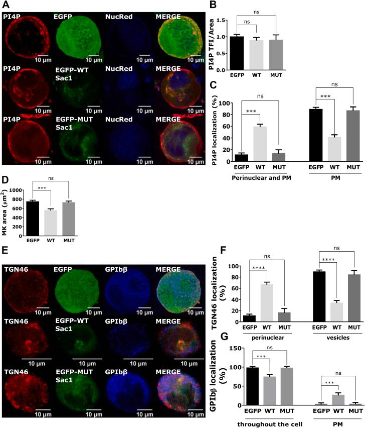
Megakaryocytes (MKs) develop from hematopoietic stem cells after stimulation by the cytokine thrombopoietin. During megakaryopoiesis, MKs enlarge, undergo the process of endomitosis, and develop intracellular membranes (demarcation membrane system, DMS). During DMS formation, there is active transport of proteins, lipids, and membranes from the Golgi apparatus to the DMS. The most important phosphoinositide that controls anterograde transport from the Golgi apparatus to the plasma membrane (PM) is phosphatidylinositol-4-monophosphate (PI4P), whose levels are controlled by suppressor of actin mutations 1-like protein (Sac1) phosphatase at the Golgi and endoplasmic reticulum.

OBJECTIVES

Here we investigated the role of Sac1 and PI4P in megakaryopoiesis.

METHODS

We analyzed Sac1 and PI4P localization in primary MKs derived from fetal liver or bone marrow and in the DAMI cell line by immunofluorescence. The intracellular and PM pools of PI4P in primary MKs were modulated by expression of Sac1 constructs from retroviral vector and inhibition of PI4 kinase IIIα, respectively.

RESULTS

We showed that in primary mouse MKs, PI4P is mostly found in the Golgi apparatus and the PM in immature MKs, while in mature MKs, it is found in the cell periphery and at the PM. The exogenous expression of wild-type but not C389S mutant (catalytically dead) Sac1 results in the perinuclear retention of the Golgi apparatus resembling immature MKs, with decreased ability to form proplatelets. The pharmacologic inhibition of PI4P production specifically at the PM also resulted in a significant decrease in MKs that form proplatelets.

CONCLUSION

These results indicate that both intracellular and PM pools of PI4P mediate MK maturation and proplatelet formation.

摘要

背景

巨核细胞(MKs)在细胞因子血小板生成素的刺激下由造血干细胞发育而来。在巨核细胞生成过程中,MKs 体积增大,经历核内有丝分裂过程,并形成细胞内膜(分界膜系统,DMS)。在 DMS 形成过程中,蛋白质、脂质和膜从高尔基体向 DMS 进行活跃运输。控制从高尔基体到质膜(PM)顺向运输的最重要磷酸肌醇是磷脂酰肌醇 -4- 单磷酸(PI4P),其水平在高尔基体和内质网由肌动蛋白突变抑制因子 1 样蛋白(Sac1)磷酸酶控制。

目的

在此我们研究了 Sac1 和 PI4P 在巨核细胞生成中的作用。

方法

我们通过免疫荧光分析了 Sac1 和 PI4P 在源自胎肝或骨髓的原代 MKs 以及 DAMI 细胞系中的定位。原代 MKs 中 PI4P 的细胞内池和质膜池分别通过逆转录病毒载体表达 Sac1 构建体和抑制 PI4 激酶 IIIα 进行调节。

结果

我们发现,在原代小鼠 MKs 中,PI4P 在未成熟 MKs 的高尔基体和质膜中含量最多,而在成熟 MKs 中,它存在于细胞周边和质膜处。野生型而非 C389S 突变体(催化失活)Sac1 的外源表达导致高尔基体在核周滞留,类似于未成熟 MKs,形成前血小板的能力下降。特异性在质膜处对 PI4P 产生的药理学抑制也导致形成前血小板的 MKs 显著减少。

结论

这些结果表明,PI4P 的细胞内池和质膜池均介导 MK 成熟和前血小板形成。

https://cdn.ncbi.nlm.nih.gov/pmc/blobs/847e/10251075/b12095a9e978/gr1.jpg

文献AI研究员

20分钟写一篇综述,助力文献阅读效率提升50倍。

立即体验

用中文搜PubMed

大模型驱动的PubMed中文搜索引擎

马上搜索

文档翻译

学术文献翻译模型,支持多种主流文档格式。

立即体验