Suppr超能文献

一种具有增强抗菌能力以促进伤口愈合的快速交联抗菌水凝胶。

A rapid-crosslinking antimicrobial hydrogel with enhanced antibacterial capabilities for improving wound healing.

作者信息

Zhang Xi, Li Wanxin, Wei Genying, Yan Yuling, He Ruitao, Wang Yan, Chen Daoyuan, Qin Xiaofei

机构信息

School of Biological Engineering, Zunyi Medical University, Zhuhai, Guangdong, China.

Department of Clinical Medicine, The Fifth Clinical Institution, Zhuhai Campus of Zunyi Medical University, Zhuhai, Guangdong, China.

出版信息

Front Physiol. 2023 May 30;14:1206211. doi: 10.3389/fphys.2023.1206211. eCollection 2023.

Abstract

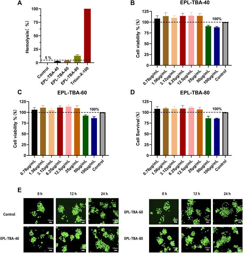
One of the main reasons impeding wound healing is wound infection caused by bacterial colonization with a continuous stage of inflammation. Traditional wound treatments like gauze are being replaced by tissue adhesives with strong wet tissue adhesion and biocompatibility. Herein, a fast-crosslinking hydrogel is developed to achieve both strong antimicrobial properties and excellent biocompatibility. In this study, a simple and non-toxic composite hydrogel was prepared by the Schiff base reaction between the aldehyde group of 2,3,4-trihydroxybenzaldehyde (TBA) and the amino group of -Poly--lysine (EPL). Subsequently, a succession of experiments toward this new hydrogel including structure characterization, antimicrobial properties, cell experiment and wound healing were applied. The results of the experiments show that the EPL-TBA hydrogel not only exhibited excellent contact-active antimicrobial activities against Gram-negative bacteria () and Gram-positive Bacteria (), but also inhibited the biofilm formation. More importantly, the EPL-TBA hydrogel promoted the wound healing with low cytotoxicity . These findings indicate that the EPL-TBA hydrogel has a promising use as a wound dressing in the bacterial infection prevention and wounds healing acceleration.

摘要

阻碍伤口愈合的主要原因之一是细菌定植引发的伤口感染,并伴有持续的炎症阶段。像纱布这样的传统伤口治疗方法正被具有强大湿组织粘附性和生物相容性的组织粘合剂所取代。在此,开发了一种快速交联水凝胶,以实现强大的抗菌性能和优异的生物相容性。在本研究中,通过2,3,4-三羟基苯甲醛(TBA)的醛基与ε-聚赖氨酸(EPL)的氨基之间的席夫碱反应制备了一种简单且无毒的复合水凝胶。随后,对这种新型水凝胶进行了一系列实验,包括结构表征、抗菌性能、细胞实验和伤口愈合实验。实验结果表明,EPL-TBA水凝胶不仅对革兰氏阴性菌()和革兰氏阳性菌()表现出优异的接触活性抗菌活性,还抑制了生物膜的形成。更重要的是,EPL-TBA水凝胶以低细胞毒性促进了伤口愈合。这些发现表明,EPL-TBA水凝胶在预防细菌感染和加速伤口愈合方面作为伤口敷料具有广阔的应用前景。

https://cdn.ncbi.nlm.nih.gov/pmc/blobs/ade8/10265121/2076dc6f73c5/fphys-14-1206211-g001.jpg

文献AI研究员

20分钟写一篇综述,助力文献阅读效率提升50倍。

立即体验

用中文搜PubMed

大模型驱动的PubMed中文搜索引擎

马上搜索

文档翻译

学术文献翻译模型,支持多种主流文档格式。

立即体验