Biomolecular Mass Spectrometry and Proteomics, Bijvoet Center for Biomolecular Research and Utrecht Institute for Pharmaceutical Sciences, University of Utrecht, Utrecht, The Netherlands; Netherlands Proteomics Center, Utrecht, The Netherlands.
Division of Molecular and Cellular Function, School of Biological Science, and Manchester Breast Centre, Manchester Cancer Research Centre, Faculty of Biology Medicine and Health (FBMH), The University of Manchester, Manchester, UK.
Mol Cell Proteomics. 2023 Aug;22(8):100594. doi: 10.1016/j.mcpro.2023.100594. Epub 2023 Jun 15.
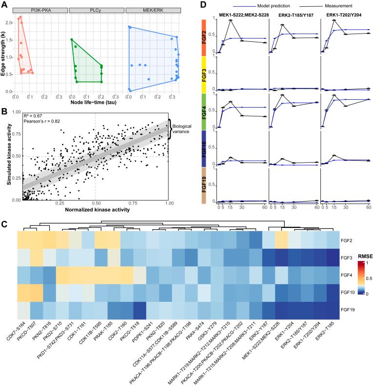
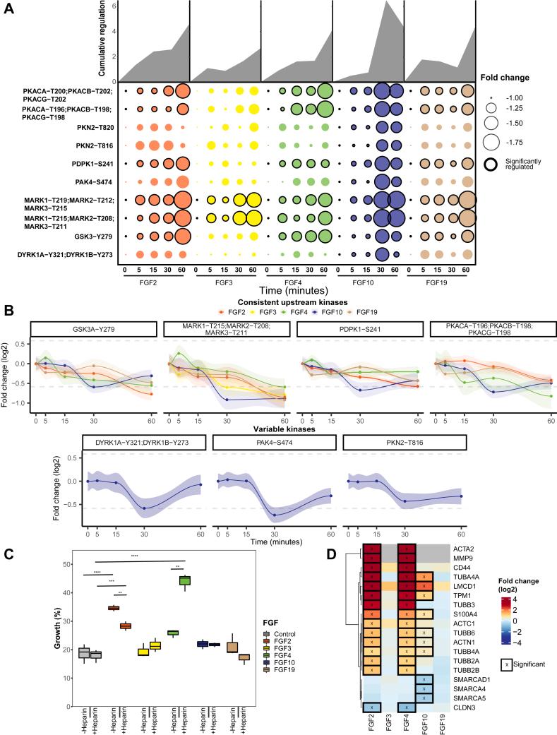
Fibroblast growth factors (FGFs) are paracrine or endocrine signaling proteins that, activated by their ligands, elicit a wide range of health and disease-related processes, such as cell proliferation and the epithelial-to-mesenchymal transition. The detailed molecular pathway dynamics that coordinate these responses have remained to be determined. To elucidate these, we stimulated MCF-7 breast cancer cells with either FGF2, FGF3, FGF4, FGF10, or FGF19. Following activation of the receptor, we quantified the kinase activity dynamics of 44 kinases using a targeted mass spectrometry assay. Our system-wide kinase activity data, supplemented with (phospho)proteomics data, reveal ligand-dependent distinct pathway dynamics, elucidate the involvement of not earlier reported kinases such as MARK, and revise some of the pathway effects on biological outcomes. In addition, logic-based dynamic modeling of the kinome dynamics further verifies the biological goodness-of-fit of the predicted models and reveals BRAF-driven activation upon FGF2 treatment and ARAF-driven activation upon FGF4 treatment.
成纤维细胞生长因子(FGFs)是旁分泌或内分泌信号蛋白,其配体激活后可引发广泛的与健康和疾病相关的过程,如细胞增殖和上皮-间充质转化。协调这些反应的详细分子途径动力学仍有待确定。为了阐明这些,我们用 FGF2、FGF3、FGF4、FGF10 或 FGF19 刺激 MCF-7 乳腺癌细胞。在受体激活后,我们使用靶向质谱分析测定了 44 种激酶的激酶活性动力学。我们的全系统激酶活性数据,加上(磷酸化)蛋白质组学数据,揭示了配体依赖性的不同途径动力学,阐明了以前未报道的激酶(如 MARK)的参与,并修正了一些对生物学结果的途径影响。此外,基于逻辑的激酶组动力学动态建模进一步验证了预测模型的生物学拟合优度,并揭示了 FGF2 处理时 BRAF 驱动的激活以及 FGF4 处理时 ARAF 驱动的激活。