• 文献检索
  • 文档翻译
  • 深度研究
  • 学术资讯
  • Suppr Zotero 插件Zotero 插件
  • 邀请有礼
  • 套餐&价格
  • 历史记录
应用&插件
Suppr Zotero 插件Zotero 插件浏览器插件Mac 客户端Windows 客户端微信小程序
定价
高级版会员购买积分包购买API积分包
服务
文献检索文档翻译深度研究API 文档MCP 服务
关于我们
关于 Suppr公司介绍联系我们用户协议隐私条款
关注我们

Suppr 超能文献

核心技术专利:CN118964589B侵权必究
粤ICP备2023148730 号-1Suppr @ 2026

文献检索

告别复杂PubMed语法,用中文像聊天一样搜索,搜遍4000万医学文献。AI智能推荐,让科研检索更轻松。

立即免费搜索

文件翻译

保留排版,准确专业,支持PDF/Word/PPT等文件格式,支持 12+语言互译。

免费翻译文档

深度研究

AI帮你快速写综述,25分钟生成高质量综述,智能提取关键信息,辅助科研写作。

立即免费体验

结直肠癌中与铜死亡相关的 miRNA 特征及免疫浸润特征。

Cuproptosis-related miRNAs signature and immune infiltration characteristics in colorectal cancer.

机构信息

Department of Colorectal Surgery, Fudan University Shanghai Cancer Center, Shanghai, PR China.

Department of Oncology, Shanghai Medical College, Fudan University, Shanghai, PR China.

出版信息

Cancer Med. 2023 Aug;12(15):16661-16678. doi: 10.1002/cam4.6270. Epub 2023 Jun 19.

DOI:10.1002/cam4.6270
PMID:37334893
原文链接:https://pmc.ncbi.nlm.nih.gov/articles/PMC10469834/
Abstract

BACKGROUND

A novel form of cell death termed cuproptosis was proposed recently. miRNAs play important roles in colorectal cancer (CRC). However, their relationships have not been reported.

METHODS

miRNAs that negatively regulate 16 cuproptosis regulators were predicted using Targetscan database. The univariate Cox, LASSO, and multivariate Cox regression analyses were performed to select cuproptosis-related miRNAs. GSEA and ssGSEA analysis was carried out for functional enrichment analysis. The immune cell proportion score (IPS) and the efficiencies of multiple chemotherapy drugs were compared between different risk groups. The CCK8, cell colony, edu, and flow cytometry assays were performed to validate the roles of miRNA. Luciferase reporter assay confirmed the regulatory mechanism of miRNA on cuproptosis.

RESULTS

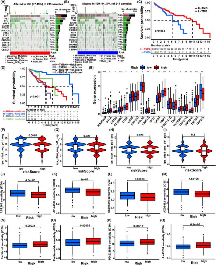
Six cuproptosis-related miRNAs (hsa-miR-653, hsa-miR-216a, hsa-miR-3684, hsa-miR-4437, hsa-miR-641, and hsa-miR-552) were screened out for model construction. The risk score could act as an independent prognostic indicator in CRC (p < 0.001, 95% HR = 1.243 (1.129-1.369)). The nomogram could efficiently predict the overall survival rate (AUC = 0.836). Then, the level of immunosuppressive pathways, immunosuppressive cells, stromal-activated genes, and stromal score was higher in the high-risk group. The IPS analysis showed a better response to immunotherapy in the low-risk group. Also, the risk score was closely correlated with efficiencies of multiple chemotherapy drugs. Furthermore, miR-653 was highly expressed in CRC tissues (p < 0.001), closely correlated with T stage (p < 0.001), metastasis (p < 0.001), and tumor stage (p < 0.001). High expression of miR-653 predicted a shorter overall survival (p = 0.0282) and disease-free survival (p = 0.0056). In addition, miR-653 promoted cell proliferation, inhibited apoptosis, and negatively regulated the expression of DLD through directly binding to the 3'-UTR of DLD mRNA.

CONCLUSION

We constructed a cuproptosis-related miRNA signature for the prediction of CRC patient survival and immunotherapy sensitivity. miR-653 was highly expressed in CRC tissues, promoted cell proliferation, and inhibited apoptosis by negatively regulating the expression of DLD.

摘要

背景

最近提出了一种称为铜死亡的新型细胞死亡形式。miRNA 在结直肠癌(CRC)中发挥重要作用。然而,它们之间的关系尚未被报道。

方法

使用 Targetscan 数据库预测负调控 16 种铜死亡调节剂的 miRNA。进行单变量 Cox、LASSO 和多变量 Cox 回归分析以选择与铜死亡相关的 miRNA。进行 GSEA 和 ssGSEA 分析以进行功能富集分析。比较不同风险组之间的免疫细胞比例评分(IPS)和多种化疗药物的效率。通过 CCK8、细胞集落、edu 和流式细胞术测定验证 miRNA 的作用。荧光素酶报告实验证实 miRNA 对铜死亡的调控机制。

结果

筛选出 6 个与铜死亡相关的 miRNA(hsa-miR-653、hsa-miR-216a、hsa-miR-3684、hsa-miR-4437、hsa-miR-641 和 hsa-miR-552)用于模型构建。风险评分可作为 CRC 的独立预后指标(p<0.001,95%HR=1.243(1.129-1.369))。列线图可以有效地预测总生存率(AUC=0.836)。然后,高危组中免疫抑制途径、免疫抑制细胞、基质激活基因和基质评分水平较高。IPS 分析表明低危组对免疫治疗的反应更好。此外,风险评分与多种化疗药物的效率密切相关。此外,miR-653 在 CRC 组织中高表达(p<0.001),与 T 分期(p<0.001)、转移(p<0.001)和肿瘤分期(p<0.001)密切相关。miR-653 高表达预测总生存期较短(p=0.0282)和无病生存期较短(p=0.0056)。此外,miR-653 通过直接结合 DLD mRNA 的 3'-UTR 促进细胞增殖,抑制细胞凋亡,并负调控 DLD 的表达。

结论

我们构建了一个与 CRC 患者生存和免疫治疗敏感性相关的铜死亡相关 miRNA 特征。miR-653 在 CRC 组织中高表达,通过负调控 DLD 的表达促进细胞增殖和抑制细胞凋亡。

https://cdn.ncbi.nlm.nih.gov/pmc/blobs/8717/10469834/a6868c0a9ecf/CAM4-12-16661-g005.jpg
https://cdn.ncbi.nlm.nih.gov/pmc/blobs/8717/10469834/75ca1469ed27/CAM4-12-16661-g007.jpg
https://cdn.ncbi.nlm.nih.gov/pmc/blobs/8717/10469834/901c5503d838/CAM4-12-16661-g008.jpg
https://cdn.ncbi.nlm.nih.gov/pmc/blobs/8717/10469834/eb3ea2be2f81/CAM4-12-16661-g009.jpg
https://cdn.ncbi.nlm.nih.gov/pmc/blobs/8717/10469834/00a3a0fbe3d6/CAM4-12-16661-g003.jpg
https://cdn.ncbi.nlm.nih.gov/pmc/blobs/8717/10469834/04d1debbaa93/CAM4-12-16661-g004.jpg
https://cdn.ncbi.nlm.nih.gov/pmc/blobs/8717/10469834/5ba29ceafcad/CAM4-12-16661-g002.jpg
https://cdn.ncbi.nlm.nih.gov/pmc/blobs/8717/10469834/01ad4fe797e2/CAM4-12-16661-g001.jpg
https://cdn.ncbi.nlm.nih.gov/pmc/blobs/8717/10469834/a6868c0a9ecf/CAM4-12-16661-g005.jpg
https://cdn.ncbi.nlm.nih.gov/pmc/blobs/8717/10469834/75ca1469ed27/CAM4-12-16661-g007.jpg
https://cdn.ncbi.nlm.nih.gov/pmc/blobs/8717/10469834/901c5503d838/CAM4-12-16661-g008.jpg
https://cdn.ncbi.nlm.nih.gov/pmc/blobs/8717/10469834/eb3ea2be2f81/CAM4-12-16661-g009.jpg
https://cdn.ncbi.nlm.nih.gov/pmc/blobs/8717/10469834/00a3a0fbe3d6/CAM4-12-16661-g003.jpg
https://cdn.ncbi.nlm.nih.gov/pmc/blobs/8717/10469834/04d1debbaa93/CAM4-12-16661-g004.jpg
https://cdn.ncbi.nlm.nih.gov/pmc/blobs/8717/10469834/5ba29ceafcad/CAM4-12-16661-g002.jpg
https://cdn.ncbi.nlm.nih.gov/pmc/blobs/8717/10469834/01ad4fe797e2/CAM4-12-16661-g001.jpg
https://cdn.ncbi.nlm.nih.gov/pmc/blobs/8717/10469834/a6868c0a9ecf/CAM4-12-16661-g005.jpg

相似文献

1
Cuproptosis-related miRNAs signature and immune infiltration characteristics in colorectal cancer.结直肠癌中与铜死亡相关的 miRNA 特征及免疫浸润特征。
Cancer Med. 2023 Aug;12(15):16661-16678. doi: 10.1002/cam4.6270. Epub 2023 Jun 19.
2
Comprehensive analysis of a cuproptosis-related ceRNA network implicates a potential endocrine therapy resistance mechanism in ER-positive breast cancer.铜死亡相关 ceRNA 网络的综合分析提示 ER 阳性乳腺癌潜在的内分泌治疗抵抗机制。
BMC Med Genomics. 2023 May 5;16(1):96. doi: 10.1186/s12920-023-01511-0.
3
Identification of cuproptosis-related subtypes, construction of a prognosis model, and tumor microenvironment landscape in gastric cancer.鉴定胃癌中与铜死亡相关的亚型,构建预后模型和肿瘤微环境景观。
Front Immunol. 2022 Nov 21;13:1056932. doi: 10.3389/fimmu.2022.1056932. eCollection 2022.
4
Cuproptosis-Related Genes MTF1 and LIPT1 as Novel Prognostic Biomarker in Acute Myeloid Leukemia.铜死亡相关基因MTF1和LIPT1作为急性髓系白血病新的预后生物标志物
Biochem Genet. 2024 Apr;62(2):1136-1159. doi: 10.1007/s10528-023-10473-y. Epub 2023 Aug 10.
5
A novel signature constructed by cuproptosis-related RNA methylation regulators suggesting downregulation of YTHDC2 may induce cuproptosis resistance in colorectal cancer.一个由铜死亡相关 RNA 甲基化调控因子构建的新型特征表明下调 YTHDC2 可能会导致结直肠癌细胞对铜死亡产生抗性。
Int Immunopharmacol. 2024 Sep 30;139:112691. doi: 10.1016/j.intimp.2024.112691. Epub 2024 Jul 18.
6
Identification of cuproptosis-related miRNAs in triple-negative breast cancer and analysis of the miRNA-mRNA regulatory network.三阴性乳腺癌中铜死亡相关miRNA的鉴定及miRNA-mRNA调控网络分析
Heliyon. 2024 Mar 27;10(7):e28242. doi: 10.1016/j.heliyon.2024.e28242. eCollection 2024 Apr 15.
7
Database Mining Detected a Cuproptosis-Related Prognostic Signature and a Related Regulatory Axis in Breast Cancer.数据库挖掘检测到乳腺癌中的铜死亡相关预后特征和相关调控轴。
Dis Markers. 2022 Oct 19;2022:9004830. doi: 10.1155/2022/9004830. eCollection 2022.
8
A novel miRNA-based signature as predictive tool of survival outcome of colorectal cancer patients.一种基于新型微小RNA的特征作为结直肠癌患者生存结局的预测工具。
Chem Biol Drug Des. 2023 Nov;102(5):1024-1033. doi: 10.1111/cbdd.14301. Epub 2023 Aug 2.
9
Comprehensive analysis of cuproptosis-related lncRNAs to predict prognosis and immune infiltration characteristics in colorectal cancer.铜死亡相关长链非编码RNA的综合分析以预测结直肠癌的预后和免疫浸润特征
Front Genet. 2022 Nov 17;13:984743. doi: 10.3389/fgene.2022.984743. eCollection 2022.
10
Comprehensive analysis of cuproptosis-related lncRNAs in immune infiltration and prognosis in hepatocellular carcinoma.全面分析肝细胞癌中铜死亡相关 lncRNAs 与免疫浸润和预后的关系。
BMC Bioinformatics. 2023 Jan 3;24(1):4. doi: 10.1186/s12859-022-05091-1.

引用本文的文献

1
Copper in the colorectal cancer microenvironment: pioneering a new era of cuproptosis-based therapy.结直肠癌微环境中的铜:开创基于铜死亡疗法的新时代。
Front Oncol. 2025 Jan 9;14:1522919. doi: 10.3389/fonc.2024.1522919. eCollection 2024.
2
Crosstalk between non-coding RNAs and programmed cell death in colorectal cancer: implications for targeted therapy.非编码RNA与结直肠癌程序性细胞死亡之间的相互作用:对靶向治疗的启示
Epigenetics Chromatin. 2025 Jan 15;18(1):3. doi: 10.1186/s13072-024-00560-8.
3
Yigu decoction regulates plasma miRNA in postmenopausal osteoporosis patients: a randomized controlled trial.

本文引用的文献

1
A Novel Prognostic Pyroptosis-Related Gene Signature Correlates to Oxidative Stress and Immune-Related Features in Gliomas.一种新型预后性焦亡相关基因特征与脑胶质瘤中的氧化应激和免疫相关特征相关。
Oxid Med Cell Longev. 2023 Jan 31;2023:4256116. doi: 10.1155/2023/4256116. eCollection 2023.
2
The ferroptosis signature predicts the prognosis and immune microenvironment of nasopharyngeal carcinoma.铁死亡特征可预测鼻咽癌的预后和免疫微环境。
Sci Rep. 2023 Feb 2;13(1):1861. doi: 10.1038/s41598-023-28897-2.
3
Hypoxia-induced miR-653 enhances colorectal cancer progression by targeting circSETD3/KLF6 axis.
益骨汤对绝经后骨质疏松症患者血浆微小RNA的影响:一项随机对照试验
Front Pharmacol. 2024 Nov 6;15:1460906. doi: 10.3389/fphar.2024.1460906. eCollection 2024.
4
Copper homeostasis and cuproptosis in health and disease.健康与疾病中的铜稳态和铜死亡
MedComm (2020). 2024 Sep 17;5(10):e724. doi: 10.1002/mco2.724. eCollection 2024 Oct.
5
Comprehensive analysis of cuproptosis-related ceRNA network and immune infiltration in diabetic kidney disease.糖尿病肾病中铜死亡相关ceRNA网络及免疫浸润的综合分析
Heliyon. 2024 Aug 8;10(16):e35700. doi: 10.1016/j.heliyon.2024.e35700. eCollection 2024 Aug 30.
6
Copper in colorectal cancer: From copper-related mechanisms to clinical cancer therapies.结直肠癌中的铜:从与铜相关的机制到临床癌症治疗。
Clin Transl Med. 2024 Jun;14(6):e1724. doi: 10.1002/ctm2.1724.
7
Research progress in cuproptosis in liver cancer.肝癌中铜死亡的研究进展。
Zhong Nan Da Xue Xue Bao Yi Xue Ban. 2023;48(9):1368-1376. doi: 10.11817/j.issn.1672-7347.2023.230083.
缺氧诱导的miR-653通过靶向circSETD3/KLF6轴促进结直肠癌进展。
J Cancer. 2023 Jan 1;14(1):163-173. doi: 10.7150/jca.78865. eCollection 2023.
4
CircNRIP1 Exerts Oncogenic Functions in Papillary Thyroid Carcinoma by Sponging miR-653-5p and Regulating PBX3 Expression.环状核糖核酸NRIP1通过吸附微小核糖核酸-653-5p和调节PBX3表达在甲状腺乳头状癌中发挥致癌作用。
J Oncol. 2022 May 19;2022:2081501. doi: 10.1155/2022/2081501. eCollection 2022.
5
Copper induces cell death by targeting lipoylated TCA cycle proteins.铜通过靶向脂酰化 TCA 循环蛋白诱导细胞死亡。
Science. 2022 Mar 18;375(6586):1254-1261. doi: 10.1126/science.abf0529. Epub 2022 Mar 17.
6
Long non-coding RNA PRNCR1 promotes ovarian cancer cell proliferation, migration and invasion by targeting the miR-653-5p/ELF2 axis.长非编码 RNA PRNCR1 通过靶向 miR-653-5p/ELF2 轴促进卵巢癌细胞增殖、迁移和侵袭。
Mol Cell Biochem. 2022 May;477(5):1463-1475. doi: 10.1007/s11010-022-04371-x. Epub 2022 Feb 15.
7
Hsa_circ_0003258 promotes prostate cancer metastasis by complexing with IGF2BP3 and sponging miR-653-5p.hsa_circ_0003258 通过与 IGF2BP3 复合物并海绵吸附 miR-653-5p 促进前列腺癌转移。
Mol Cancer. 2022 Jan 5;21(1):12. doi: 10.1186/s12943-021-01480-x.
8
Hallmarks of response, resistance, and toxicity to immune checkpoint blockade.免疫检查点阻断的反应、耐药和毒性的特征。
Cell. 2021 Oct 14;184(21):5309-5337. doi: 10.1016/j.cell.2021.09.020. Epub 2021 Oct 7.
9
Spatially organized multicellular immune hubs in human colorectal cancer.人类结直肠癌中有空间组织的多细胞免疫中心。
Cell. 2021 Sep 2;184(18):4734-4752.e20. doi: 10.1016/j.cell.2021.08.003. Epub 2021 Aug 26.
10
CircARL8B Contributes to the Development of Breast Cancer Via Regulating miR-653-5p/HMGA2 Axis.环状 RNA ARL8B 通过调控 miR-653-5p/HMGA2 轴促进乳腺癌的发展。
Biochem Genet. 2021 Dec;59(6):1648-1665. doi: 10.1007/s10528-021-10082-7. Epub 2021 May 28.