Suppr超能文献

系统药物基因组全基因组孟德尔随机化鉴定阿尔茨海默病的治疗靶点。

Systematic druggable genome-wide Mendelian randomisation identifies therapeutic targets for Alzheimer's disease.

机构信息

Department of Neurology, West China Hospital, Sichuan University, Chengdu, Sichuan, China.

Institute of Brain Science and Brain-inspired Technology, West China Hospital, Sichuan University, Chengdu, Sichuan, China.

出版信息

J Neurol Neurosurg Psychiatry. 2023 Nov;94(11):954-961. doi: 10.1136/jnnp-2023-331142. Epub 2023 Jun 22.

Abstract

BACKGROUND

Alzheimer's disease (AD) is the leading cause of dementia. Currently, there are no effective disease-modifying treatments for AD. Mendelian randomisation (MR) has been widely used to repurpose licensed drugs and discover novel therapeutic targets. Thus, we aimed to identify novel therapeutic targets for AD and analyse their pathophysiological mechanisms and potential side effects.

METHODS

A two-sample MR integrating the identified druggable genes was performed to estimate the causal effects of blood and brain druggable expression quantitative trait loci (eQTLs) on AD. A repeat study was conducted using different blood and brain eQTL data sources to validate the identified genes. Using AD markers with available genome-wide association studies data, we evaluated the causal relationship between established AD markers to explore possible mechanisms. Finally, the potential side effects of the druggable genes for AD treatment were assessed using a phenome-wide MR.

RESULTS

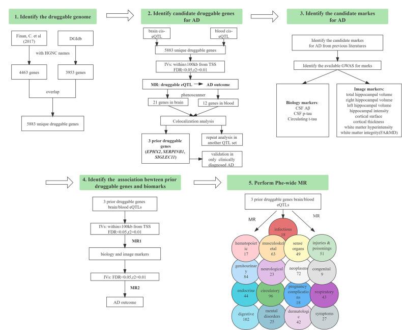
Overall, 5883 unique druggable genes were aggregated; 33 unique potential druggable genes for AD were identified in at least one dataset (brain or blood), and 5 were validated in a different dataset. Among them, three prior druggable genes (epoxide hydrolase 2 (), and ) reached significant levels in both blood and brain tissues. EPHX2 may mediate the pathogenesis of AD by affecting the entire hippocampal volume. Further phenome-wide MR analysis revealed no potential side effects of treatments targeting , or .

CONCLUSIONS

This study provides genetic evidence supporting the potential therapeutic benefits of targeting the three druggable genes for AD treatment, which will be useful for prioritising AD drug development.

摘要

背景

阿尔茨海默病(AD)是痴呆症的主要病因。目前,尚无针对 AD 的有效治疗方法。孟德尔随机化(MR)已被广泛用于重新定位已批准的药物和发现新的治疗靶点。因此,我们旨在确定 AD 的新治疗靶点,并分析其病理生理机制和潜在的副作用。

方法

采用两样本 MR 整合鉴定的可药物治疗基因,估计血液和大脑可药物治疗的表达数量性状基因座(eQTLs)对 AD 的因果效应。使用不同的血液和大脑 eQTL 数据源重复研究以验证鉴定的基因。使用具有全基因组关联研究数据的 AD 标志物,我们评估了已建立的 AD 标志物之间的因果关系,以探索可能的机制。最后,使用全表型 MR 评估治疗 AD 的可药物基因的潜在副作用。

结果

总体而言,共汇总了 5883 个独特的可药物基因;在至少一个数据集(大脑或血液)中鉴定出 33 个潜在的可用于 AD 的可药物基因,其中 5 个在不同的数据集得到验证。其中,三个先前的可药物基因(环氧化物水解酶 2()、和)在血液和脑组织中均达到显著水平。EPHX2 可能通过影响整个海马体积来介导 AD 的发病机制。进一步的全表型 MR 分析显示,针对、或治疗没有潜在的副作用。

结论

本研究提供了遗传证据,支持针对 AD 治疗的三个可药物基因的潜在治疗益处,这将有助于 AD 药物开发的优先级排序。

https://cdn.ncbi.nlm.nih.gov/pmc/blobs/dae1/10579488/d34acbb7cf80/jnnp-2023-331142f01.jpg

文献AI研究员

20分钟写一篇综述,助力文献阅读效率提升50倍。

立即体验

用中文搜PubMed

大模型驱动的PubMed中文搜索引擎

马上搜索

文档翻译

学术文献翻译模型,支持多种主流文档格式。

立即体验