Suppr超能文献

NO-敏感型鸟苷酸环化酶可区分小鼠肺纤维化中来源于周细胞的细胞间液和肺泡内肌成纤维细胞。

NO-sensitive guanylyl cyclase discriminates pericyte-derived interstitial from intra-alveolar myofibroblasts in murine pulmonary fibrosis.

机构信息

Physiologisches Institut, Julius-Maximilians-Universität Würzburg, Röntgenring 9, 97070, Würzburg, Germany.

Zentrum für Interdisziplinäre Schmerzmedizin, Klinik für Anästhesiologie Intensivmedizin, Notfallmedizin und Schmerztherapie, Universitätsklinikum Würzburg, 97080, Würzburg, Germany.

出版信息

Respir Res. 2023 Jun 22;24(1):167. doi: 10.1186/s12931-023-02479-2.

Abstract

BACKGROUND

The origin of αSMA-positive myofibroblasts, key players within organ fibrosis, is still not fully elucidated. Pericytes have been discussed as myofibroblast progenitors in several organs including the lung.

METHODS

Using tamoxifen-inducible PDGFRβ-tdTomato mice (PDGFRβ-CreER; R26tdTomato) lineage of lung pericytes was traced. To induce lung fibrosis, a single orotracheal dose of bleomycin was given. Lung tissue was investigated by immunofluorescence analyses, hydroxyproline collagen assay and RT-qPCR.

RESULTS

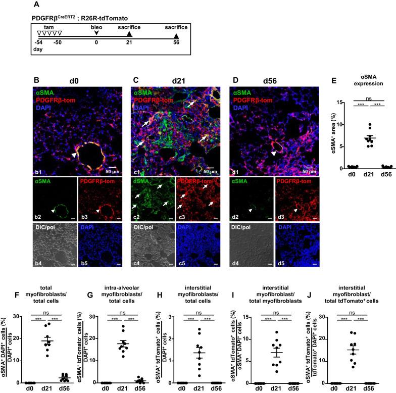
Lineage tracing combined with immunofluorescence for nitric oxide-sensitive guanylyl cyclase (NO-GC) as marker for PDGFRβ-positive pericytes allows differentiating two types of αSMA-expressing myofibroblasts in murine pulmonary fibrosis: (1) interstitial myofibroblasts that localize in the alveolar wall, derive from PDGFRβ pericytes, express NO-GC and produce collagen 1. (2) intra-alveolar myofibroblasts which do not derive from pericytes (but express PDGFRβ de novo after injury), are negative for NO-GC, have a large multipolar shape and appear to spread over several alveoli within the injured areas. Moreover, NO-GC expression is reduced during fibrosis, i.e., after pericyte-to-myofibroblast transition.

CONCLUSION

In summary, αSMA/PDGFRβ-positive myofibroblasts should not be addressed as a homogeneous target cell type within pulmonary fibrosis.

摘要

背景

器官纤维化中关键的αSMA 阳性肌成纤维细胞的起源尚未完全阐明。在包括肺在内的几个器官中,周细胞被认为是肌成纤维细胞的前体细胞。

方法

使用他莫昔芬诱导的 PDGFRβ-tdTomato 小鼠(PDGFRβ-CreER;R26tdTomato)肺周细胞谱系进行追踪。通过单次气管内给予博来霉素诱导肺纤维化。通过免疫荧光分析、羟脯氨酸胶原测定和 RT-qPCR 研究肺组织。

结果

谱系追踪结合对一氧化氮敏感的鸟苷酸环化酶(NO-GC)作为 PDGFRβ 阳性周细胞标志物的免疫荧光,允许在小鼠肺纤维化中区分两种表达αSMA 的肌成纤维细胞类型:(1)位于肺泡壁的间质肌成纤维细胞,来源于 PDGFRβ 周细胞,表达 NO-GC 并产生胶原蛋白 1。(2)肺泡内肌成纤维细胞,它们不来源于周细胞(但在损伤后新表达 PDGFRβ),不表达 NO-GC,具有多极形状,并且似乎在损伤区域的多个肺泡内扩散。此外,NO-GC 的表达在纤维化过程中减少,即在周细胞向肌成纤维细胞转化后。

结论

总之,αSMA/PDGFRβ 阳性肌成纤维细胞不应被视为肺纤维化中同质的靶细胞类型。

https://cdn.ncbi.nlm.nih.gov/pmc/blobs/4ce7/10288756/0910913dab62/12931_2023_2479_Fig1_HTML.jpg

文献检索

告别复杂PubMed语法,用中文像聊天一样搜索,搜遍4000万医学文献。AI智能推荐,让科研检索更轻松。

立即免费搜索

文件翻译

保留排版,准确专业,支持PDF/Word/PPT等文件格式,支持 12+语言互译。

免费翻译文档

深度研究

AI帮你快速写综述,25分钟生成高质量综述,智能提取关键信息,辅助科研写作。

立即免费体验