• 文献检索
  • 文档翻译
  • 深度研究
  • 学术资讯
  • Suppr Zotero 插件Zotero 插件
  • 邀请有礼
  • 套餐&价格
  • 历史记录
应用&插件
Suppr Zotero 插件Zotero 插件浏览器插件Mac 客户端Windows 客户端微信小程序
定价
高级版会员购买积分包购买API积分包
服务
文献检索文档翻译深度研究API 文档MCP 服务
关于我们
关于 Suppr公司介绍联系我们用户协议隐私条款
关注我们

Suppr 超能文献

核心技术专利:CN118964589B侵权必究
粤ICP备2023148730 号-1Suppr @ 2026

文献检索

告别复杂PubMed语法,用中文像聊天一样搜索,搜遍4000万医学文献。AI智能推荐,让科研检索更轻松。

立即免费搜索

文件翻译

保留排版,准确专业,支持PDF/Word/PPT等文件格式,支持 12+语言互译。

免费翻译文档

深度研究

AI帮你快速写综述,25分钟生成高质量综述,智能提取关键信息,辅助科研写作。

立即免费体验

海冰漂流轨迹来自 MOSAiC 分布式网络中的自动浮标。

Sea ice drift tracks from autonomous buoys in the MOSAiC Distributed Network.

机构信息

NASA Goddard Space Flight Center, Cryospheric Sciences Laboratory, Greenbelt, Maryland, 20771, USA.

Oregon State University, College of Earth, Ocean, and Atmospheric Sciences, Corvallis, Oregon, 97331, USA.

出版信息

Sci Data. 2023 Jun 23;10(1):403. doi: 10.1038/s41597-023-02311-y.

DOI:10.1038/s41597-023-02311-y
PMID:37353539
原文链接:https://pmc.ncbi.nlm.nih.gov/articles/PMC10290051/
Abstract

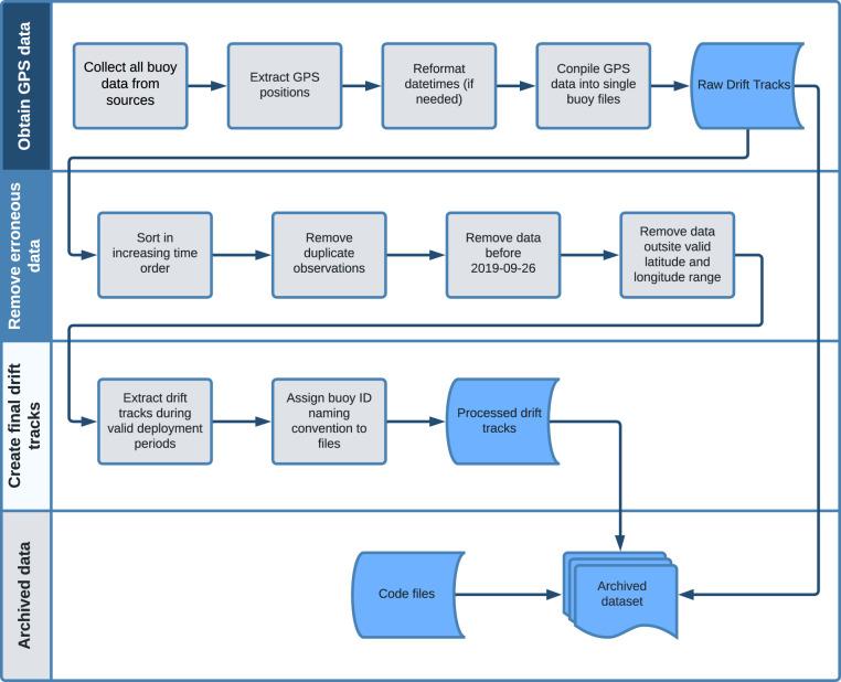
A network of autonomous, ice-tethered buoys was deployed around the Multidisciplinary drifting Observatory for the Study of Arctic Climate (MOSAiC) experiment in late September 2019 for a year-long drift in the Arctic Transpolar Drift Stream. The buoys were deployed as part of the MOSAiC distributed network (DN) which included 12 multi-instrumented ice stations and an additional 116 GPS buoys distributed primarily within a 40 km radius of the MOSAiC Central Observatory. Buoy coverage within the DN was maintained with additional deployments throughout the year-long drift allowing for collection of data over a full sea ice growth and melt cycle. All GPS position data from buoys deployed within the DN have been assembled and processed into the collection of 216 quality-controlled buoy drift tracks presented in this dataset covering the period 26 September 2019 - 23 May 2021. The drift tracks in this collection are ideal for studies of dynamic sea ice motion around the MOSAiC experiment at cascading spatial scales ranging from 100s of meters to 100s of km.

摘要

一个由自主、冰系泊浮标组成的网络于 2019 年 9 月下旬在北极多学科漂移观测站 MOSAiC 实验周围部署,以进行为期一年的北极跨极漂流的漂流。这些浮标是 MOSAiC 分布式网络(DN)的一部分,该网络包括 12 个多仪器冰站和另外 116 个 GPS 浮标,主要分布在 MOSAiC 中央观测站半径 40 公里范围内。通过全年的漂流进行额外的部署来维持 DN 内的浮标覆盖范围,从而在整个海冰生长和融化周期内收集数据。从 DN 内部署的浮标收集的所有 GPS 位置数据都已组装并处理到本数据集包含的 216 条经过质量控制的浮标漂流轨迹中,涵盖时间为 2019 年 9 月 26 日至 2021 年 5 月 23 日。本集合中的漂流轨迹非常适合研究 MOSAiC 实验周围动态海冰运动,空间尺度从数百米到数百公里不等。

https://cdn.ncbi.nlm.nih.gov/pmc/blobs/66ce/10290051/2d50522b9f6b/41597_2023_2311_Fig4_HTML.jpg
https://cdn.ncbi.nlm.nih.gov/pmc/blobs/66ce/10290051/def8fc0a6a52/41597_2023_2311_Fig1_HTML.jpg
https://cdn.ncbi.nlm.nih.gov/pmc/blobs/66ce/10290051/064b9be59536/41597_2023_2311_Fig2_HTML.jpg
https://cdn.ncbi.nlm.nih.gov/pmc/blobs/66ce/10290051/fa8e3961ae4f/41597_2023_2311_Fig3_HTML.jpg
https://cdn.ncbi.nlm.nih.gov/pmc/blobs/66ce/10290051/2d50522b9f6b/41597_2023_2311_Fig4_HTML.jpg
https://cdn.ncbi.nlm.nih.gov/pmc/blobs/66ce/10290051/def8fc0a6a52/41597_2023_2311_Fig1_HTML.jpg
https://cdn.ncbi.nlm.nih.gov/pmc/blobs/66ce/10290051/064b9be59536/41597_2023_2311_Fig2_HTML.jpg
https://cdn.ncbi.nlm.nih.gov/pmc/blobs/66ce/10290051/fa8e3961ae4f/41597_2023_2311_Fig3_HTML.jpg
https://cdn.ncbi.nlm.nih.gov/pmc/blobs/66ce/10290051/2d50522b9f6b/41597_2023_2311_Fig4_HTML.jpg

相似文献

1
Sea ice drift tracks from autonomous buoys in the MOSAiC Distributed Network.海冰漂流轨迹来自 MOSAiC 分布式网络中的自动浮标。
Sci Data. 2023 Jun 23;10(1):403. doi: 10.1038/s41597-023-02311-y.
2
Continuous observations of the surface energy budget and meteorology over the Arctic sea ice during MOSAiC.在 MOSAiC 期间对北极海冰表面能量收支和气象的连续观测。
Sci Data. 2023 Aug 4;10(1):519. doi: 10.1038/s41597-023-02415-5.
3
Accuracy of short-term sea ice drift forecasts using a coupled ice-ocean model.使用海冰-海洋耦合模型进行短期海冰漂移预测的准确性。
J Geophys Res Oceans. 2015 Dec;120(12):7827-7841. doi: 10.1002/2015JC011273. Epub 2015 Dec 12.
4
A Database of Snow on Sea Ice in the Central Arctic Collected during the MOSAiC expedition.北极中部 MOSAiC 考察期间采集的海冰上积雪数据库。
Sci Data. 2023 Jun 22;10(1):398. doi: 10.1038/s41597-023-02273-1.
5
Discrimination Algorithm and Procedure of Snow Depth and Sea Ice Thickness Determination Using Measurements of the Vertical Ice Temperature Profile by the Ice-tethered Buoys.利用冰锚系浮标测量垂直冰温廓线测定雪深和海冰厚度的判别算法和程序。
Sensors (Basel). 2018 Nov 27;18(12):4162. doi: 10.3390/s18124162.
6
A dataset of direct observations of sea ice drift and waves in ice.海冰漂流和波浪的直接观测数据集。
Sci Data. 2023 May 3;10(1):251. doi: 10.1038/s41597-023-02160-9.
7
Database of daily Lagrangian Arctic sea ice parcel drift tracks with coincident ice and atmospheric conditions.具有 coincident 冰和大气条件的每日拉格朗日北极海冰包裹漂移轨迹数据库。
Sci Data. 2023 Feb 4;10(1):73. doi: 10.1038/s41597-023-01987-6.
8
Digital elevation models of the sea-ice surface from airborne laser scanning during MOSAiC.在 MOSAiC 期间,从机载激光扫描获得的海冰表面数字高程模型。
Sci Data. 2023 Oct 20;10(1):729. doi: 10.1038/s41597-023-02565-6.
9
Arctic warming interrupts the Transpolar Drift and affects long-range transport of sea ice and ice-rafted matter.北极变暖中断了跨极漂移,影响了海冰和冰山漂流物质的远距离输送。
Sci Rep. 2019 Apr 2;9(1):5459. doi: 10.1038/s41598-019-41456-y.
10
Helicopter-borne RGB orthomosaics and photogrammetric digital elevation models from the MOSAiC Expedition.MOSAiC 考察中直升机搭载的 RGB 正射镶嵌图和摄影测量数字高程模型。
Sci Data. 2023 Jul 3;10(1):426. doi: 10.1038/s41597-023-02318-5.

引用本文的文献

1
Continuous observations of the surface energy budget and meteorology over the Arctic sea ice during MOSAiC.在 MOSAiC 期间对北极海冰表面能量收支和气象的连续观测。
Sci Data. 2023 Aug 4;10(1):519. doi: 10.1038/s41597-023-02415-5.