Suppr超能文献

基于染色质调控因子的肿瘤亚型和特征模型构建,以更好地预测葡萄膜黑色素瘤的预后。

Tumor subtypes and signature model construction based on chromatin regulators for better prediction of prognosis in uveal melanoma.

机构信息

School of Ophthalmology and Optometry, Nanchang University, Nanchang, Jiangxi, China.

Affiliated Eye Hospital of Nanchang University, Nanchang, Jiangxi, China.

出版信息

Pathol Oncol Res. 2023 Jun 9;29:1610980. doi: 10.3389/pore.2023.1610980. eCollection 2023.

Abstract

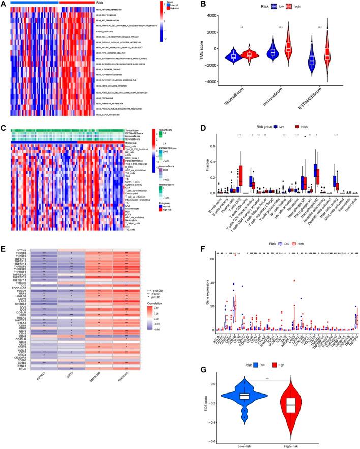
Uveal Melanoma (UM) is the most prevalent primary intraocular malignancy in adults. This study assessed the importance of chromatin regulators (CRs) in UM and developed a model to predict UM prognosis. Gene expression data and clinical information for UM were obtained from public databases. Samples were typed according to the gene expression of CRs associated with UM prognosis. The prognostic key genes were further screened by the protein interaction network, and the risk model was to predict UM prognosis using the least absolute shrinkage and selection operator (LASSO) regression analysis and performed a test of the risk mode. In addition, we performed gene set variation analysis, tumor microenvironment, and tumor immune analysis between subtypes and risk groups to explore the mechanisms influencing the development of UM. We constructed a signature model consisting of three CRs (RUVBL1, SIRT3, and SMARCD3), which was shown to be accurate, and valid for predicting prognostic outcomes in UM. Higher immune cell infiltration in poor prognostic subtypes and risk groups. The Tumor immune analysis and Tumor Immune Dysfunction and Exclusion (TIDE) score provided a basis for clinical immunotherapy in UM. The risk model has prognostic value for UM survival and provides new insights into the treatment of UM.

摘要

葡萄膜黑色素瘤(UM)是成年人中最常见的原发性眼内恶性肿瘤。本研究评估了染色质调节剂(CRs)在 UM 中的重要性,并建立了一个预测 UM 预后的模型。从公共数据库中获得了 UM 的基因表达数据和临床信息。根据与 UM 预后相关的 CR 基因表达对样本进行分型。通过蛋白质相互作用网络进一步筛选预后关键基因,并使用最小绝对收缩和选择算子(LASSO)回归分析对风险模型进行预测 UM 预后的测试。此外,我们对亚组和风险组之间的基因集变异分析、肿瘤微环境和肿瘤免疫分析进行了研究,以探讨影响 UM 发生发展的机制。我们构建了一个由三个 CR(RUVBL1、SIRT3 和 SMARCD3)组成的特征模型,该模型在预测 UM 预后结果方面具有准确性和有效性。较差预后的亚型和风险组中免疫细胞浸润更高。肿瘤免疫分析和肿瘤免疫功能障碍和排除(TIDE)评分为 UM 的临床免疫治疗提供了依据。该风险模型对 UM 生存具有预后价值,并为 UM 的治疗提供了新的思路。

https://cdn.ncbi.nlm.nih.gov/pmc/blobs/d861/10287976/f5b12ffb21c0/pore-29-1610980-g001.jpg

文献AI研究员

20分钟写一篇综述,助力文献阅读效率提升50倍。

立即体验

用中文搜PubMed

大模型驱动的PubMed中文搜索引擎

马上搜索

文档翻译

学术文献翻译模型,支持多种主流文档格式。

立即体验