Suppr超能文献

腺苷A受体激活调节巨噬细胞中尼曼-皮克C1蛋白的表达和定位。

Adenosine A Receptor Activation Regulates Niemann-Pick C1 Expression and Localization in Macrophages.

作者信息

Skopál Adrienn, Ujlaki Gyula, Gerencsér Attila Tibor, Bankó Csaba, Bacsó Zsolt, Ciruela Francisco, Virág László, Haskó György, Kókai Endre

机构信息

Department of Medical Chemistry, Faculty of Medicine, University of Debrecen, H-4032 Debrecen, Hungary.

Doctoral School of Molecular Medicine, University of Debrecen, H-4032 Debrecen, Hungary.

出版信息

Curr Issues Mol Biol. 2023 Jun 7;45(6):4948-4969. doi: 10.3390/cimb45060315.

Abstract

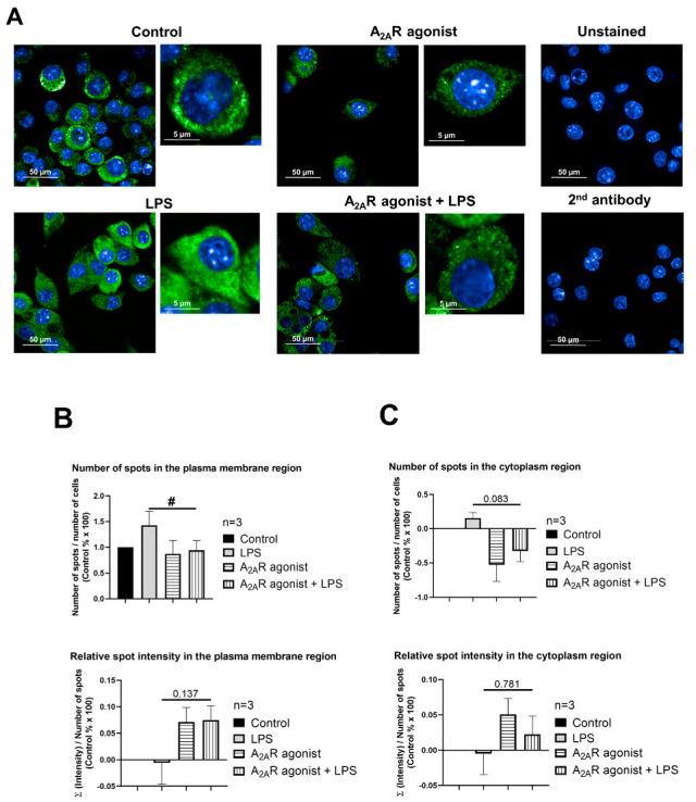
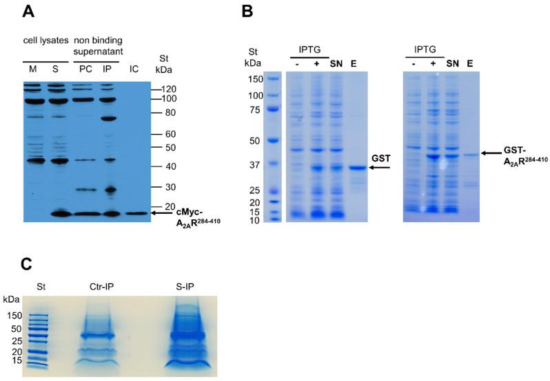
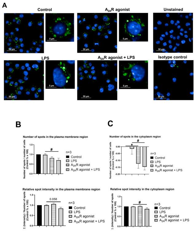
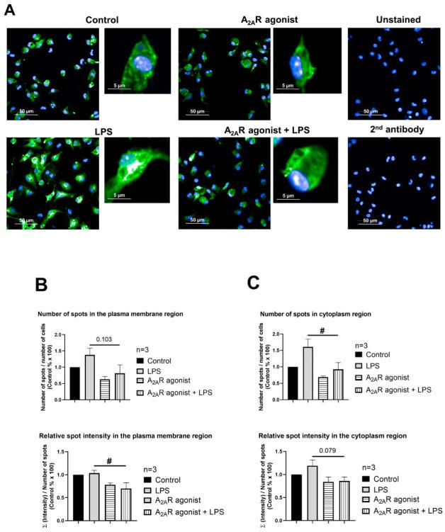
Adenosine plays an important role in modulating immune cell function, particularly T cells and myeloid cells, such as macrophages and dendritic cells. Cell surface adenosine A receptors (AR) regulate the production of pro-inflammatory cytokines and chemokines, as well as the proliferation, differentiation, and migration of immune cells. In the present study, we expanded the AR interactome and provided evidence for the interaction between the receptor and the Niemann-Pick type C intracellular cholesterol transporter 1 (NPC1) protein. The NPC1 protein was identified to interact with the C-terminal tail of AR in RAW 264.7 and IPMФ cells by two independent and parallel proteomic approaches. The interaction between the NPC1 protein and the full-length AR was further validated in HEK-293 cells that permanently express the receptor and RAW264.7 cells that endogenously express AR. AR activation reduces the expression of NPC1 mRNA and protein density in LPS-activated mouse IPMФ cells. Additionally, stimulation of AR negatively regulates the cell surface expression of NPC1 in LPS-stimulated macrophages. Furthermore, stimulation of AR also altered the density of lysosome-associated membrane protein 2 (LAMP2) and early endosome antigen 1 (EEA1), two endosomal markers associated with the NPC1 protein. Collectively, these results suggested a putative AR-mediated regulation of NPC1 protein function in macrophages, potentially relevant for the Niemann-Pick type C disease when mutations in NPC1 protein result in the accumulation of cholesterol and other lipids in lysosomes.

摘要

腺苷在调节免疫细胞功能中发挥重要作用,尤其是在T细胞和髓系细胞(如巨噬细胞和树突状细胞)中。细胞表面腺苷A受体(AR)调节促炎细胞因子和趋化因子的产生,以及免疫细胞的增殖、分化和迁移。在本研究中,我们扩展了AR相互作用组,并提供了该受体与尼曼-匹克C型细胞内胆固醇转运蛋白1(NPC1)之间相互作用的证据。通过两种独立且平行的蛋白质组学方法,在RAW 264.7细胞和腹腔巨噬细胞(IPMФ)中鉴定出NPC1蛋白与AR的C末端尾巴相互作用。在永久表达该受体的HEK-293细胞和内源性表达AR的RAW264.7细胞中,进一步验证了NPC1蛋白与全长AR之间的相互作用。AR激活可降低LPS激活的小鼠腹腔巨噬细胞中NPC1 mRNA的表达和蛋白质密度。此外,刺激AR会对LPS刺激的巨噬细胞中NPC1的细胞表面表达产生负调节作用。此外,刺激AR还改变了溶酶体相关膜蛋白2(LAMP2)和早期内体抗原1(EEA1)的密度,这两种内体标志物与NPC1蛋白相关。总体而言,这些结果表明,AR可能介导巨噬细胞中NPC1蛋白功能的调节,当NPC1蛋白发生突变导致胆固醇和其他脂质在溶酶体中积累时,这可能与尼曼-匹克C型疾病相关。

https://cdn.ncbi.nlm.nih.gov/pmc/blobs/1f3e/10297445/3cf44ae0965b/cimb-45-00315-g001.jpg

文献AI研究员

20分钟写一篇综述,助力文献阅读效率提升50倍。

立即体验

用中文搜PubMed

大模型驱动的PubMed中文搜索引擎

马上搜索

文档翻译

学术文献翻译模型,支持多种主流文档格式。

立即体验