Suppr超能文献

一种由CDH4、STAT4和EB病毒编码的LMP1组成的三基因特征,用于鼻咽癌的早期诊断和预测疾病进展。

A 3-gene signature comprising CDH4, STAT4 and EBV-encoded LMP1 for early diagnosis and predicting disease progression of nasopharyngeal carcinoma.

作者信息

Liu Shu-Chen, Wang Chun-I, Liu Tzu-Tung, Tsang Ngan-Ming, Sui Yun-Hua, Juang Jyh-Lyh

机构信息

Department of Biomedical Sciences and Engineering, National Central University, 300, Zhongda Rd., Jhongli Dist., Taoyuan City, 320317, Taiwan.

Department of Biochemistry, School of Medicine, China Medical University, Taichung, Taiwan.

出版信息

Discov Oncol. 2023 Jul 1;14(1):119. doi: 10.1007/s12672-023-00735-x.

Abstract

PURPOSE

Nasopharyngeal carcinoma is highly metastatic but difficult to detect in its early stages. It is critical to develop a simple and highly efficient molecular diagnostic method for early detection of NPC in clinical biopsies.

METHODS

The transcriptomic data of primary NPC cell strains were used as a discovery tool. Linear regression approach was used to define signatures distinctive between early and late stage of NPC. Expressions of candidates were validated with an independent set of biopsies (n = 39). Leave-one-out cross-validation technique was employed to estimate the prediction accuracy on stage classification. The clinical relevance of marker genes was verified using NPC bulk RNA sequencing data and IHC analysis.

RESULTS

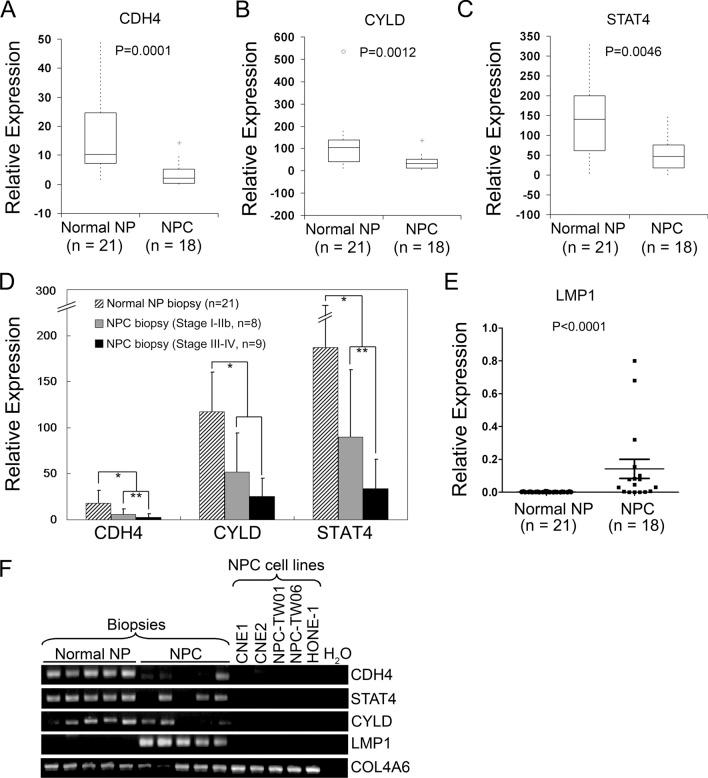
Three genes comprising CDH4, STAT4, and CYLD were found to have a significant differentiating power to separate NPC from normal nasopharyngeal samples and predicting disease malignancy. IHC analyses showed stronger CDH4, STAT4, and CYLD immunoreactivity in adjacent basal epithelium compared with that in tumor cells (p < 0.001). EBV-encoded LMP1 was exclusively expressed in NPC tumors. Using an independent set of biopsies, we showed that a model combining CDH4, STAT4, and LMP1 had a 92.86% of diagnostic accuracy, whereas a combination of STAT4 and LMP1 had a 70.59% accuracy for predicting advanced disease. Mechanistic studies suggested that promoter methylation, loss of DNA allele, and LMP1 contributed to the suppressive expression of CDH4, CYLD, and STAT4, respectively.

CONCLUSION

A model combining CDH4 and STAT4 and LMP1 was proposed to be a feasible model for diagnosing NPC and predicting late stage of NPC.

摘要

目的

鼻咽癌具有高度转移性,但早期难以检测。开发一种简单高效的分子诊断方法用于临床活检中鼻咽癌的早期检测至关重要。

方法

将原发性鼻咽癌细胞株的转录组数据用作发现工具。采用线性回归方法来定义鼻咽癌早期和晚期之间独特的特征。候选基因的表达通过一组独立的活检样本(n = 39)进行验证。采用留一法交叉验证技术来估计阶段分类的预测准确性。使用鼻咽癌批量RNA测序数据和免疫组化分析来验证标记基因的临床相关性。

结果

发现由CDH4、STAT4和CYLD组成的三个基因具有显著的区分能力,可将鼻咽癌与正常鼻咽样本区分开来并预测疾病恶性程度。免疫组化分析显示,与肿瘤细胞相比,相邻基底上皮中的CDH4、STAT4和CYLD免疫反应性更强(p < 0.001)。EB病毒编码的LMP1仅在鼻咽癌肿瘤中表达。使用一组独立的活检样本,我们表明结合CDH4、STAT4和LMP1的模型诊断准确性为92.86%,而结合STAT4和LMP1的组合预测晚期疾病的准确性为70.59%。机制研究表明,启动子甲基化、DNA等位基因缺失和LMP1分别导致CDH4、CYLD和STAT4的抑制性表达。

结论

提出结合CDH4、STAT4和LMP1的模型是诊断鼻咽癌和预测鼻咽癌晚期的可行模型。

https://cdn.ncbi.nlm.nih.gov/pmc/blobs/4426/10314886/fa381032ade8/12672_2023_735_Fig1_HTML.jpg

文献AI研究员

20分钟写一篇综述,助力文献阅读效率提升50倍。

立即体验

用中文搜PubMed

大模型驱动的PubMed中文搜索引擎

马上搜索

文档翻译

学术文献翻译模型,支持多种主流文档格式。

立即体验