Suppr超能文献

坏死性凋亡和免疫浸润在子痫前期中的作用:生物信息学分析的新见解。

Role of necroptosis and immune infiltration in preeclampsia: novel insights from bioinformatics analyses.

机构信息

Department of Obstetrics and Gynecology, The First Affiliated Hospital of Fujian Medical University, Fujian, 350004, China.

College of Engineering, Fujian Jiangxia University, Fuzhou, 350108, China.

出版信息

BMC Pregnancy Childbirth. 2023 Jul 4;23(1):495. doi: 10.1186/s12884-023-05821-0.

Abstract

BACKGROUND

Preeclampsia (PE) is a serious pregnancy complication that can adversely affect the mother and fetus. Necroptosis is a recently discovered new form of programmed cell death involved in the pathological process of various pregnancy complications. Our study aimed to identify the necroptosis-related differentially expressed genes (NRDEGs), create a diagnosis model and related disease subtypes model based on these genes, and further investigate their relationship with immune infiltration.

METHODS

In this study, we identified NRDEGs by analyzing data from various databases, including Molecular Signatures, GeneCards, and Gene Expression Omnibus (GEO). Using minor absolute shrinkage and selection operator (LASSO) and logistic Cox regression analysis, we developed a novel PE diagnosis model based on NRDEGs. Furthermore, we developed PE subtype models using consensus clustering analysis based on key gene modules screened out by weighted correlation network analysis (WGCNA). Finally, we identified the difference in immune infiltration between the PE and control groups as well as between both PE subtypes by analyzing the immune cell infiltration across combined datasets and PE datasets.

RESULTS

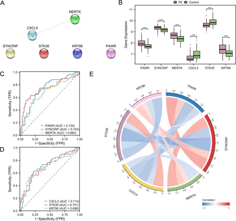
Our study discovered that the necroptosis pathway was significantly enriched and active in PE samples. We identified nine NRDEGs that involved in this pathway, including BRAF, PAWR, USP22, SYNCRIP, KRT86, MERTK, BAP1, CXCL5, and STK38. Additionally, we developed a diagnostic model based on a regression model including six NRDEGs and identified two PE subtypes: Cluster1 and Cluster2, based on key module genes. Furthermore, correlation analysis showed that the abundance of immune cell infiltration was related to necroptosis genes and PE disease subtypes.

CONCLUSION

According to the present study, necroptosis is a phenomenon that occurs in PE and is connected to immune cell infiltration. This result suggests that necroptosis and immune-related factors may be the underlying mechanisms of PE pathophysiology. This study opens new avenues for future research into PE's pathogenesis and treatment options.

摘要

背景

子痫前期(PE)是一种严重的妊娠并发症,可对母婴产生不利影响。坏死性凋亡是一种新发现的程序性细胞死亡形式,与多种妊娠并发症的病理过程有关。本研究旨在鉴定与坏死性凋亡相关的差异表达基因(NRDEGs),基于这些基因构建诊断模型和相关疾病亚型模型,并进一步研究它们与免疫浸润的关系。

方法

本研究通过分析来自分子特征、基因卡片和基因表达综合数据库(GEO)等多个数据库的数据,鉴定 NRDEGs。利用最小绝对收缩和选择算子(LASSO)和逻辑 Cox 回归分析,基于 NRDEGs 构建了一种新的 PE 诊断模型。此外,我们还通过基于加权相关网络分析(WGCNA)筛选出的关键基因模块的一致性聚类分析,构建了 PE 亚型模型。最后,通过分析合并数据集和 PE 数据集的免疫细胞浸润情况,鉴定了 PE 组和对照组以及两种 PE 亚型之间免疫浸润的差异。

结果

本研究发现,坏死性凋亡途径在 PE 样本中显著富集和活跃。我们鉴定了 9 个参与该途径的 NRDEGs,包括 BRAF、PAWR、USP22、SYNCRIP、KRT86、MERTK、BAP1、CXCL5 和 STK38。此外,我们基于包含 6 个 NRDEGs 的回归模型构建了诊断模型,并基于关键模块基因鉴定了两种 PE 亚型:Cluster1 和 Cluster2。进一步的相关性分析表明,免疫细胞浸润的丰度与坏死性凋亡基因和 PE 疾病亚型相关。

结论

根据本研究,坏死性凋亡是 PE 中发生的一种现象,与免疫细胞浸润有关。这一结果表明,坏死性凋亡和免疫相关因素可能是 PE 病理生理学的潜在机制。本研究为未来研究 PE 的发病机制和治疗方法开辟了新的途径。

https://cdn.ncbi.nlm.nih.gov/pmc/blobs/65c8/10320970/c260b8e29c89/12884_2023_5821_Fig1_HTML.jpg

文献检索

告别复杂PubMed语法,用中文像聊天一样搜索,搜遍4000万医学文献。AI智能推荐,让科研检索更轻松。

立即免费搜索

文件翻译

保留排版,准确专业,支持PDF/Word/PPT等文件格式,支持 12+语言互译。

免费翻译文档

深度研究

AI帮你快速写综述,25分钟生成高质量综述,智能提取关键信息,辅助科研写作。

立即免费体验