Suppr超能文献

艾顿和弗朗奇比率优化药对的液相色谱-串联质谱分析及其两种生物碱抗结直肠癌作用机制的研究

Liquid chromatography-tandem mass spectrometry analysis of a ratio-optimized drug pair of Aiton and Franch and study on the mechanism of anti-colorectal cancer effect of two alkaloids thereof.

作者信息

Chen Zihan, Dong Yingying, Yan Qiuying, Li Qin, Yu Chengtao, Lai Yueyang, Tan Jiani, Fan Minmin, Xu Changliang, Li Liu, Shen Weixing, Gu Junfei, Cheng Haibo, Sun Dongdong

机构信息

School of Integrated Chinese and Western Medicine, Nanjing University of Chinese Medicine, Nanjing, China.

Jiangsu Collaborative Innovation Center of Traditional Chinese Prevention and Treatment of Tumor Research Center for Theory and Application of Cancer Toxin Pathogenesis, Nanjing, China.

出版信息

Front Oncol. 2023 Jun 19;13:1198467. doi: 10.3389/fonc.2023.1198467. eCollection 2023.

Abstract

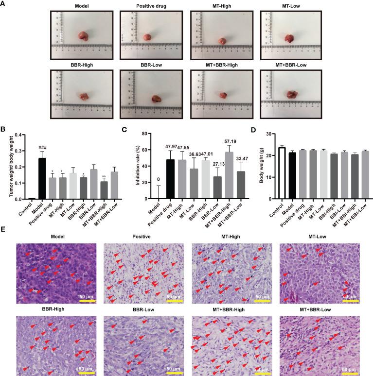
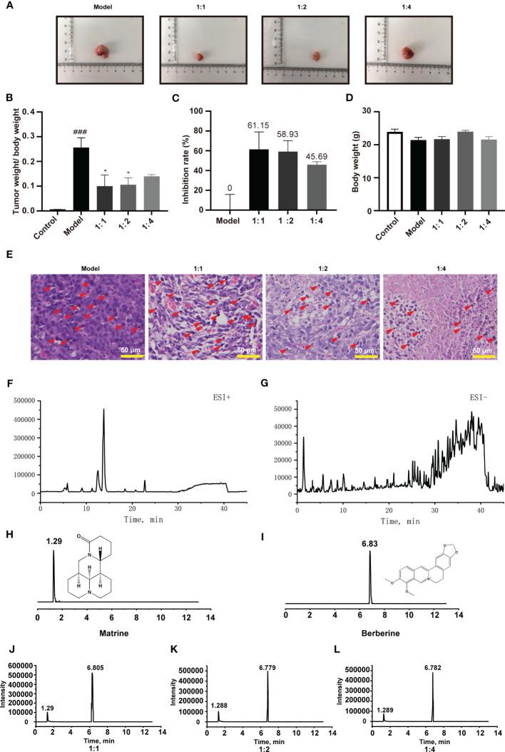
The drug pair consisting of Aiton (, Kushen) and Franch. (, Huanglian), as described in Prescriptions for Universal Relief (Pujifang), is widely used to treat laxation. Matrine and berberine are the major active components of Kushen and Huanglian, respectively. These agents have shown remarkable anti-cancer and anti-inflammatory effects. A mouse model of colorectal cancer was used to determine the most effective combination of Kushen and Huanglian against anti-colorectal cancer. The results showed that the combination of Kushen and Huanglian at a 1:1 ratio exerted the best anti-colorectal cancer effect versus other ratios. Moreover, the anti-colorectal cancer effect and potential mechanism underlying the effects of matrine and berberine were evaluated by the analysis of combination treatment or monotherapy. In addition, the chemical constituents of Kushen and Huanglian were identified and quantified by liquid chromatography-tandem mass spectrometry (LC-MS/MS). A total of 67 chemical components were identified from the Kushen-Huanglian drug pair (water extraction), and the levels of matrine and berberine were 129 and 232 µg/g, respectively. Matrine and berberine reduced the growth of colorectal cancer and relieved the pathological conditions in mice. In addition, the combination of matrine and berberine displayed better anti-colorectal cancer efficacy than monotherapy. Moreover, matrine and berberine reduced the relative abundance of and at phylum level and that of , NK4A136_group, , norank_f, , , , norank_f, and at the genus level. Western blotting results demonstrated that treatment with matrine and berberine decreased the protein expressions of c-MYC and RAS, whereas it increased that of sirtuin 3 (Sirt3). The findings indicated that the combination of matrine and berberine was more effective in inhibiting colorectal cancer than monotherapy. This beneficial effect might depend on the improvement of intestinal microbiota structure and regulation of the RAS/MEK/ERK-c-MYC-Sirt3 signaling axis.

摘要

《普济方》中记载的由艾顿(苦参)和 Franch.(黄连)组成的药对被广泛用于治疗泄泻。苦参碱和小檗碱分别是苦参和黄连的主要活性成分。这些药物已显示出显著的抗癌和抗炎作用。使用结直肠癌小鼠模型来确定苦参和黄连对抗结直肠癌的最有效组合。结果表明,苦参和黄连以 1:1 的比例组合相对于其他比例具有最佳的抗结直肠癌效果。此外,通过联合治疗或单一疗法的分析评估了苦参碱和小檗碱的抗结直肠癌效果及其潜在机制。此外,采用液相色谱 - 串联质谱法(LC-MS/MS)对苦参和黄连的化学成分进行了鉴定和定量。从苦参 - 黄连药对(水提取物)中总共鉴定出 67 种化学成分,苦参碱和小檗碱的含量分别为 129 和 232 µg/g。苦参碱和小檗碱可抑制结直肠癌的生长并缓解小鼠的病理状况。此外,苦参碱和小檗碱联合使用比单一疗法显示出更好的抗结直肠癌疗效。此外,苦参碱和小檗碱降低了门水平上的 和 的相对丰度以及属水平上的 、NK4A136_group、 、norank_f、 、 、 、norank_f 和 的相对丰度。蛋白质免疫印迹结果表明,苦参碱和小檗碱处理可降低 c-MYC 和 RAS 的蛋白表达,而增加沉默调节蛋白 3(Sirt3)的表达。研究结果表明,苦参碱和小檗碱联合使用在抑制结直肠癌方面比单一疗法更有效。这种有益作用可能取决于肠道微生物群结构的改善以及 RAS/MEK/ERK-c-MYC-Sirt3 信号轴的调节。

https://cdn.ncbi.nlm.nih.gov/pmc/blobs/15d6/10316516/38ceb04c18aa/fonc-13-1198467-g001.jpg

文献AI研究员

20分钟写一篇综述,助力文献阅读效率提升50倍。

立即体验

用中文搜PubMed

大模型驱动的PubMed中文搜索引擎

马上搜索

文档翻译

学术文献翻译模型,支持多种主流文档格式。

立即体验